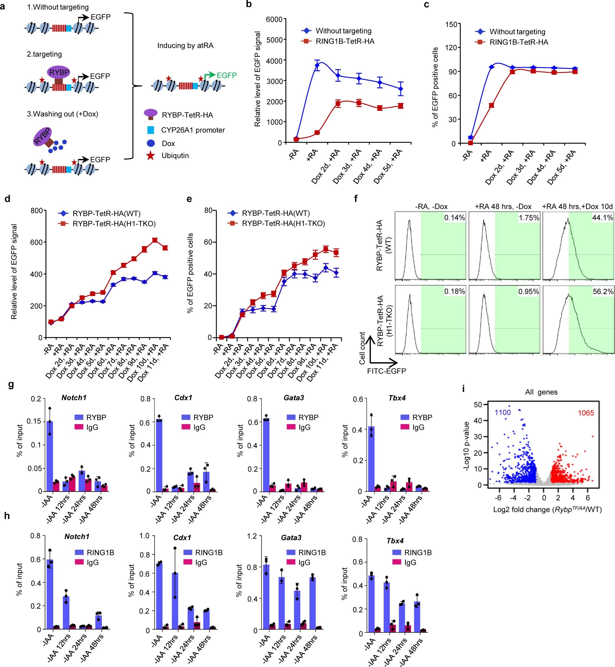
Extended Data Fig. 7: The role of RYBP-PRC1-propagated H2AK119ub1 in regulating gene expression.

a, A schematic illustrating the reporter gene system in TetR-tetO targeting cells. De-targeting is achieved by adding Dox. The switch of CYP26A1 promoter between “OFF” and “ON” is achieved by adding atRA. Single-cell EGFP signal is detected by flow cytometry. b, Relative EGFP signals of TetR-tetO targeting mESCs with or without RING1B-TetR-HA stable expression, evaluated by flow cytometry (n=3 biologically independent samples). Data represents mean ± s.d. mESCs were treated by 1uM atRA after a time course of 1ug/ml Dox treatment, also in (b–e). c, % of EGFP positive cells of TetR-tetO targeting mESCs with or without RING1B-TetR-HA stable expression, counted by flow cytometry (n=3 biologically independent samples). Data represents mean ± s.d. d, Relative EGFP signals of wild type and H1-TKO TetR-tetO targeting mESCs with RYBP-TetR-HA stable expression (n=3 biologically independent samples). Data represents mean ± s.d. e, % of EGFP positive cells of wild type and H1-TKO cell lines with RYBP-TetR-HA stable expression (n=3 biologically independent samples). Data represents mean ± s.d. f, Histogram of EGFP signals of different treated cells. g, ChIP-qPCR analysis of HA-AID-RYBP at selected target gene after a time course of IAA treatment (n=3 biologically independent samples). Data represents mean ± s.d. h, ChIP-qPCR analysis of RING1B at selected target gene after a time course of IAA treatment (n=3 biologically independent samples). Data represents mean ± s.d. IgG in g, h served as ChIP negative control. i, Volcano Plots depicting the gene expression changes at whole-genome mRNA level, RybpTF/AA vs wild type mESCs (n=3 biologically independent samples). P-value determined by two-side student’s t- test. No adjustments for multiple comparisons. Statistical source data are available in Source Data.