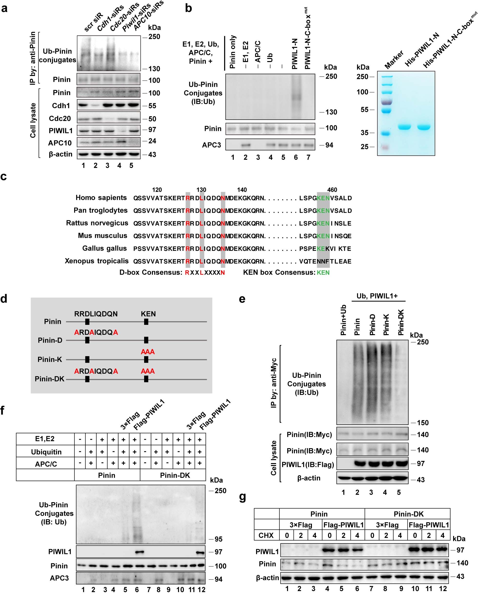
Extended Data Fig. 7: Pinin is specifically ubiquitinated by APC/CPIWIL1.

a, Cdh1 or Cdc20 knockdown marginally altered Pinin ubiquitination in BxPC-3 cells. Top, anti-Pinin IP pellets were immunoblotted with anti-Ub or anti-Pinin; bottom, cell lysates were immunoblotted for indicated proteins, with β-actin serving as a loading control. The cells were transfected with indicated siRNAs (lanes 1–4), with Apc10 siRNAs (lane 5) serving as positive control. b, The PIWIL1-N peptide, but not its C-box mutant, promoted Pinin ubiquitination by APC/C in vitro. Left, in vitro Pinin ubiquitination using PIWIL1-N peptides (lanes 6 and 7), with omission of one component or more (lanes 1–5) as negative controls; right, Coomassie blue staining of recombinant PIWIL1-N peptides. PIWIL1-N peptides and Pinin were bacterially expressed and purified. c, The D-box (red) and KEN-box (green) are conserved in vertebrate Pinin. d–g, Double mutations of D-Box and KEN-box resulted in Pinin resistant to ubiquitination by APC/CPIWIL1. (d), Schematic representation of the construction of D-Box or KEN-box mutant Pinin. (e), Pinin ubiquitination in PIWIL1 co-transfected-PANC-1 cells. Myc-Pinin or its mutants was respectively co-transfected with Flag-PIWIL1 and HA-Ub. Top, anti-Myc IP pellets were immunoblotted with anti-Ub or anti-Myc; bottom, cell lysates were immunoblotted for Flag-PIWIL1 or Myc-Pinin, with β-actin serving as a loading control. (f), Ubiquitination of Pinin or Pinin-DK mutant by APC/C in vitro. (g), The stability of Pinin proteins in PIWIL1-expressing PANC-1 cells. Myc-tagged Pinin (lanes 1–6) or Pinin-DK mutant (lanes 7–12) was co-transfected with Flag-PIWIL1. 48 h post-transfection, cells were treated with 50 μg/ml cycloheximide and harvested for immunoblotting of PIWIL1 or Pinin at indicated time points, with β-actin serving as a loading control. Results shown in a, b and e–g are representative of three independent experiments. Unprocessed blots are provided in Source Data Extended Data Fig. 7.