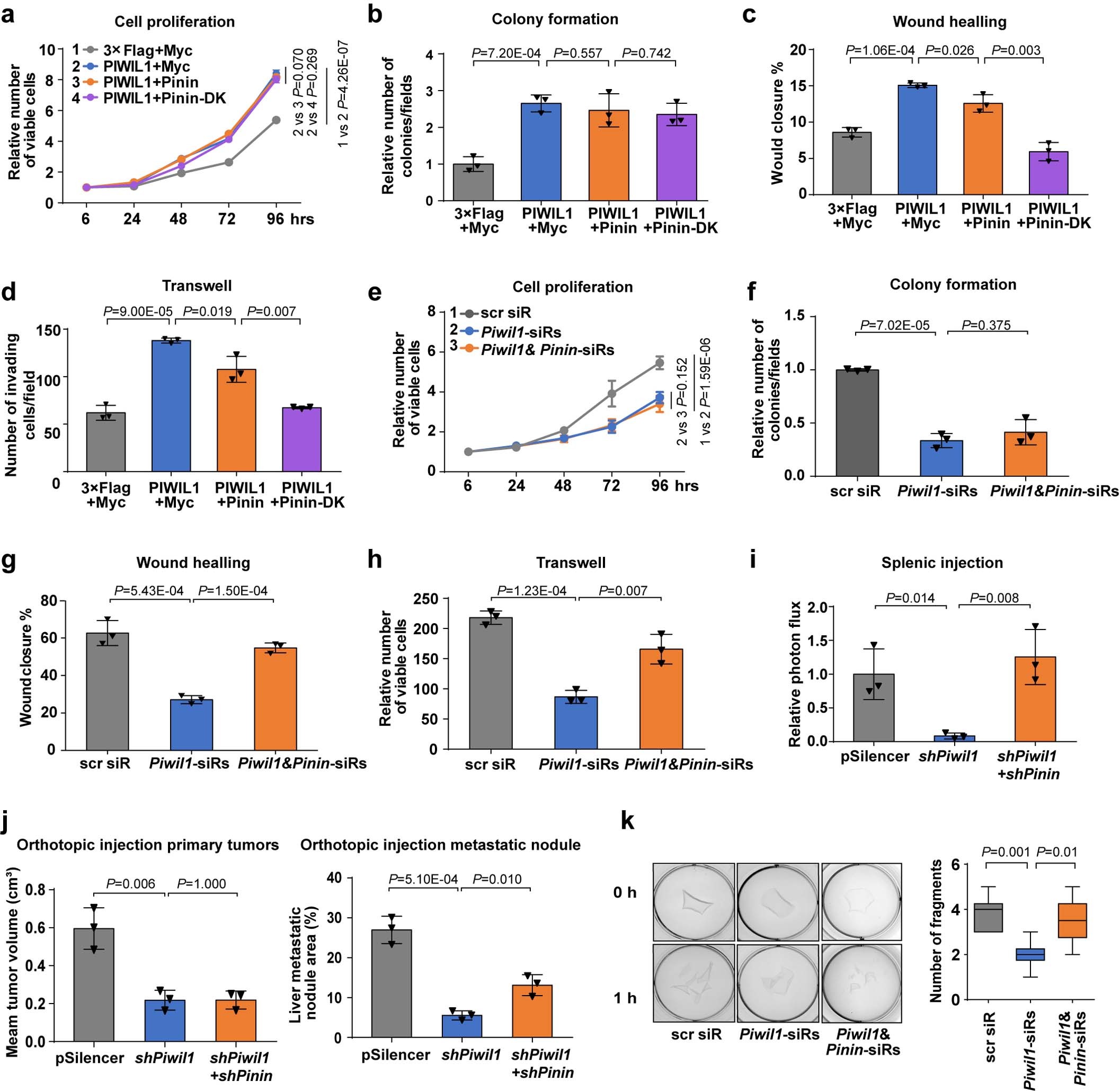
Extended Data Fig. 9: Pinin knockdown rescues the inhibitory effect of PIWIL1 depletion on PDAC metastasis but not tumor growth.

a–d, Co-transfection of Myc-Pinin in MIA PaCa-2 cells barely affected the stimulatory effect of PIWIL1 on cell proliferation (a, n=4 independent experiments) and anchorage-independent growth (b, n=3 independent experiments), but effectively attenuated the stimulatory effect of PIWIL1 on cell migration (c, n=3 independent experiments) and invasion (d, n=3 independent experiments). The cells were co-transfected with indicated vectors, and the assays were performed at 24 h post-transfection. e–h, Pinin knockdown in BxPC-1 cells barely affected the inhibitory effect of PIWIL1 depletion on cell proliferation (e, n=6 independent experiments) and anchorage-independent growth (f, n=3 independent experiments), but effectively attenuated the inhibitory effect of PIWIL1 depletion on cell migration (g, n=3 independent experiments) and invasion (h, n=3 independent experiments) in cultured cells and metastatic colonization in the liver of NOD/SCID mice through either orthotopic or spleen (i, j, n=3 animals). The cells were co-transfected with indicated siRNAs (e–h) or shRNAs (i and j), and the assays were performed at 24 h post-transfection. The procedures are similar to that described in Extended Data Fig. 2. k, Dispase-based dissociation assay showed the functional requirement of APC/CPIWIL1-Pinin axis in controlling intercellular cohesion in BxPC-3 cells. The cells were transfected with indicated siRNAs, and the assay was performed at 48 h post-transfection. Left, representative images; right, the average fragment number from 6 independent experiments, reporting as Tukey box-plots (middle lines, median values; lower and upper sides of the rectangles, the 1st and 3rd percentile, whiskers, confidence interval). The mean ± SD was plotted in all graphs. Statistical analysis was performed using two-tailed Student t test. Statistical source data are provided in Statistical Source Data Extended Data Fig. 9.