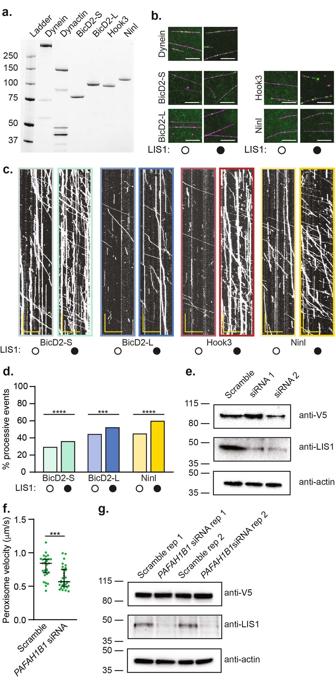
Extended Data Fig. 1: Effect of Lis1 on the motility and microtubule binding of activated dynein complexes.
From: LIS1 promotes the formation of activated cytoplasmic dynein-1 complexes

a, SDS-PAGE gel stained with Sypro Red of human dynein, dynactin and the activating adaptors BicD2-S (aa 25-398), BicD2-L (aa 1-598), Hook3 (aa 1-552), and Ninl (aa 1-702) used in this study. The dynein heavy chain was tagged with the SNAP tag, the dynactin subunit p62 with the HaloTag, and each activating adaptor with the HaloTag. The dynein light chains are too small to be seen on this low percentage gel. SDS-PAGE gels were run after all protein purifications. b, Example microscopy images for microtubule binding density data in the absence (white circles) or presence (black circles) of 300 nM Lis1 presented in Fig. 1d, e. Microtubules in magenta and dynein or activating adaptor foci in green. Scale bars are 10 µm. c, Example kymographs of dynein–dynactin–activating adaptor complexes in the absence (white circles) or presence (black circles) of 300 nM Lis1. Scale bars are 10 µm (x) and 20 sec (y). d, Percent processive runs of dynein–dynactin–activating adaptor complexes in standard motility buffer in the absence (white circles) or presence (black circles) of 300 nM Lis1. Statistical analysis was performed on data pooled from all replicates with χ2 test. e, Immunoblots of cell lysates from human U2OS cells co-transfected with PEX3-mEmerald-FKBP and BicD2-S-V5-FRB constructs, as well as either scramble siRNA or Lis1 siRNA 1 or 2. Blots were performed for each biorep with similar results. f, Peroxisome velocity in human U2OS cells with scrambled or Lis1 siRNA pool knockdown. The median and interquartile range are shown. At least 7 peroxisome motility events were measured per cell. g, Immunoblots of cell lysates from human U2OS cells co-transfected with PEX3-mEmerald-FKBP and BicD2-S-V5-FRB constructs and scramble or Lis1 siRNA pool. Two bio-replicates (1 and 2) are shown. An anti-V5 antibody detects BicD2-S-V5-FRB, an anti-Lis1 antibody assesses the efficiency of Lis1 knockdown, and an anti-actin antibody serves as a loading control for immunoblots shown in e and g. Statistical data and unprocessed gel and blot images are available as source data for Extended Data Fig. 1.