Extended Data Fig. 3: PTEN is required for NLRP3 inflammasome activation.
From: Myeloid PTEN promotes chemotherapy-induced NLRP3-inflammasome activation and antitumour immunity

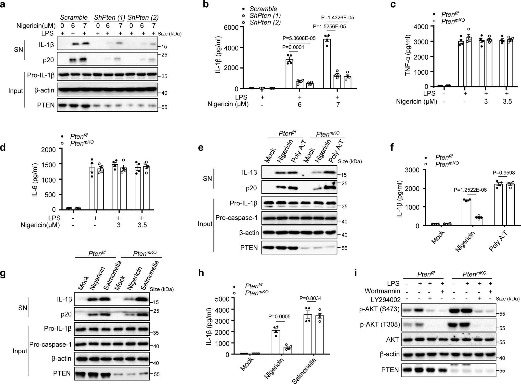
a, b, PTEN-knockdown THP-1 cells were primed with 200 ng/ml LPS for 3 h and then stimulated with various doses (above lanes) nigericin. Immunoblot analysis of IL-1β and caspase-1 in culture supernatants, and immunoblot analysis of the expression of PTEN, pro-IL-1β and pro-caspase-1 in lysates of those cells (a; n = 2 biologically independent experiments). ELISA analysis of IL-1β in culture supernatants (b; n = 4 biologically independent experiments). c, d, ELISA analysis of TNF-α (c) or IL-6 (d) in culture supernatants of Ptenf/f or PtenmKO BMDMs primed with LPS for 3 h and then stimulated with various doses (above lanes) nigericin. n = 4 biologically independent experiments. e, g, Immunoblot analysis of IL-1β and caspase-1 in culture supernatants of Ptenf/f or PtenmKO BMDMs primed with 50 ng/ml LPS for 3 h and then stimulated with poly A:T (e) or salmonella (g), and immunoblot analysis of pro-IL-1β and pro-caspase-1 in lysates of those cells. n = 2 biologically independent experiments. f, h, ELISA analysis of IL-1β in culture supernatants of Ptenf/f or PtenmKO BMDMs primed with 50 ng/ml LPS for 3 h and then stimulated with poly A:T (f) or salmonella (h). n = 4 biologically independent experiments. i, Immunoblot analysis of the expression of p-AKT, total AKT and PTEN in lysates of those cells of Ptenf/f or PtenmKO BMDMs primed with LPS for 3 h, and then treated with wortmannin (1 µM) or LY294002 (5 µM) for 30 min. n = 2 biologically independent experiments. b-d, f, h, Data are shown as mean ± s.e.m. Statistics were analyzed using two-sided unpaired Student’s t-test. Source data are provided in Source Data Extended Data Fig. 3.