Extended Data Fig. 4: PTEN has no effects on potassium efflux or mitochondrial damage during NLRP3 activation.
From: Myeloid PTEN promotes chemotherapy-induced NLRP3-inflammasome activation and antitumour immunity

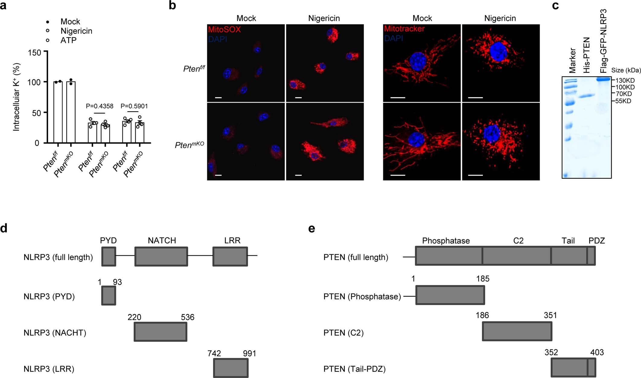
a, Qualification analysis of potassium efflux in Ptenf/f or PtenmKO BMDMs primed with LPS for 3 h, and then stimulated with nigericin for 30 min. Mock groups n = 2 biologically independent experiments, treated groups n = 4 biologically independent experiments. b, Confocal microscopy analysis in Ptenf/f or PtenmKO BMDMs primed with LPS for 3 h, and then stimulated with nigericin for 30 min, followed by staining with Mitosox, Mitotracker red and DAPI. Scale bars, 10 μm. n = 2 biologically independent experiments. c, Commassie blue stainning of recombinant human NLRP3 and PTEN protein. d, e, Scheme of NLRP3 (d) or PTEN (e) domain structure. a, Data are shown mean ± s.e.m. Statistics were analyzed using two-sided unpaired Student’s t-test. Source data are provided in Source Data Extended Data Fig. 4.