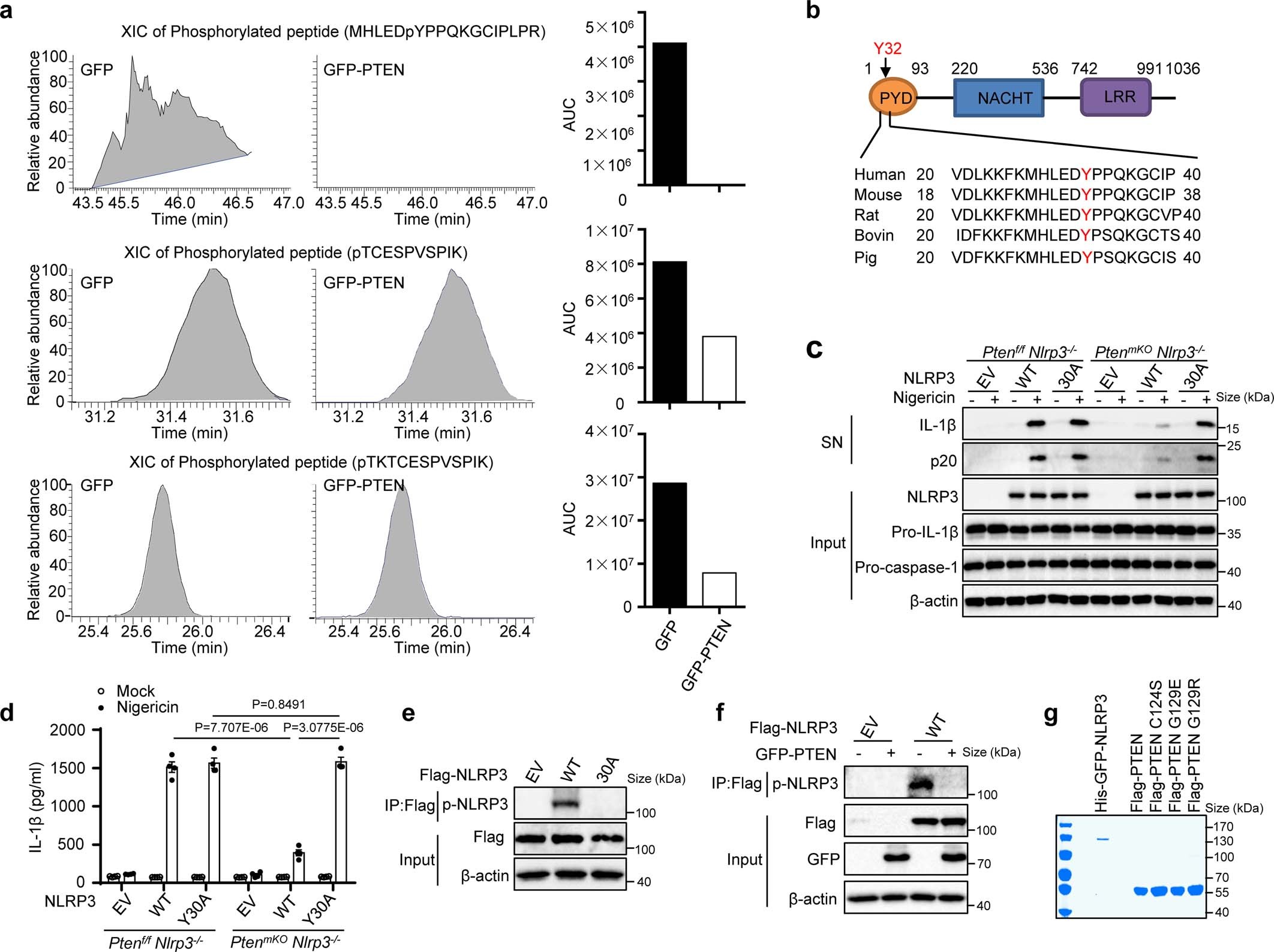
Extended Data Fig. 5: PTEN mediates NLRP3 dephosphorylation at Y32 is required for inflammasome activation.
From: Myeloid PTEN promotes chemotherapy-induced NLRP3-inflammasome activation and antitumour immunity

a, Extracted ion chromatograms (XIC) of the peptide phosphorylated at Tyr32 (MHLEDpYPPQKGCIPLPR), Thr193 (pTKTCESPVSPIK) and Thr 195 (pTCESPVSPIK) of NLRP3 with or without PTEN overexpression. b, Multiple sequence alignment of NLRP3 from the indicated species. c, d, Immunoblot analysis of IL-1β and caspase-1 (c; n = 2 biologically independent experiments.) or ELISA analysis of IL-1β (d; n = 4 biologically independent experiments) in culture supernatants of Ptenf/fNlrp3−/− or PtenmKONlrp3−/− BMDMs transduced with mouse WT or mutant pLEX-NLRP3 lentivirus, and then primed with LPS, stimulated with nigericin. e, Immunoblot analysis of the immunoprecipitated Flag-tagged WT or nonphosphorylatable mutants (Y30A) NLRP3 with mouse NLRP3 specific phospho-Tyr30 antibody (p-NLRP3). n = 2 biologically independent experiments. f, Immunoblot analysis of the immunoprecipitated Flag-tagged NLRP3 with p-NLRP3 antibody when NLRP3 were coexpressed with PTEN. n = 2 biologically independent experiments. g, Commassie blue stainning of recombinant mouse NLRP3 and PTEN, PTEN mutant C124S, G129E or G129R protein. d, Data are shown as mean ± s.e.m. Statistics were analyzed using two-sided unpaired Student’s t-test. Source data are provided in Source Data Extended Data Fig. 5.