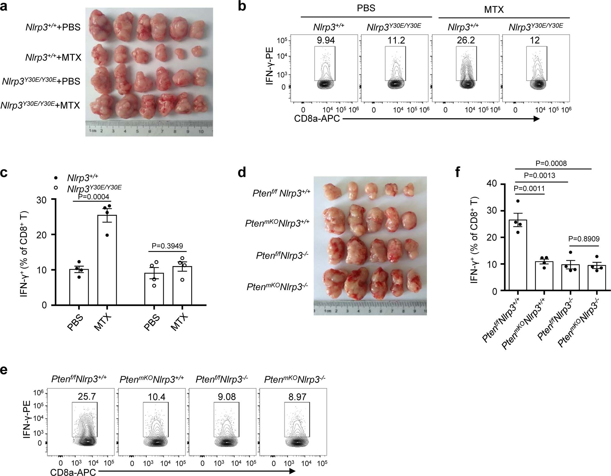
Extended Data Fig. 7: Myeloid PTEN determines chemotherapy-induced antitumor immunity through activating NLRP3 inflammasome.
From: Myeloid PTEN promotes chemotherapy-induced NLRP3-inflammasome activation and antitumour immunity

a–c, 5 × 105 MCA205 cells were implanted sub-cutaneously into Nlrp3+/+ or Nlrp3Y30E/Y30E mice. Mitoxantrone were injected intraperitoneally when the size of tumor reached 20-45 mm2. Images of tumors at day 21 after tumor cells implanted (a; n = 6 biologically independent animals). FACS analysis of intracellular IFN-γ in CD8+ T cells from inguinal lymph nodes after 5-day chemotherapy (b, c; n = 4 biologically independent animals). d-f, 5 × 105 MCA205 cells were implanted sub-cutaneously into Ptenf/fNlrp3+/+, PtenmKONlrp3+/+, Ptenf/fNlrp3−/− or PtenmKONlrp3−/− mice. Mitoxantrone were injected intraperitoneally when the size of tumor reached 20-45 mm2. Images of tumors at day 21 after tumor cells implanted (d; n = 5 biologically independent animals). FACS analysis of intracellular IFN-γ in CD8+ T cells from inguinal lymph nodes after 5-day chemotherapy (e, f; n = 4 biologically independent animals). c, f, Data are shown as mean ± s.e.m. Statistics were analyzed using two-sided unpaired Student’s t-test. Source data are provided in Source Data Extended Data Fig. 7.