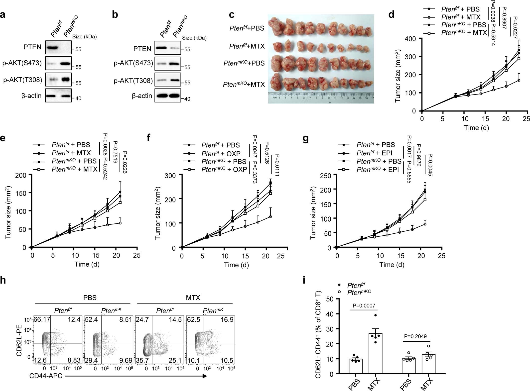
Extended Data Fig. 1: Myeloid-cell PTEN is necessary for chemotherapy.
From: Myeloid PTEN promotes chemotherapy-induced NLRP3-inflammasome activation and antitumour immunity

a, Immunoblot analysis of PTEN expression in purified tumour-infiltrating macrophages (TIMs). n = 2 biologically independent experiments. b, Immunoblot analysis of PTEN expression in purified peritoneal macrophages. n = 3 biologically independent experiments. c, 5 × 105 MCA205 cells were implanted sub-cutaneously into Ptenf/f or PtenmKO mice. Mitoxantrone were injected intraperitoneally when the size of tumor reached 20-45 mm2. Images of tumors at day 21 after tumor cells implanted. n = 10 biologically independent animals. d-g, 8-week old Ptenf/f or PtenmKO mice were inoculated with 5 × 105 MCA205, TC-1 or 3 × 105 EL-4 tumor cells sub-cutaneously or 3 × 105 PY8119 tumor cells at fourth mammary fat pads. When the size of tumor reached 20–45 mm2 of TC-1 (e), MCA205 (f) and Py8119 (g), or 70-90 mm2 of EL-4 (d), Mitoxantrone (MTX, 5.17 mg/kg), oxaliplatin (OXP, 5 mg/kg) or epirubicin (EPI, 7mg/kg) were injected intraperitoneally as indicated. Tumor size at various times (horizontal axis) after tumor cells injection. n = 5 biologically independent animals. h, i, FACS analysis of CD44 and CD62L expression in CD8+ T cells from tumor tissues after 5-day chemotherapy. n = 5 biologically independent animals. d-g, i, Data are shown as mean ± s.e.m. Statistics were analyzed using two-sided unpaired Student’s t-test. Source data are provided in Source Data Extended Data Fig. 1.