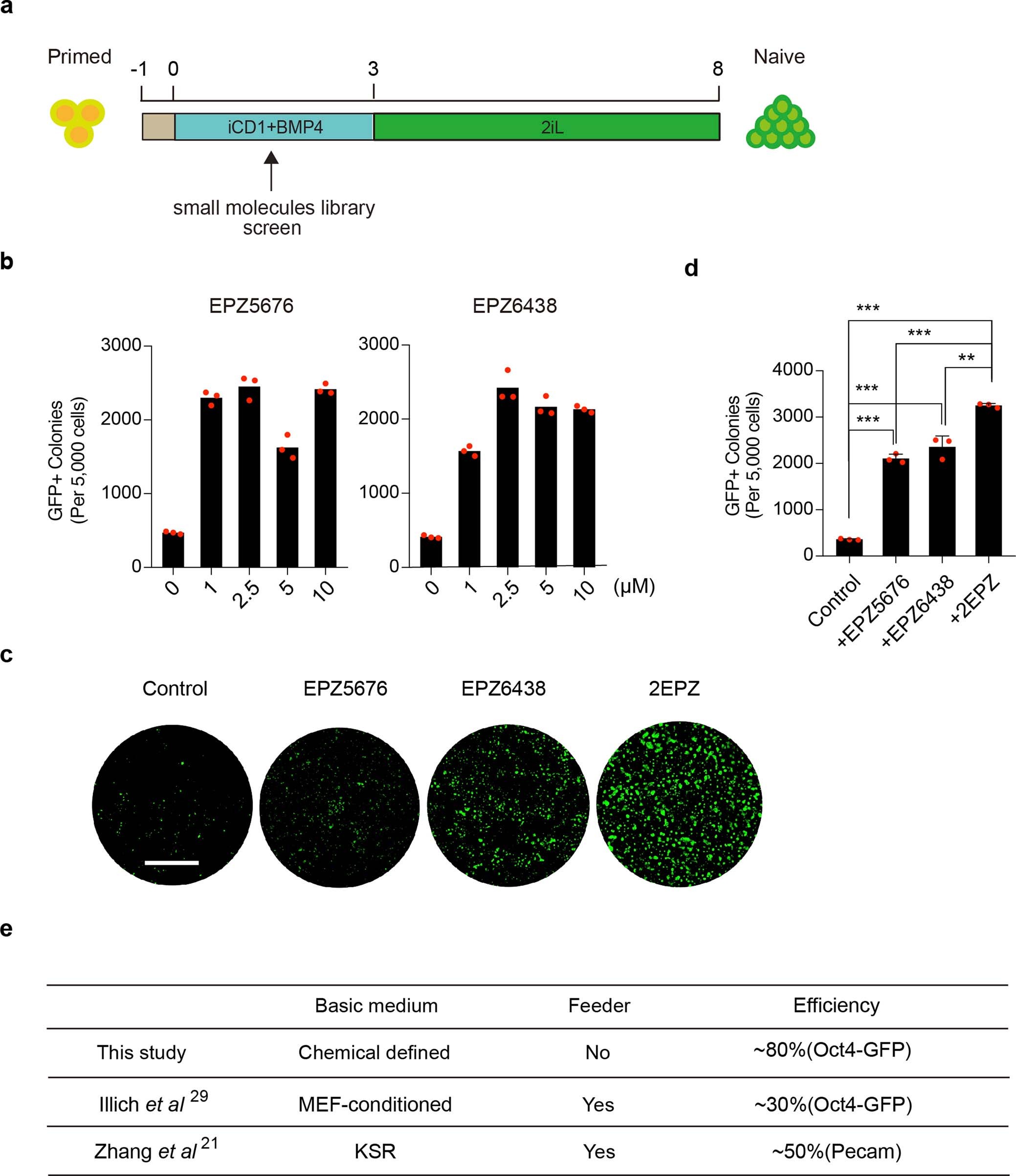
Extended Data Fig. 2: The screening of small molecules to enhance PNT.

a, Schematic for the drug screening to promote PNT. b, The dosage effect of two hit small molecules. Data shown are the mean of 3 technical replicates and are from 1 of 2 independent experiments. c, Whole well fluorescent images of resetting cultures with the protocol in a with DMSO as control, EPZ5676 and EPZ6438 alone or together (2EPZ). Scale bars, 5mm. The experiments were repeated independently three times with similar results. d, Quantification for c. Data are mean ± s.d., two-tailed, unpaired t-test; n=3 biological replicates, + EPZ5676 vs. control ***P < 0.001, +EPZ6438 vs. control ***P = 0.0001, + 2EPZ vs. control ***P < 0.001, + 2EPZ vs. + EPZ5676 ***P < 0.001, + 2EPZ vs. + EPZ6438 **P = 0.0029. e, Summary of chemical induced PNT21,29. Statistics source data are shown in Statistical Source Data Extended Data Fig. 2.