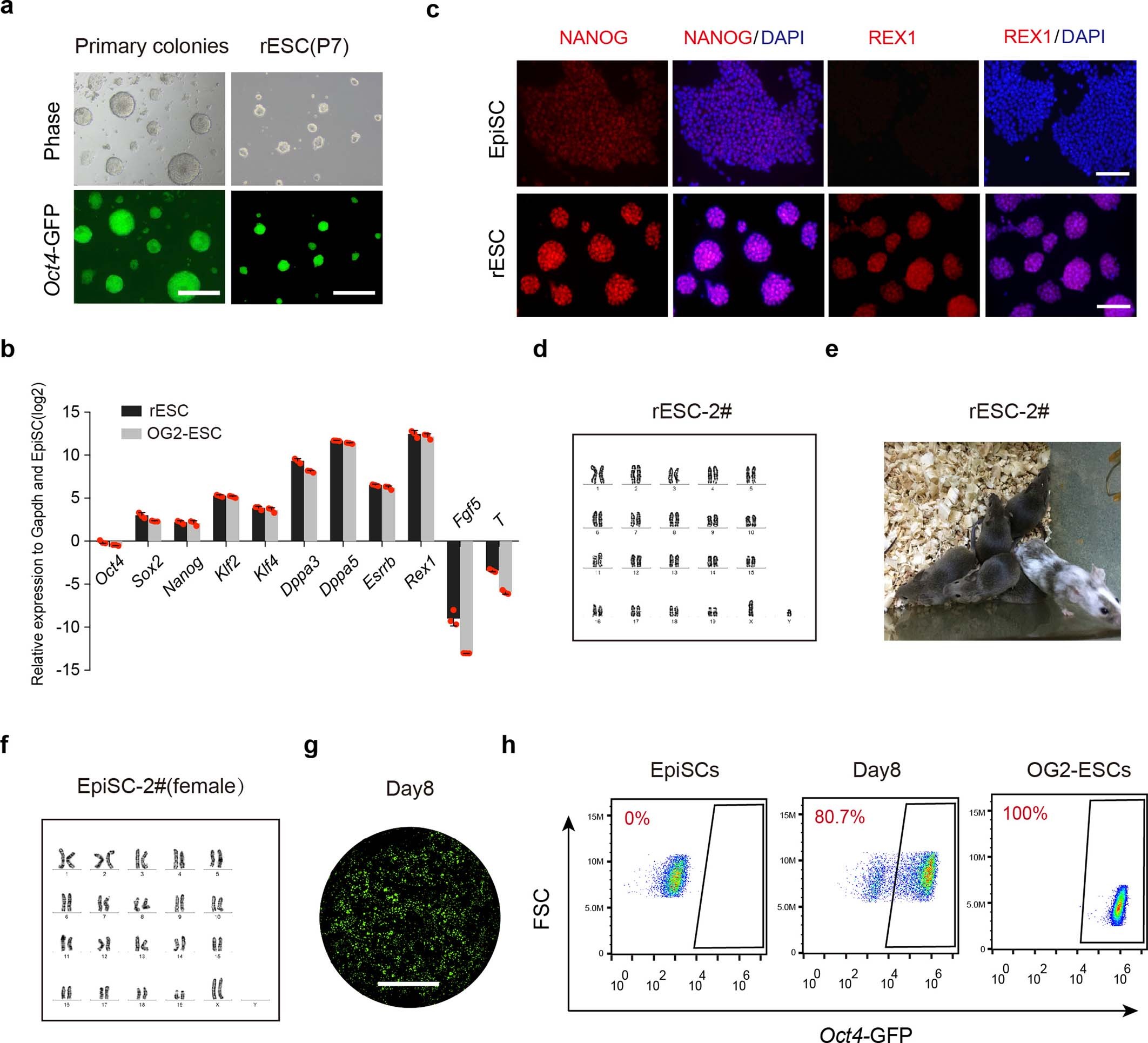
Extended Data Fig. 3: Characterization of the rESCs derived from the enhanced PNT protocol.

a, Representative images for primary and passaged (P7) rESCs. Scale bars, 250 μm. b, q-PCR analysis for the expression of naïve and primed pluripotent markers in ESCs and newly derived rESCs by the enhanced PNT protocol. Data are mean ± s.d., n = 3 biological replicates. c, Immuno-staining of NANOG and REX1 in EpiSCs and newly derived rESCs by the enhanced protocol. Scale bars, 250 μm. d, Normal karyotype for the newly derived rESCs (rESC-2#, male). e, Chimera with germline transmission from rESC-2#. f, Normal karyotype for a female EpiSCs cell line (EpiSC-2#, female). g, Whole well fluorescent images for the rESCs from the female EpiSCs (EpiSC-2#) at day8. Scale bars, 5 mm. h, FACS analysis for the proportion of Oct4-GFP positive cells in g, with EpiSCs and ESCs as negative control and positive control, respectively. The experiments in a, c-h were performed three times with similar results. Statistics source data are shown in Statistical Source Data Extended Data Fig. 3.