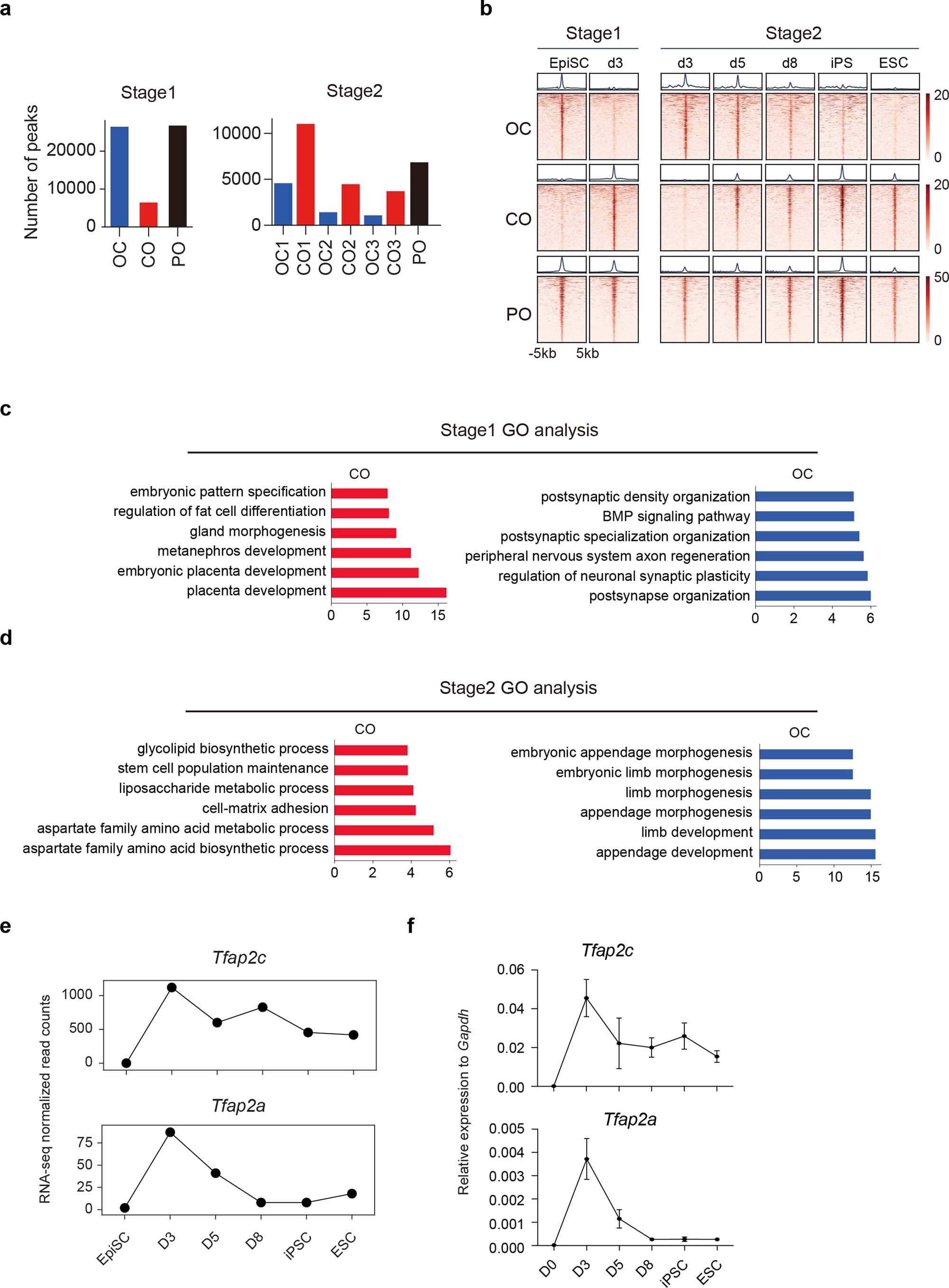
Extended Data Fig. 5: Chromatin accessibility dynamics for PNT.

a, Peaks numbers for the OC, CO or PO groups or subgroups in the two-stage chromatin accessibility dynamics (CAD) analysis, respectively. Stage 1, left panel; stage 2, right panel. b, Heatmap and pileup of ATAC-seq signals for PNT stage1 and stage 2, respectively. The heatmap and pileups are centered on the ATAC-seq peaks (upstream 5 kb and downstream 5 kb of the peaks). c, Gene ontology (GO) analysis for genes with a transcriptional state site within 20 kb at ATAC-seq peaks for CO/OC in stage 1. For CO group, genes up-regulated for more than 2-fold compared with Day0 were selected for GO analysis. For OC group, genes downregulated more than 2-fold compare with Day0 were selected. d, Gene ontology (GO) analysis for genes with a transcriptional state site within 20 kb at ATAC-seq peaks for each CO/OC group in stage 2. For CO group, genes upregulated for more than 2-fold compared with Day0 were selected for GO analysis. For OC group, genes downregulated more than 2-fold compare with Day0 were selected. e, Expression patterns for Tfap2a and Tfap2c by RNA-seq data. f, q-PCR analysis for the expression of Tfap2a and Tfap2c. Data are mean ± s.d., n = 3 biological replicates. Statistics source data are shown in Statistical Source Data Extended Data Fig. 5.