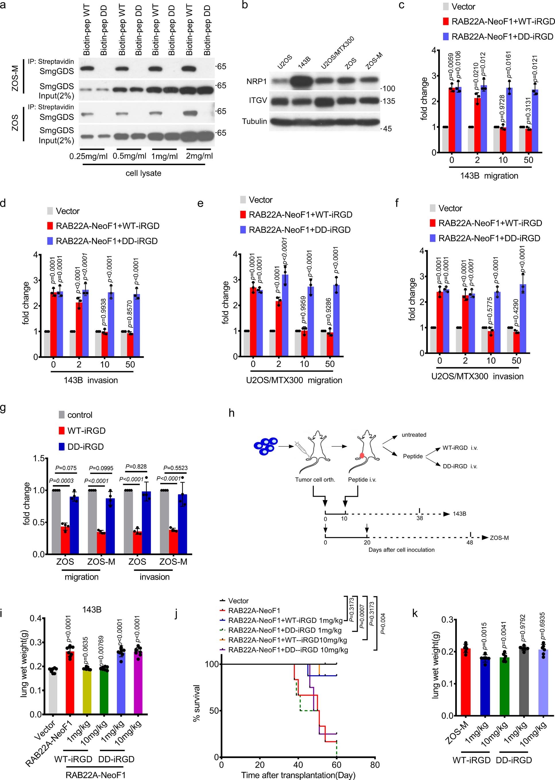
Extended Data Fig. 10: Blocking the interaction between RAB22A-NeoF1 and SmgGDS607 inhibits osteosarcoma lung metastasis.
From: Chromosomal translocation-derived aberrant Rab22a drives metastasis of osteosarcoma

a, Biotin-labeled peptide-WT or -DD was incubated with the different indicated doses of ZOS and ZOS-M cell lysates and pulled-down, and the eluates were subjected to Western blotting. b, The expression of ITGAV and NRP1 in the indicated osteosarcoma cell lines by Western blotting. Data in a, b were representatives of n = 3 biologically independent experiments. c–f, Quantification analyses of the migration (c, e) and invasion (d, f) assays using the indicated stable cell lines with or without WT–iRGD or DD-iRGD treatment at the indicated concentrations. Mean ± s.d. of n = 3 biologically independent experiments. p values are shown. Two-tailed Student t-test. Vector, vector-only control. g, Quantification analyses of the migration and invasion assays using the ZOS and ZOS-M cell lines with or without 10 μM of WT–iRGD or DD-iRGD treatment. Mean ± s.d. of n = 4 biologically independent experiments. p values are shown. Two-tailed Student t-test. control, without peptide treatment as the control. h–k, The orthotopic osteosarcoma metastasis model in vivo using 143B-Luc cells stably expressing RAB22A-NeoF1 (i, j. n=8 biologically independent animals) or ZOS-M-Luc cells (k. n=6 biologically independent animals) with or without WT-iRGD or DD-iRGD treatment at 1 mg/ml and 10 mg/ml. h, The procedure for this experiment. i, k, Quantification analyses of wet lung weight. i, k, Mean ± s.d. p values are shown. Two-tailed Student’s t-test. j, Kaplan-Meier survival data were plotted as the percent of mice surviving in the indicated groups using a predefined cutoff tumor volume of 1.5 cm3. p values are shown. The Log-rank test was performed. Vector, vector-only control. Statistical source data are provided in Source Data Extended Data Fig. 10.