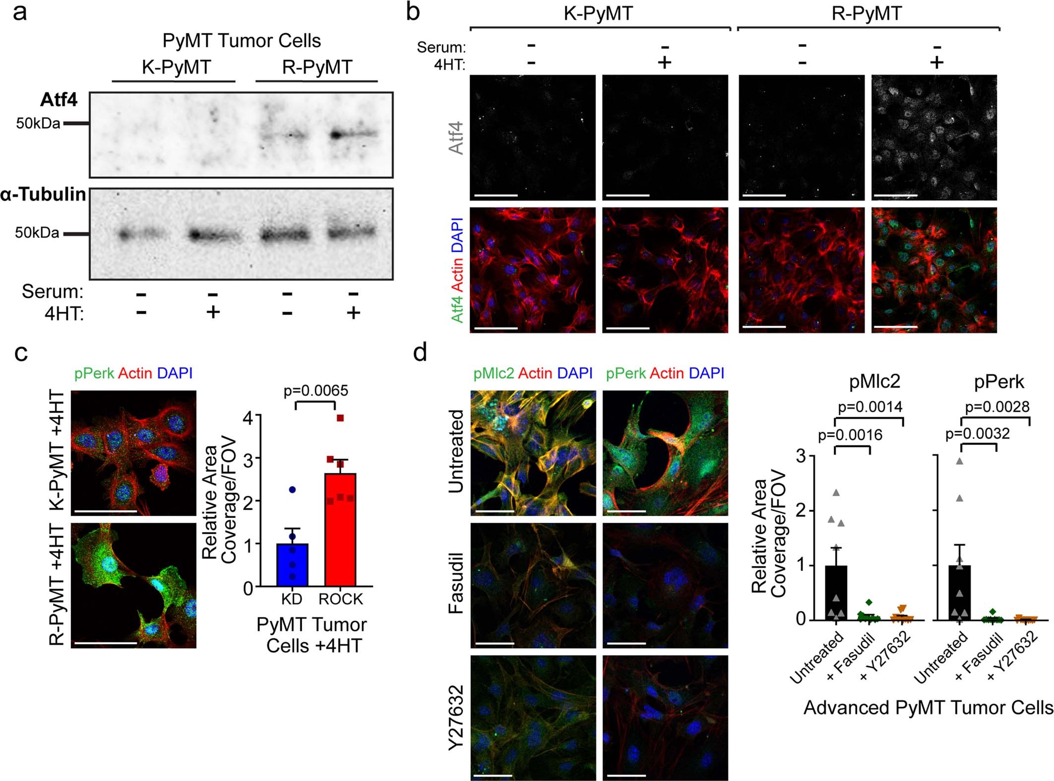
Extended Data Fig. 4: Perk is selectively activated downstream of ROCK in mammary cancer; Related to Fig. 4.

a, Western analysis of Atf4 in K-PyMT and R-PyMT ex vivo-cultured mammary tumor cells following serum-starvation and 4HT-stimulation. Experiment repeated twice with similar results. b, Atf4 (greyscale and green) in 4HT-treated K-PyMT and R-PyMT tumor cells. Counter-labels: Phalloidin (red); DAPI (blue). Scales: 100 µm. Higher magnification images from an independent experiment shown in Fig. 4d. Experiment repeated 3 times with similar results. c, Phosphorylated Perk (green) in R-PyMT and K-PyMT tumor cells cultured ex vivo. Counter-labels: Phalloidin (red); DAPI (blue). Scales: 50 µm. Mean+SEM (n = 5 K-PyMT, 6 R-PyMT), two-sided unpaired t-tests. d, Phosphorylated Mlc2 and Perk (both green) in advanced PyMT tumor cells cultured ex vivo, serum-starved and serum-treated following starvation, in the presence of ROCK pharmacological inhibitors fasudil and Y27632. Counter-labels: Phalloidin (red); DAPI (blue). Scales: 50 µm. Mean+SEM (n = 8 untreated, 10 Y27632, 10 fasudil) relative to untreated, one-way ANOVA. See also Statistics Source Data for Extended Data Fig. 4 and Unprocessed blots for Extended Data Fig. 4.