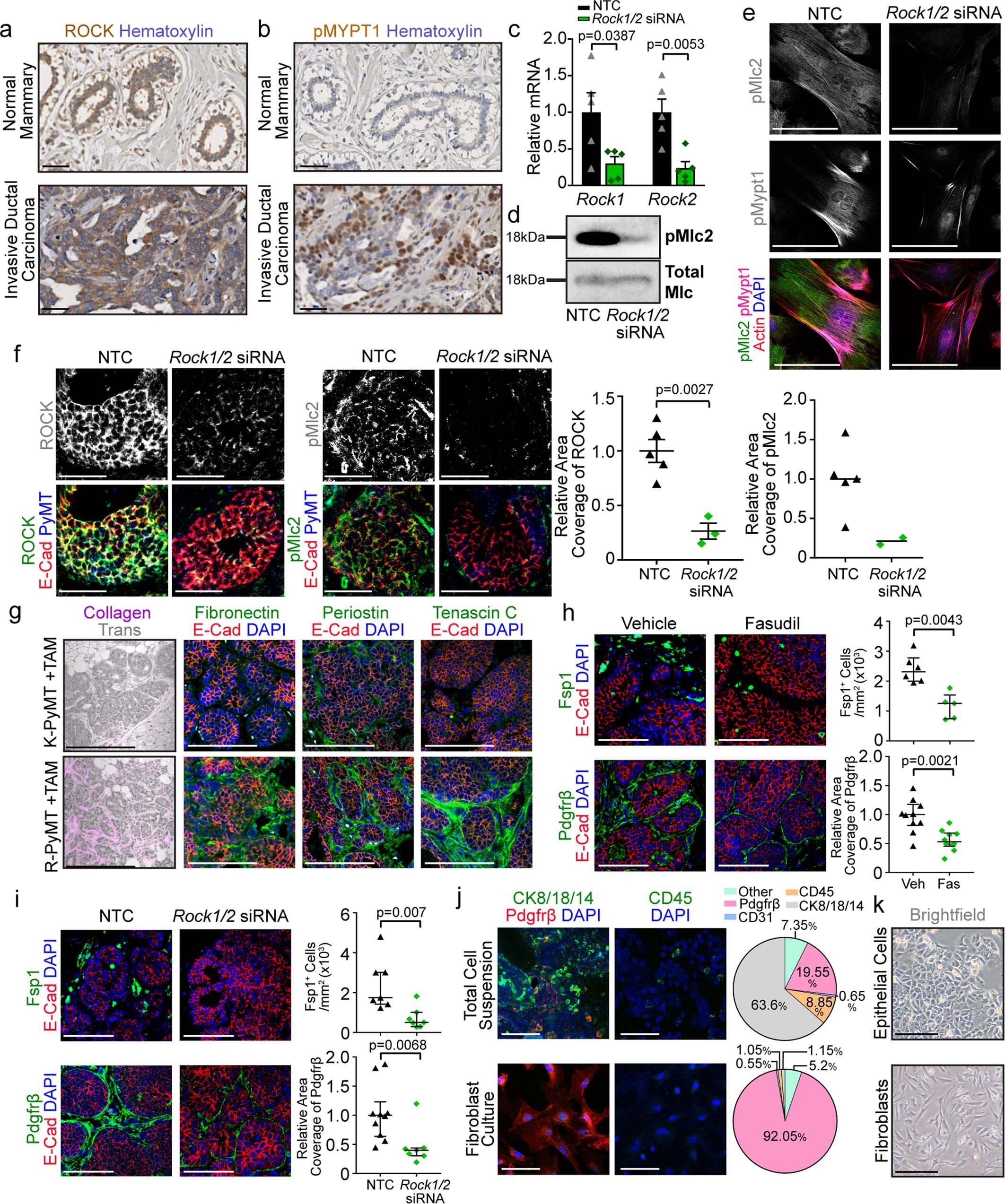
Extended Data Fig. 1: ROCK activation enhances tumor burden, fibroblast numbers and ECM production; Related to Fig. 1.

ROCK a, and pMYPT1 b, in normal (n = 12 normal/hyperplastic) and cancerous (n = 108 IDC) human breast. Scales: 50 µm. Each TMA was immunolabeled once with each antibody. c, Rock1/2 mRNA in advanced PyMT cells transfected with non-targeting control (NTC) or Rock1 and Rock 2 siRNA (n = 5/group). Mean+SEM, two-sided unpaired t-test. d, pMlc2 protein following Rock1/2 knockdown in tumor cells. e, pMlc2 (greyscale, green) and pMypt1 (greyscale, magenta) in tumor cells following Rock1/2 knockdown. Counter-labels: Phalloidin (F-actin, red); DAPI (nuclei, blue). Scales: 50 µm. (d,e) Repeated twice with similar results. f, ROCK (mean ± SEM; n = 5 NTC, 3 siRNA; two-sided unpaired t-test) and pMlc2 (mean; n = 5 NTC, 2 siRNA) (greyscale and green) in tumors one week after engraftment of tumor cells with Rock1/2 knockdown. Counter-labels: E-cadherin (red); PyMT (blue). Scales: 50 µm. g, Collagen (SHG: magenta, transmission: grey) and fibronectin, periostin and tenascin C (green, counter-labels E-Cadherin (red); DAPI (blue)) in R-PyMT and K-PyMT tumors. Scales: 100 µm. Experiment repeated at least twice and pooled data analyzed. h, Fsp1/S100a4 (n = 6 veh, 5 fas) and Pdgfrβ (n = 10/group) (both green) in tumors from mice engrafted with tumor cells and treated with fasudil or vehicle. Counter-labels: E-Cadherin (red); DAPI (blue). Scales: 100 µm. Median±IQR, two-sided Mann-Whitney. i, Fsp1/S100a4 (n = 7/group) and Pdgfrβ (n = 10 NTC, 7 siRNA) (both green) in tumors in mice engrafted with Rock1/2-depleted tumor cells. Counter-labels: E-Cadherin (red); DAPI (blue). Scales: 100 µm. Median±IQR, two-sided Mann-Whitney. j, Epithelial cells (CK8/18/14, green), fibroblasts (Pdgfrβ, red), immune cells (CD45, green) and endothelial cells (CD31) in total cell suspensions from mammary tissue digest (top), and cultured fibroblasts (bottom). Counter-label: DAPI. Scales: 100 µm. Pie charts show cell type proportions. k, Ex vivo-cultured mammary epithelial cells and fibroblasts. Scales: 200 µm. j,k, Repeated at least twice with similar results. See also Statistics Source Data for Extended Data Fig. 1 and Unprocessed blots for Extended Data Fig. 1.