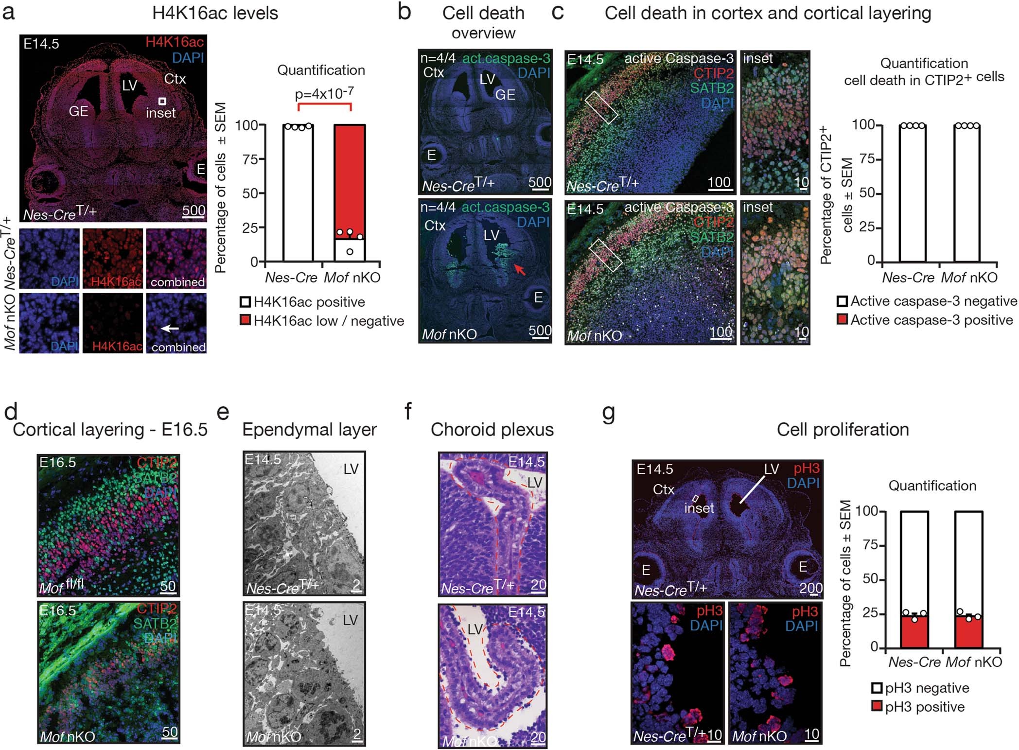
Extended Data Fig. 2: Mof-nKO causes disruption of the ganglionic eminence.

a, Quantification of H4K16ac using immunofluorescence. Left panel: Representative H4K16ac staining in the E14.5 brain. Area indicated by the white box was quantified in Mof-nKO and Nes-CreT/+ brains. The white arrow signifies the occasional H4K16ac-positive cells in Mof-nKO. Right panel: enumeration of H4K16ac-positive cells. n = 4 animals per genotype, with 388 to 871 cells counted per sample. b, Activated caspase-3 staining showing extensive cell death in the ganglionic eminence region of the E14.5 Mof-nKO brain (marked by red arrow). 4 embryos per genotype were analysed. c, Staining of the E14.5 cortex with neuronal markers CTIP2 and SATB2 and cell death marker activated caspase-3. White squares represent the area from which the inset images are derived. Right panel: Quantification of activated caspase-3 and CTIP2 double positive cells. n = 4 animals per genotype, with 1310 CTIP2+ cells analysed from Mof-nKO, and 1597 from Nes-CreT/+ animals. d, Immunostaining of E16.5 Mof-nKO cortices for neuronal markers CTIP2 and SATB2. e, Transmission electron microscope (TEM) images of the ventricular zone lining the lateral ventricle at E14.5. f, Histological analysis of the choroid plexus. The choroid plexus is indicated with the red dotted line. 3 animals per genotype were analysed in d-f. g, Quantification of cell proliferation via phospho-histone H3 (pH3) staining in the ventricular zone. Positive cells were counted in the first three cell layers adjacent to the lateral ventricle. n = 3 animals per genotype; 1931 Mof-nKO, 937 Nes-CreT/+ cells analysed. Data in panels a, c and g are presented as mean ± s.e.m. and were analysed using a two-tailed Student’s t-test. Ctx – cortex, E – eye, GE – ganglionic eminence, LV – lateral ventricle. All scale bars are provided in μm. Statistical source data are shown in Source Data Extended Data Fig. 2.