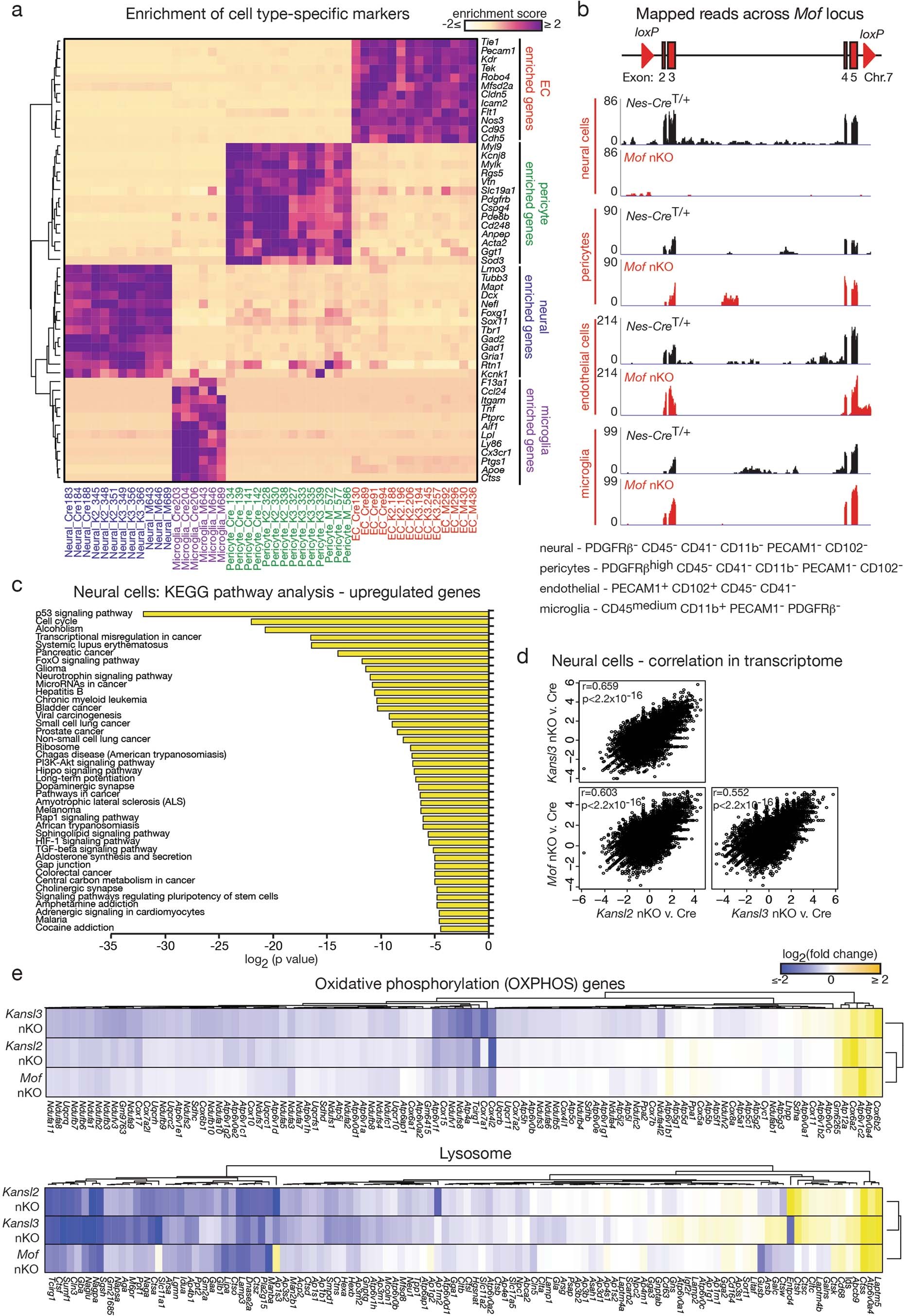
Extended Data Fig. 4: Neural deletion of the NSL complex causes metabolic changes.

a, Enrichment of marker genes in neural cells, pericytes, endothelial cells and microglia in cell populations isolated using the EMBRACE methodology. The enrichment score was calculated using standardized counts from the DESeq2 output with the formula [(C – average[C])/sd]. C represents the standardized read counts in the given cell population. Average[C] is the average counts of the gene across all four cell populations. sd is the standard deviation. The list of enriched genes for each population was extracted from http://betsholtzlab.org/VascularSingleCells/database.html71 and https://mpi-ie.shinyapps.io/braininteractomeexplorer38. Number of animals analysed: Neural cells, 3 per genotype; pericytes, 4 Nes-CreT/+, 3 Mof-nKO, 3 Kansl2-nKO, 4 Kansl3-nKO; endothelial cells (EC), 4 Nes-CreT/+, 4 Mof-nKO, 3 Kansl2-nKO, 3 Kansl3-nKO; microglia 3 per genotype. b, IGV profiles showing reads mapped via RNA-seq across the Mof locus. No reads were detected between the loxP sites in neural cells from Mof-nKO brains, where the Nes-Cre is active. In contrast, reads across the Mof locus in pericytes, endothelial cells and microglia isolated from Mof-nKO brains were unchanged compared to Nes-CreT/+ controls. Number of animals analysed: Neural cells, 3 per genotype; pericytes, 4 Nes-CreT/+, 3 Mof-nKO; endothelial cells (EC), 4 per genotype; microglia, 3 per genotype. c, KEGG pathways significantly enriched amongst genes upregulated in Mof-nKO neural cells. Data are presented on a log2 scale. n = 3 brains per genotype. Data were analysed using a Fisher exact test via the DAVID platform66. d, Correlation plots for gene expression changes in Mof-nKO, Kansl2-nKO and Kansl3-nKO neural cells. Gene expression changes in the presented comparisons were used to calculate the Pearson’s coefficient (r). n = 3 brains per genotype. e, Heatmaps showing the downregulation of OXPHOS and lysosome pathway genes in Mof-nKO, Kansl2-nKO and Kansl3-nKO neural cells. The gene lists were downloaded from the KEGG pathway database and converted to the corresponding mouse genes. n = 3 animals per genotype. Statistical source data are shown in Source Data Extended Data Fig. 4.