Extended Data Fig. 4: Interaction of SPIN90 with single nucleators.
From: SPIN90 associates with mDia1 and the Arp2/3 complex to regulate cortical actin organization

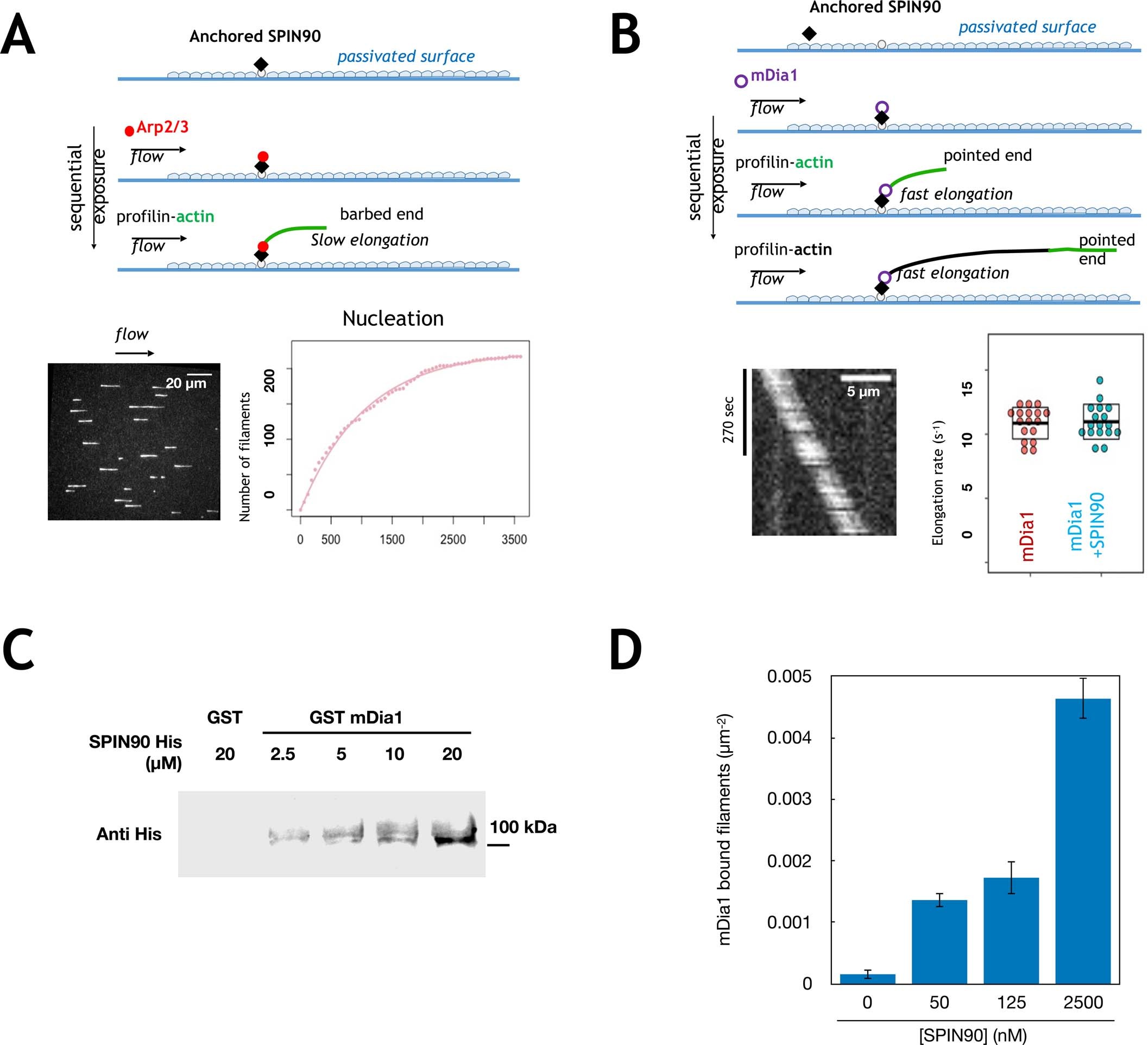
a, Sketch of a microfluidics experiment, where surface-anchored SPIN90 is exposed to 30 nM Arp2/3 complex for 5 min, followed by profilin-actin (15% Alexa488 labeled). TIRF microscope image: filaments nucleate and grow from their free barbed ends while their pointed ends remain attached. Plot: appearance of 217 filaments over time (red dots), with an estimated nucleation rate of 9.5×10-4 s-1 (exponential fit, solid line). b, Microfluidics experiment where surface-anchored SPIN90 is exposed to 50 nM mDia1 for 5 min, followed by profilin-actin (15% Alexa488 labeled) and then profilin-actin (unlabeled). Kymograph (from TIRF microscopy): filaments grow rapidly from their anchored barbed ends. Plot: elongation rate of these filaments (blue, n = 17 measured filaments) compared to filaments growing from mDia1 directly anchored to the surface without SPIN90 (red, n = 17 measured filaments). Boxes indicate averages and standard deviation, for each group of n filaments. c, GST pull down assay to detect binding between mDia1 and SPIN90. GST or GST-fused mDia1 coated beads were incubated with various concentrations of His tag-fused SPIN90 for 1 hour. Proteins attached to the beads were eluted with 20 mM GSH. The presence of SPIN90 was detected by western blot. The experiments were repeated three times independently with similar results. Uncropped Western blot can be found in Source data figure ED4. d, Density of rapidly growing filament barbed ends (i.e. bearing a formin), observed over 74752 μm2 after 300 s in the experiment shown in Fig. 5C. The error bars show the 95% confidence interval. Statistical source data can be found at Source data figure ED4.