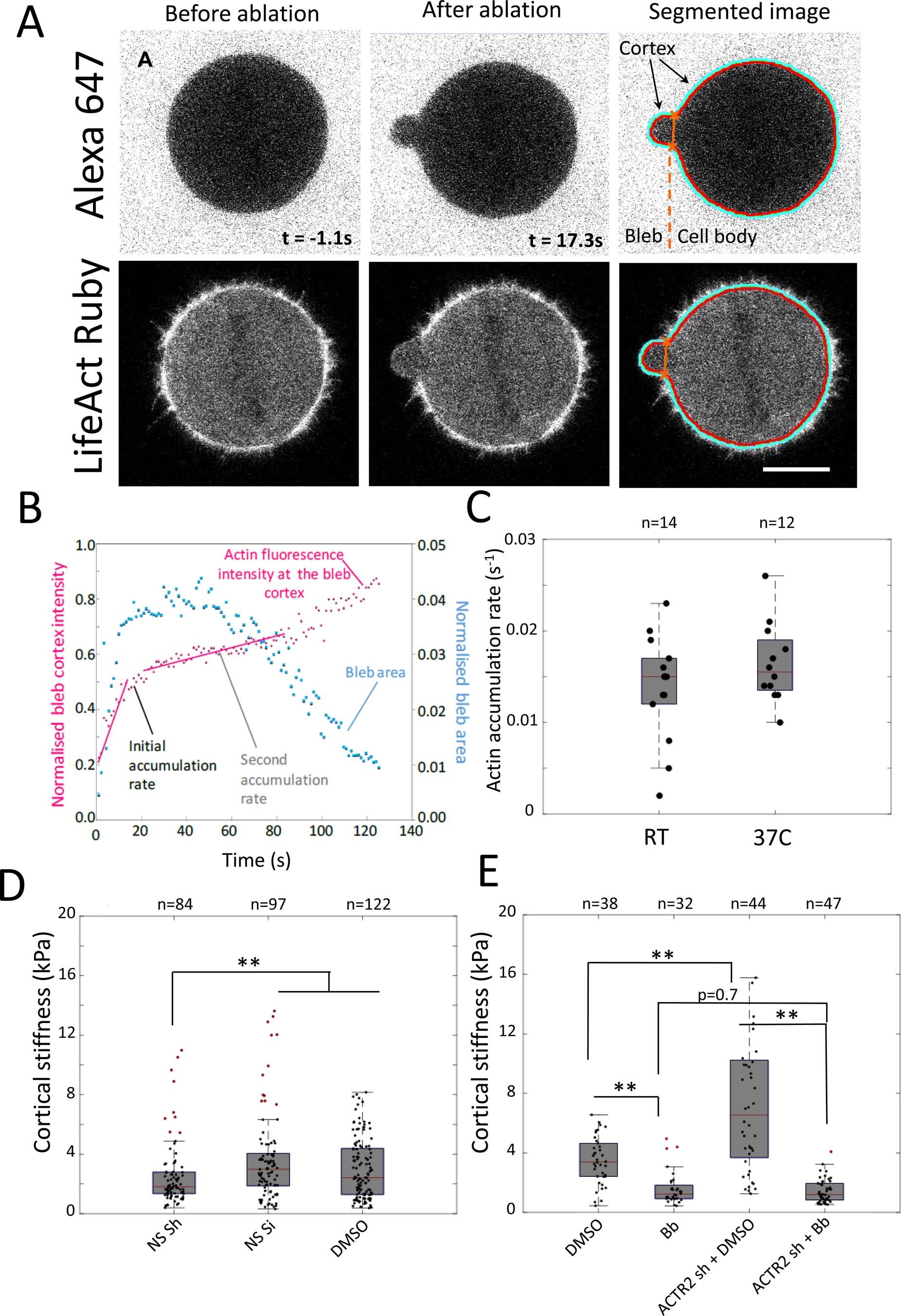
Extended Data Fig. 2: Control experiments for actin accumulation rate and cortical stiffness.
From: SPIN90 associates with mDia1 and the Arp2/3 complex to regulate cortical actin organization

a, Representative laser ablation experiment. All images are a single confocal section. Top row: Alexa647 is added to the medium for robust segmentation of the cell. Bottom row: LifeAct Ruby. Left column: cell before ablation, middle column: after ablation, right column: segmented image. Timings are indicated on the top row images. Scale bar=10 µm. b, Representative actin regrowth curve in a bleb induced by laser ablation as in A. Pink curve: evolution of mean cortical actin fluorescence in the bleb normalized to the mean cortical intensity in the cell body (pink). Blue curve: evolution of bleb area normalized to cell body area. Initial regrowth rates are linear with time (initial accumulation rate). t = 0 s, ablation onset. (c-e) Data plotted as box-whisker plots. The distributions’ medians, first and third quartiles, and ranges are represented by the central red bars, bounding boxes and whiskers, respectively. Statistics are derived from the total number (n, indicated above each box) of cells examined in three independent experiments. Each dot represents one cell measurement. Statistical outliers are indicated by red dots. **p < 0.01 compared to the appropriate control. c, Actin accumulation rate in metaphase cells at 37 C and Room Temperature. Two-sided Student t-test: 37 C vs RT: p = 0.19. d, Apparent elastic modulus for cells expressing Non-Silencing shRNA (NS sh), transfected with Non-Silencing siRNA (NS si), and treated with DMSO. One-way ANOVA on ranks: NS siRNA vs NS shRNA: p = 0.001, DMSO vs NS shRNA: p = 0.001. DMSO vs NS siRNA: p = 0.99. e, Apparent elastic modulus of WT and ACTR2 shRNA cells treated with DMSO and blebbistatin (Bb). One-way ANOVA on ranks: WT DMSO vs WT blebbistatin: p = 2 10-9; WT DMSO vs ACTR2 shRNA DMSO: p = 4 10-5; ACTR2 shRNA DMSO vs ACTR2 shRNA blebbistatin: p = 5 10-13; WT blebbistatin vs ACTR2 shRNA blebbistatin: p = 0.71. Statistical source data can be found at Source data figure ED2.