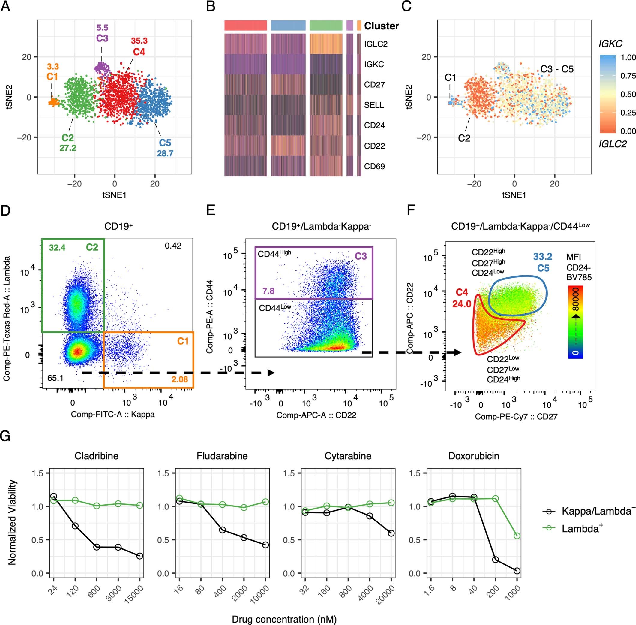
Extended Data Fig. 6: Dissecting four distinct subpopulations of malignant B cells in FL4 sample by means of scRNA-seq-informed flow cytometry.

a) ScRNA expression profiles of B cells from the FL4 sample only (2367 cells) were subjected to SNN-based clustering and visualized by t-SNE. b) Heatmap shows a selection of differentially expressed surface markers used for cluster differentiation. Gene expression values were scaled to the maximum of each row. c) T-SNE plot of panel A coloured by the light chain kappa fraction IGKC/(IGKC + IGLC2) of each single cell for FL4 sample only. C1 contains cells either expressing IGKC or IGLC2 predominantly (benign B cells), C2 contains only cells expressing predominantly IGLC2, whereas C3 to C5 hardly express both IGKC and IGLC2. d–f) Cells derived from sample FL4 were stained for viability, CD3, CD19, kappa, lambda, CD44, CD24, CD22 and CD27. Shown is the stepwise gating strategy to comprehend the scRNA-seq-based clusters of panel A. g) Lymph node derived cells from the FL4 sample were incubated for 48 hours with 58 different drugs and 5 concentrations. Cells were stained for viability, CD3, CD19, kappa, lambda and CD27. Viability was normalized to DMSO controls for each subpopulation separately. Shows are only those drugs with significantly differential drug response between the two subpopulations. SNN: Shared-nearest-neighbour. DMSO: Dimethyl sulfoxide. See Source Data Extended Data Fig. 6.