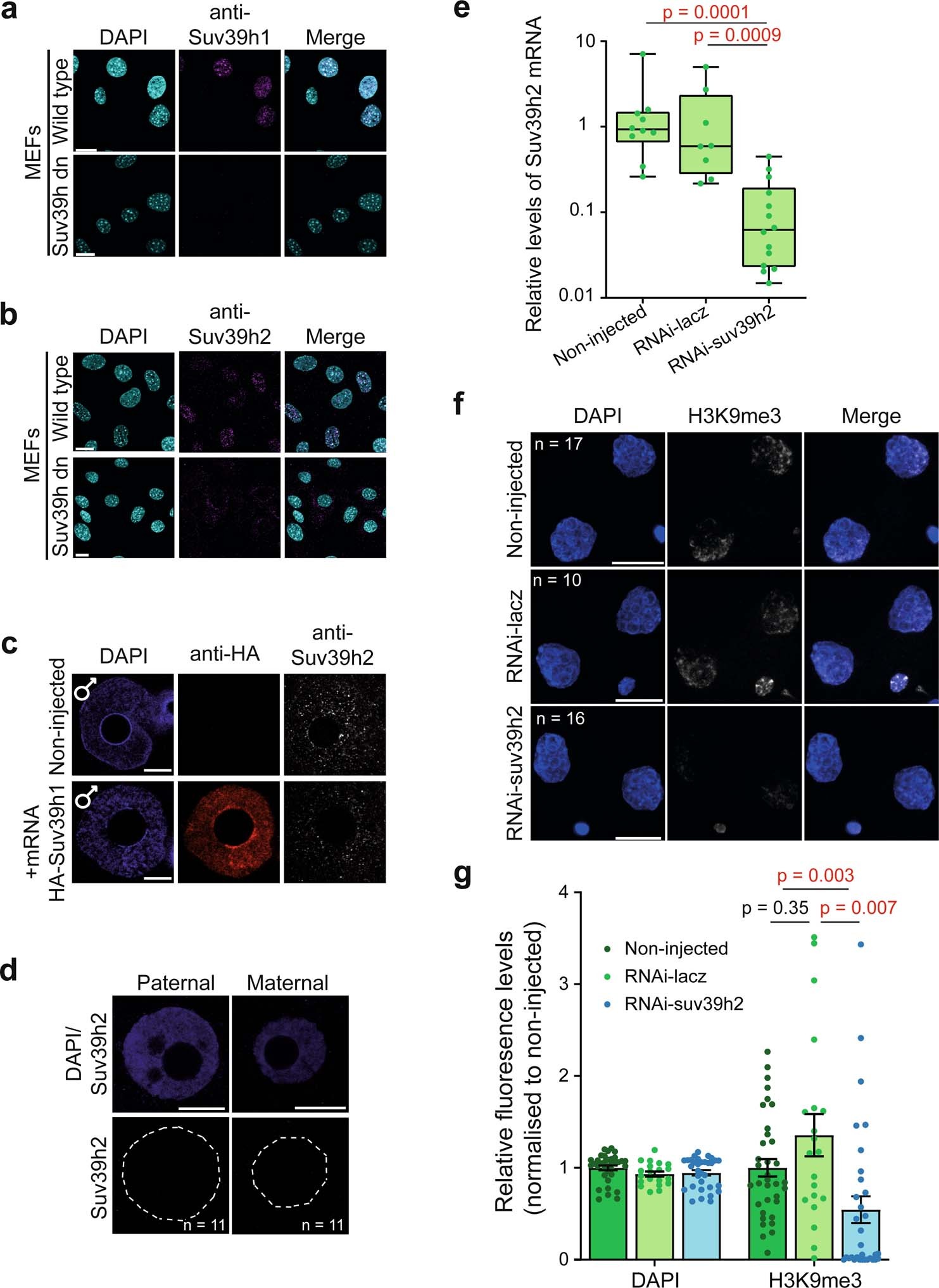
Extended Data Fig. 1: De novo H3K9me3 activity occurs immediately after fertilization.

a, b. Wild-type and Suv39h1/2 double knock-out MEF cells immunostained with a anti-SUV39H1 and b anti-SUV39H2 b antibody. Shown is a representative single confocal section from 2 independent experiments. Scale bar 20 µm. c. Zygotes microinjected with HA-Suv39h1 mRNA as described in Fig. 4a were fixed and immunostained with anti-HA and anti-SUV39H2 antibodies after 8 h. A representative single confocal section of the paternal pronucleus in 7 zygotes from 2 independent experiments is shown. The anti-SUV39H2 antibody does not recognise SUV39H1 protein. Scale bar 10 µm. d. SUV39H2 immunostaining in the two pronculei in the early zygote (19 h post-hCG). Shown is a representative embryo of 11 from 3 independent experiments. e. Knockdown efficiency of dsRNA targeting Suv39h2 was assessed by RT-qPCR of Suv39h2 mRNA at 30 h post-hCG in single embryos, the same timing as the immunofluorescence experiments shown in Fig. 1g, h. The data represents the average fold change of Suv39h2 levels normalized to average levels of Actin-b and Gapdh in each embryo. N = the indicated number of embryos across 3 independent experiments. The box plots depict the median and interquartile range. The two sided Mann-Whitney U-test was used to compare experimental groups. f. Representative maximum intensity projections of 2-cell stage embryos upon Suv39h2 RNAi using dsRNA, immunostained with anti-H3K9me3 antibodies. N = total number of individual embryos analysed in each group across 3 independent experiments for Suv39h2 and 2 for control knockdown. Scale bar 10 µm. g. Quantification of average fluorescence intensity for H3K9me3 in 2-cell stage nuclei. Data were normalized to the average H3K9me3 signal in non-injected embryos and are presented as mean ± S.E.M (n = as in f). Statistical analysis was performed using the two-sided Mann-Whitney U test for comparing nonparametric distributions. Statistical source data are shown in Source Data Extended Data Fig. 1.