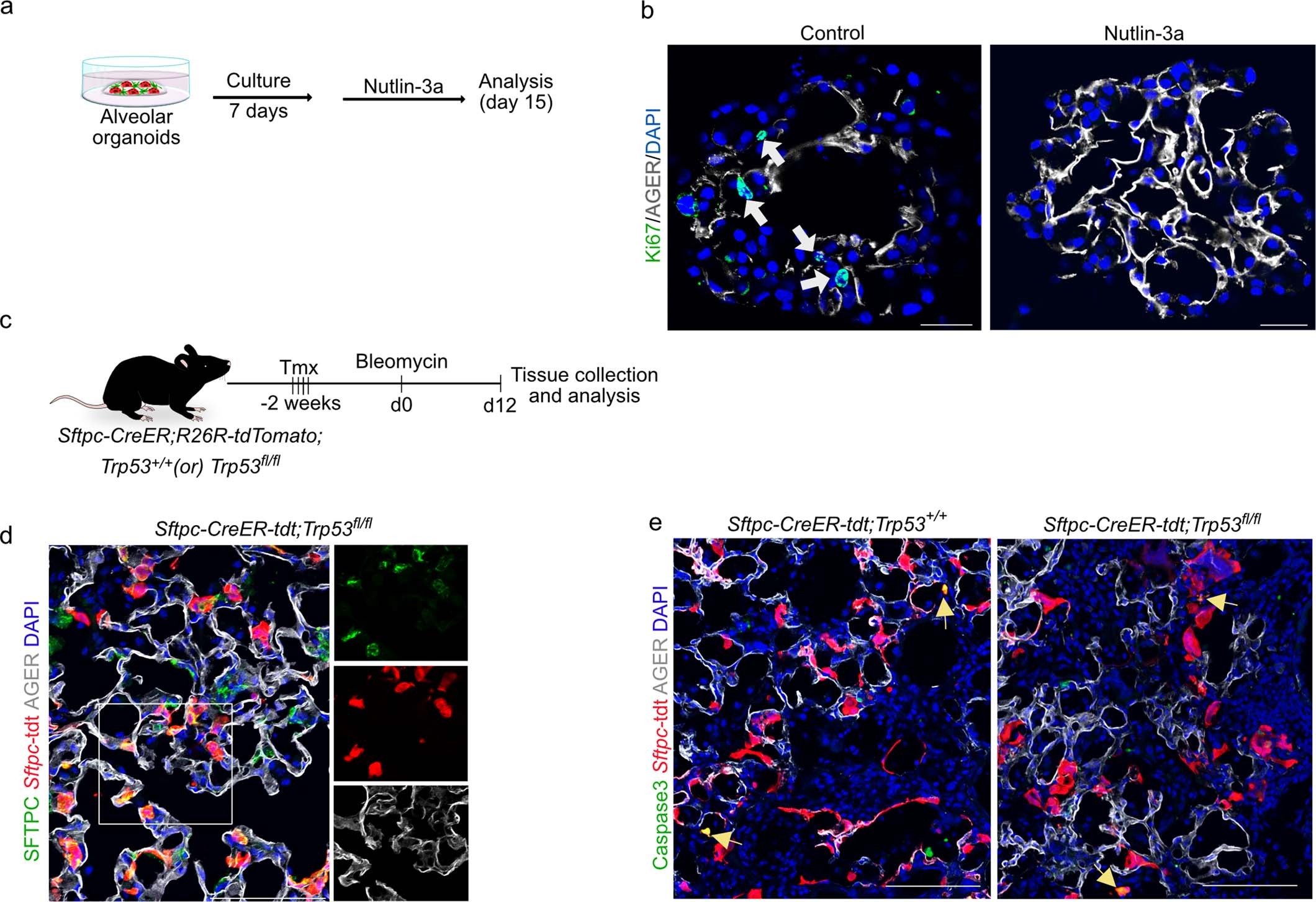
Extended Data Fig. 6: Genetic and pharmacological modulation of TP53 signalling in organoid cultures and during alveolar regeneration in vivo.

a, Schematic of alveolar organoid culture treated with Nutlin-3a. b, Immunostaining for Ki67 (green) and AGER (grey) in control or Nutlin-3a treated alveolar organoids. Scale bar: 30 µm. c, Schematic representation of experimental design to delete Trp53 in AEC2s followed by bleomycin-induced lung injury in Sftpc-tdt;Trp53+/+ and Sftpc-tdt;Trp53fl/fl. d, Immunostaining for SFTPC (green), Sftpc-tdt (red) and AGER (grey) in lungs that show normal appearing regions in bleomycin treated TP53 deleted (Sftpc-tdt;Trp53fl/f) mice. e, Immunostaining for active Caspase 3 (green), Sftpc-tdt (red) and AGER (grey) in control (Sftpc-tdt;Trp53+/+) and TP53 deleted (Sftpc-tdt;Trp53fl/fl) mice. Scale bars: 100 µm unless noted otherwise. DAPI stains nuclei (blue). Images from b, d and e are representative from three mice repeated independently with similar results.