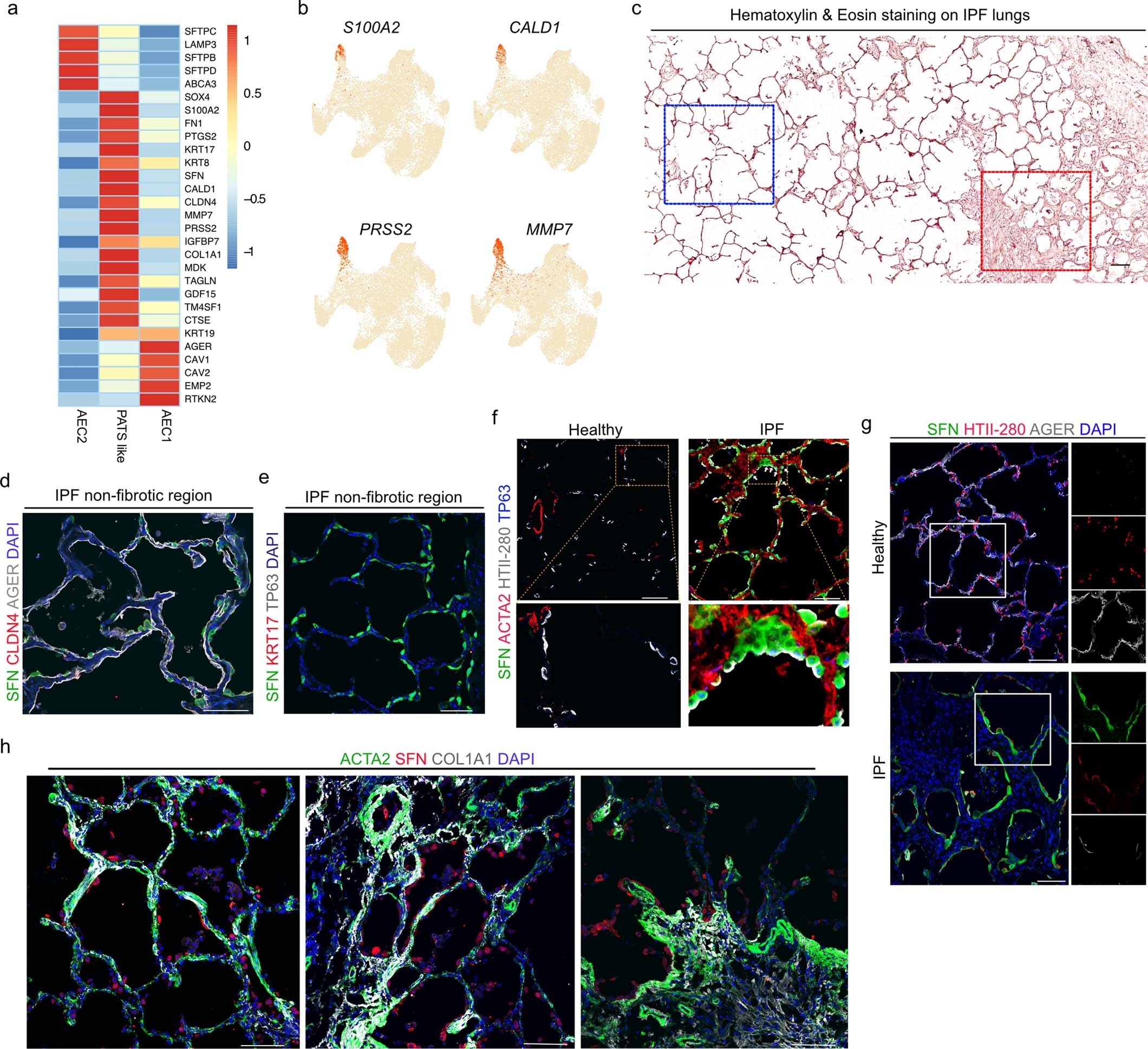
Extended Data Fig. 8: Markers specific to PATS-like cells are highly enriched in human fibrotic lungs compared with healthy lungs.

a, Heatmap shows expression of marker genes of each cell population in human lungs (scale shows z-score, n = 11,725 cells). b, UMAP plots show the expression of indicated genes in alveolar epithelial populations in heathy controls and fibrotic human lungs (11,725 cells). c, Hematoxylin and Eosin staining on IPF lung tissue sections. Representative image depicting fibrotic (red square box) and non-fibrotic (blue square box) regions in IPF lung. Scale bar indicates 200 µm. d-g, Immunostaining for PATS-like markers in non-fibrotic regions of IPF lungs. d, Immunostaining for SFN (green), CLDN4 (red) and AGER (grey). e, Immunostaining for SFN (green), KRT17 (red) and TP63 (grey). f, Immunostaining for SFN (green), TP63 (blue), HTII-280 (grey) and ACTA2 (red) in healthy (left panel) and IPF lungs (right panel). g, Immunostaining for SFN (green), HTII-280 (red) and AGER (grey) in healthy (left panel) and IPF (right panel) lung. h, Immunostaining for ACTA2 (green), SFN (red) and COL1A1 (grey) in IPF lung. White line box in merged images indicate region of single channel images shown on right. DAPI (blue) stains nuclei. Scale bars in d-h indicate 100 µm. Images from c, d, e, f, g and h are representative of experiments using four human samples repeated independently with similar results.