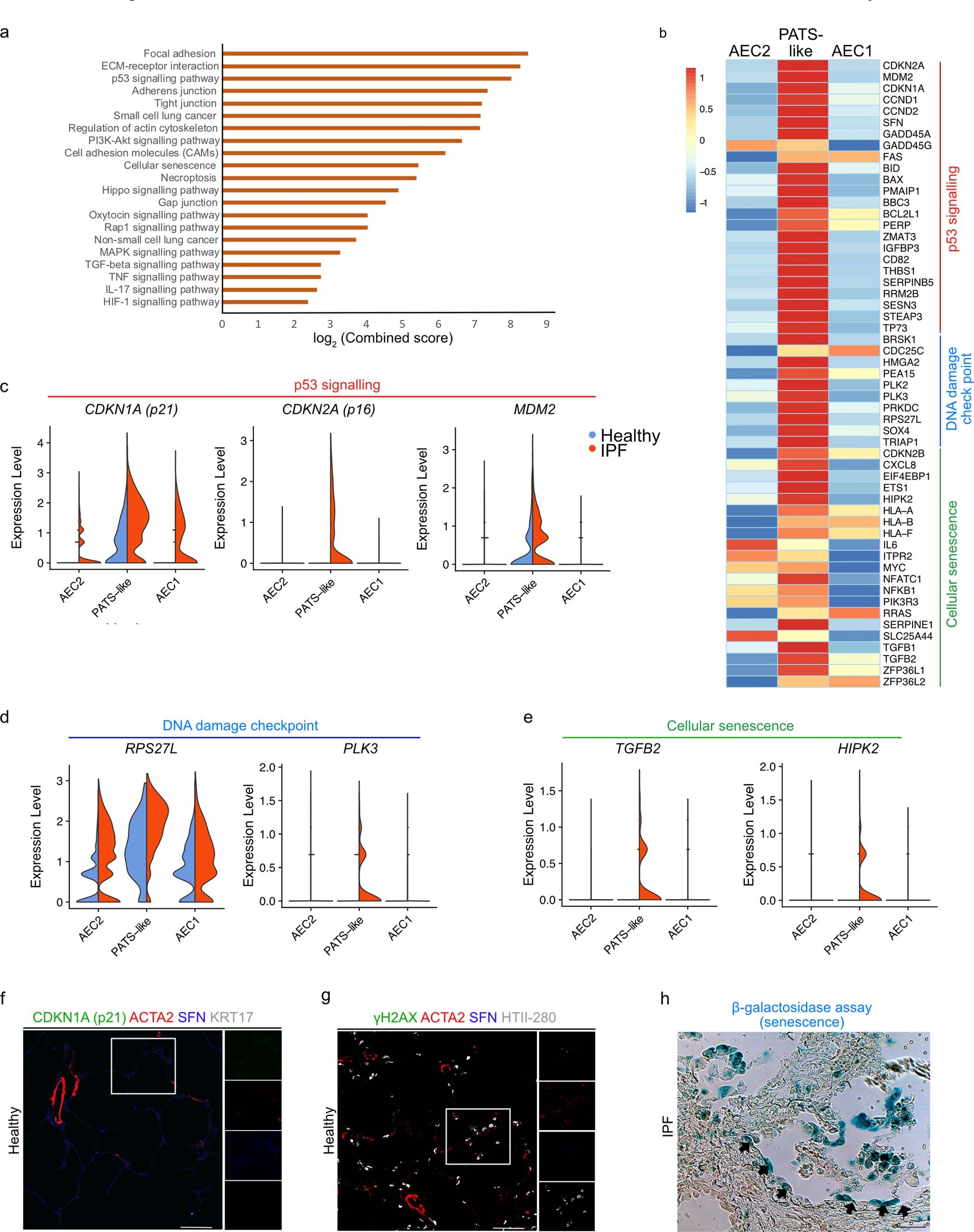
Extended Data Fig. 9: scRNA-seq analysis revealed enrichment of signalling pathways associated with PATS-like cells in human fibrotic lungs.

a, KEGG pathway enrichment analysis shows signalling pathways highly represented in PATS-like cells in human fibrotic lungs. Scale shows log2 (combined score) obtained from Enrichr (see methods section for details). b, Heatmap shows expression of known target genes of indicated signalling pathways in AEC1, AEC2, and PATS-like state (n = 11,725 cells). Scale indicates z-score where red is high, and blue is low. c-e, Violin plots show the relative gene expression levels of indicated pathways/cellular processes: p53 signalling (c), DNA damage checkpoint (d), and cellular senescence (e) in different cell types in control and IPF lungs (n = 11,725 cells). Violin bodies indicate distribution of the cells in Healthy (blue) and IPF (red) lungs. f, Immunostaining for p21 (green), ACTA2 (red), SFN (blue) and KRT17 (grey). g, Immunostaining for γH2AX (green), SFN (blue), ACTA2 (red) and HTII-280 (grey) in healthy human lung. h, β-galactosidase staining on IPF lung section. Black arrows indicate X-gal staining in epithelial cells. White line box in merged images indicate region of single channel images shown on right. DAPI (blue) stains nuclei. Scale bars in f-h indicate 100 µm. Images in f,g are from 3 experiments, image in h is from 4 experiments, repeated independently with similar results.