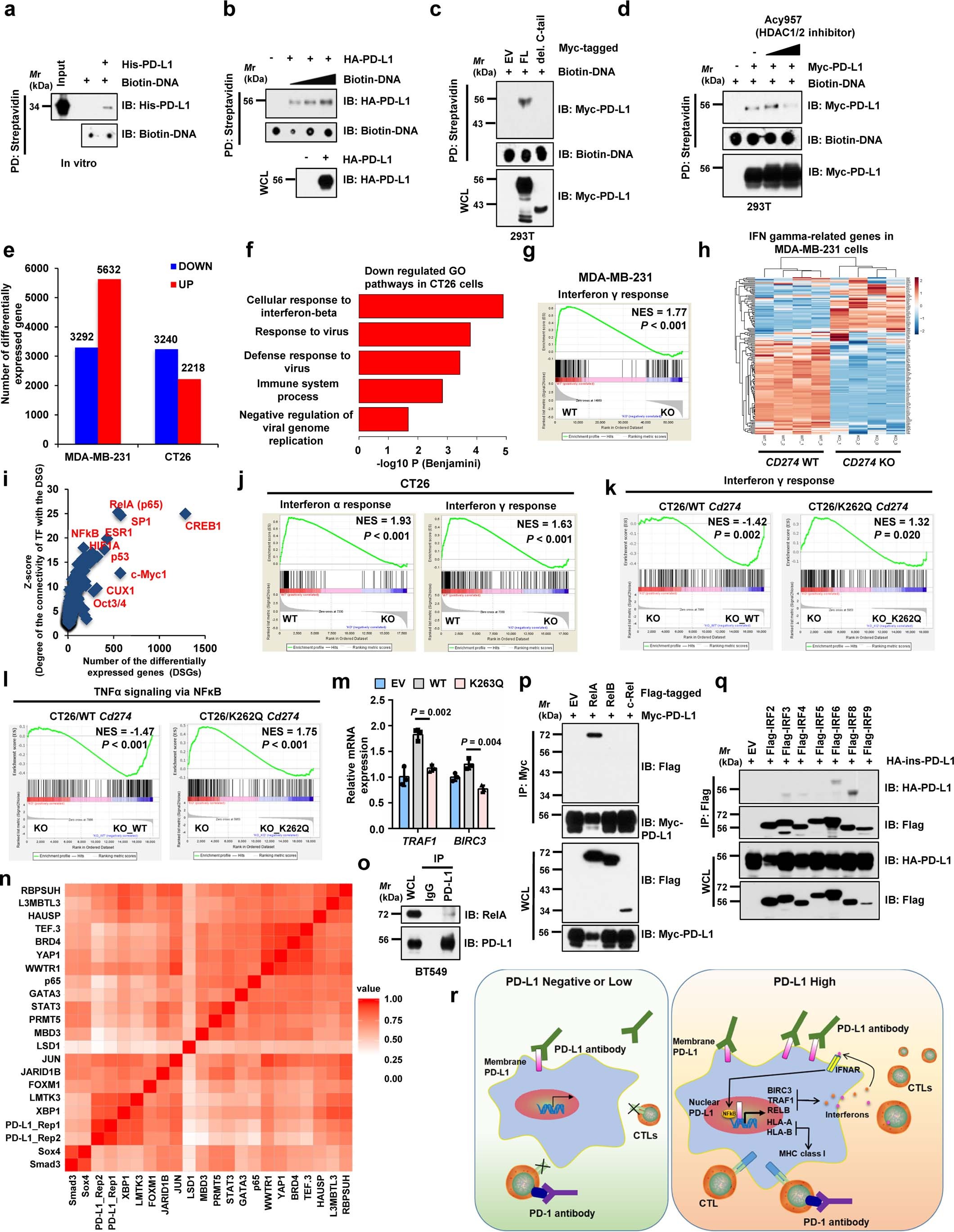
Extended Data Fig. 5: Nuclear PD-L1 likely stimulates the gene expression of pro-inflammation pathways.

a, DNA binding assays of purified PD-L1 with biotinylated DNA in vitro. b, c, DNA binding assays of biotinylated DNA and 293T cells transfected with indicated constructs. d, DNA biding assays of transfected 293T cells treated with Acy957. e, Numbers of differentially expressed genes upon CD274 or Cd274 KO. f, Top 5 enriched immune response-related GO terms upon Cd274 KO in CT26 cells, analyzed by Fisher-exact test with Benjamini-Hochberg correction. g, GSEA signature upon CD274 KO in MDA-MB-231 cells. h, Heatmap display of interferon γ genes upon CD274 KO in MDA-MB-231 cells. i, Prediction analysis for transcription factors regulating down-regulated genes upon CD274 KO in MDA-MB-231 cells. j, GSEA signatures upon Cd274 KO in CT26 cells. k, l, GSEA signatures of pathways in CT26 Cd274 KO cells restored WT or K262Q mutant Cd274. m, RT-qPCR analysis of BT-549 CD274 KO cells transfected with CD274 WT or K263Q mutants. Data are shown as mean ± s.d. of n=3 independent experiments. Statistics, two-tailed Student’s t-test. n. Hierarchical clustering of ChIP-seq binding profiles and two replicates of PD-L1 binding profiles genome-wide in MDA-MB-231 cells. o. IB of WCL and anti-PD-L1 IPs derived from MDA-MB-231 cells. p, q, IB of WCL and IPs derived from 293T cells transfected with indicated constructs. r, Schematic diagram showing how nuclear PD-L1 enhances the immunotherapy response through affecting expression of immune-related genes. GSEA analyses in g and j-l were performed using Kolmogorov-Smirnov statistic. Biologically independent sequenced samples/group for f-j, n=4; for k and l, n=3. The blots and Western blots in a-d and o-q were performed for n=2 independent experiments with similar results. Unprocessed immunoblots are shown in Source Data Extended Data Fig. 5. Statistical source data are available in Statistical Source Data Extended Data Fig. 5.