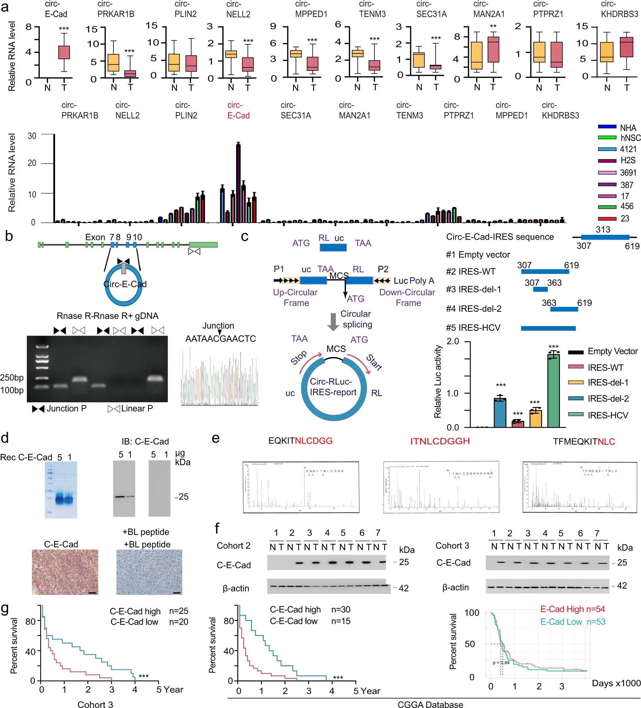
Extended Data Fig. 2: Expression of circ-E-cad RNA in GBM; identification of IRES in circ-E-cad RNA; characterization of the anti-C-E-cad antibody (Related to Fig. 2).

a, qPCR of the relative expression levels of 10 differential protein-coding circRNAs GBM and normal tissues, n = 44 biologically independent samples, data were presented as boxes containing the first and third quartiles. The whiskers indicate the maxima and minima. Wilcoxon test, **p = 0.005, ***p < 0.001. In GSCs and NSC/NHA. Circ-E-cad RNA had lowest expression in normal brain tissues among all candidate circRNAs, n = 3 independent experiments, data were presented as the mean ± SD, two-sided t test, the p value was detailed in Source data. b, Upper, exons 7-10 of E-cadherin formed circ-E-cad RNA. Lower left, RT-PCR of circular and linear E-cadherin RNA in GSC H2S with or without RNase R treatment.Lower right, Sanger sequencing. n = 3 independent experiments. c, Left, sketches of the strategy for circular RNA based IRES verification. Right, WT or different truncated IRES predicated in circ-E-cad RNA in circ-Rluc-IRES report vector as indicated. n = 3 independent experiments. data were presented as the mean ± SD, two-sided t test, ***p < 0.001. d, Upper, left, a Coomassie blue-stained gel; right, anti-circ-E-Cad antibody validation by IB. BL peptide, blocking peptide with the 14a.a. peptide sequence. Lower, IHC. anti-circ-E-Cad antibody validation in a clinical GBM tumor sample. n = 3 independent experiments. scale bar, 250 μm e, MS/Mass-spectra identified C-E-cad unique 14a.a. peptide sequences in GSCH2S and 387. f, IB of C-E-Cad in 14 randomly selected GBM samples (cohort 2 and cohort 3) and their paired NB. n = 3 independent experiments. g, Two-sided, Log-rank analysis of GBM patients (n = 45 biologically independent samples) from cohort 3 correlated with C-E-Cad levels (left); CGGA database with C-E-Cad levels (middle) and E-Cad levels (right).***p < 0.001.