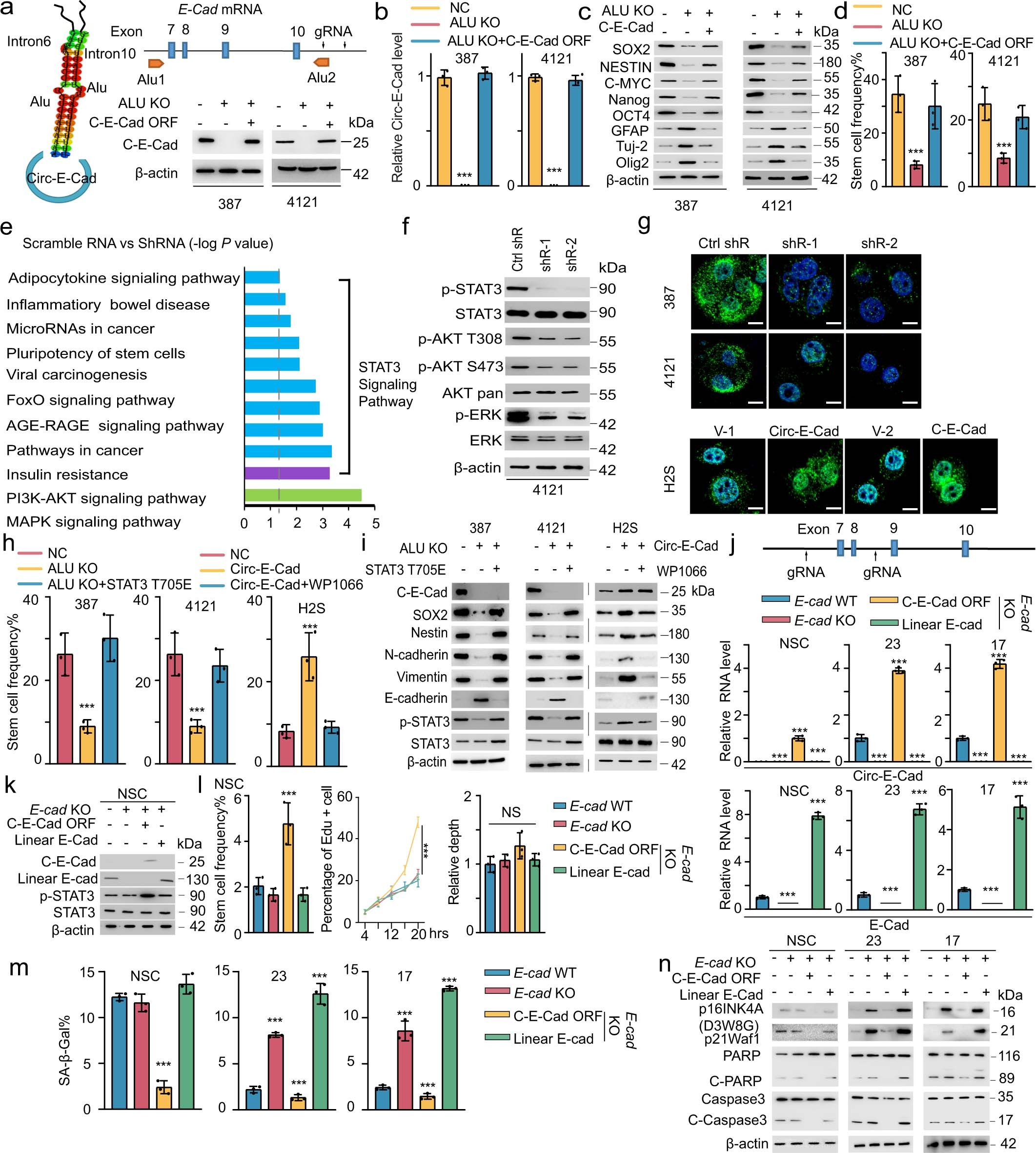
Extended Data Fig. 4: Flanking ALU sequences are required to form circ-E-cad RNA; C-E-Cad activates STAT3, AKT and ERK signalling and independent functions of C-E-cad and E-cadherin. (Related to Figs. 3 and 4).

a, The illustration of side flanking ALU sequences of circ-E-cad RNA and the CRISPAR/Cas9 strategy for KO downstream ALU sequences b, qPCR of circ-E-cad RNA in ALU KO GSC387 and 4121 with indicated modifications. c, IB in ALU KO GSC387 and 4121 with indicated modifications and controls. d, LDA assay in GSC387 and 4121 with indicated modifications.e. KEGG pathway enrichment analysis of circ-E-cad RNA stable KD GSC4121. f, IB of GSC4121 with indicated modifications. g, IF. p-STAT3 localization was determined in C-E-cad stable KD GSC387 4121 and in a circ-E-cad RNA or a linearized C-E-cad-overexpressing GSCH2S. scale bar, 20μm. h, LDA assay in GSC387, 4121 and GSCH2S with indicated modifications. i, IB in in GSC387, 4121 and GSCH2S with indicated modifications. j, Upper, Strategy of E-cadherin KO by CRISPAR/Cas9 system in GSC23, 17, and NSC. Lower, qPCR of Circ-E-Cad and E-Cadherin in GSC23, 17, and NSC with indicated modifications. k, IB in NSC-WT, NSC-E-Cadherin KO cells. Circ-E-Cad RNA or E-cadherin was re-expressed in the indicated cells. l, LDA assay, Edu assay and brain slice invasion assay in NSC cell lines with indicated modifications. m, The percentage of SA-β-Gal positive cells of GSC387, 4121, and H2S with indicated modifications. n, IB of senescence markers p16, p21 and apoptosis related Caspase3 and PARP of GSC387, 4121, and H2S with indicated modifications.In a-d, f-n, n = 3 independent experiments. In b,d,h,j,l,m, data were shown as mean ± SD, two-sided t test,***p < 0.001.