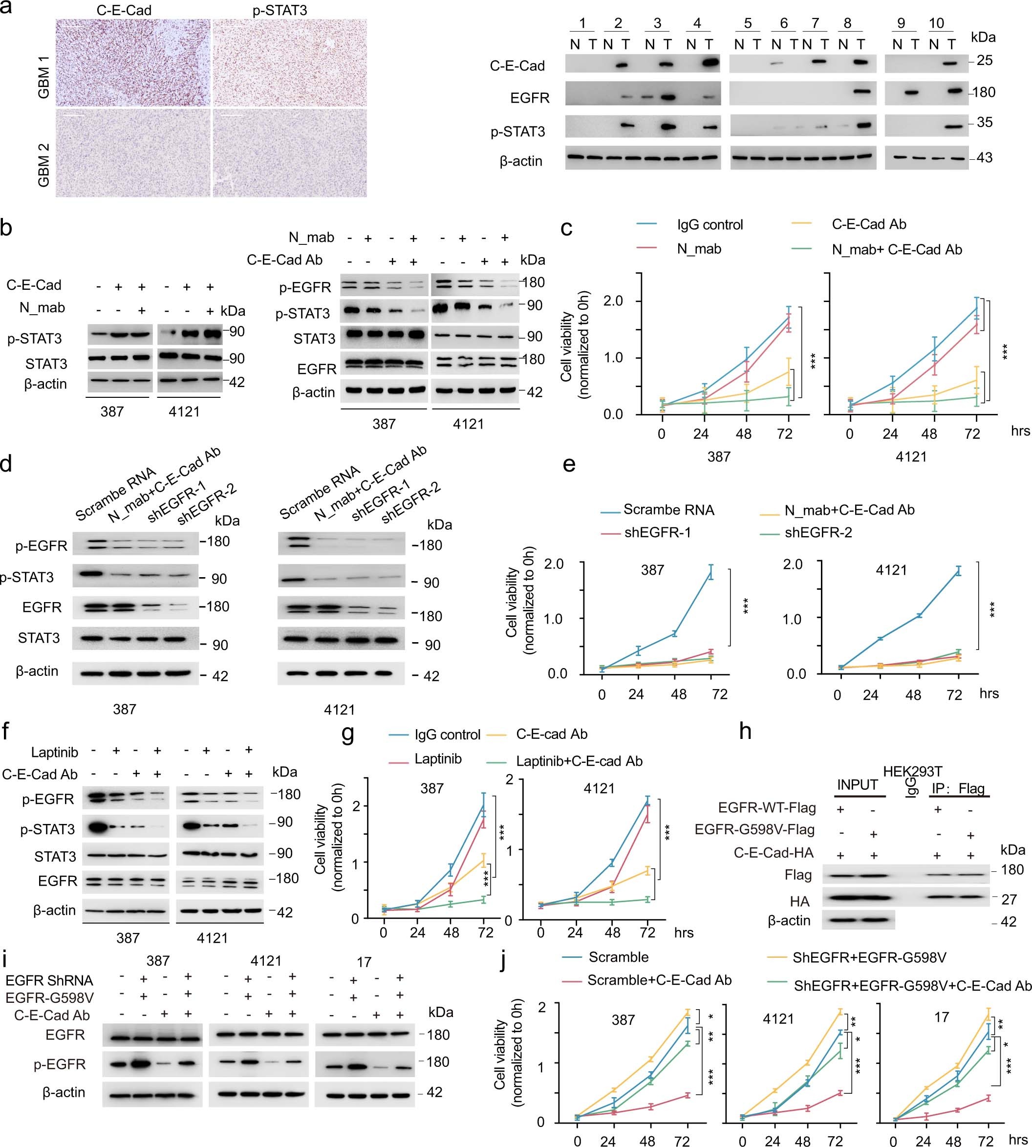
Extended Data Fig. 7: Clinical implication of the anti-C-E-cad antibody in vitro. (Related to Fig. 8).

a, IHC and IB. Representative C-E-cad and p-STAT3 levels were determined in GBM samples by IHC (left) and IB (right). Scale bar, 250 µm. b, Left, IB of p-STAT3 in GSC387 and 4121 cells treated with purified C-E-Cad and Nimotuzumab (N_mab). Right, IB of p-STAT3 and p-EGFR in GSC387 4121 cells treated with Nimotuzumab (N_mab) and C-E-Cad antibody. c, Cell viability was detected in GSC387 and 4121 cells treated with Nimotuzumab (N_mab) and C-E-Cad antibody, ***p < 0.001. d, GSC387 and 4121 cells treated with Nimotuzumab + C-E-Cad antibody or transfected with shRNAs targeting EGFR. The levels of p-STAT3 and p-EGFR were detected. e, Cell viability was detected in GSC387 and 4121 cells with indicated modifications, ***p < 0.001. f, IB of p-STAT3 and p-EGFR in GSC387 and 4121 cells treated with Laptinib and C-E-Cad antibody. g, Cell viability was detected in GSC387 4121 cells treated with Laptinib and C-E-Cad antibody, ***p < 0.001. h, IP-IB of indicated proteins. HEK293T cells were co-transfected with EGFR-WT/EGFR-G958V and C-E-Cad-HA, Cells were then harvested and subjected to IP assay. i, GSC387, 4121, and 17 were transfected with shRNAs targeting EGFR and re-expressed with EGFR-G958V. Cells were treated with or without C-E-Cad antibody. IB of p-EGFR was detected. j, Cell viability in GSC387,4121 and 17 cells described in (i). In 387,*p = 0.026,**p = 0.006,***p < 0.001,in 4121, *p = 0.01,**p = 0.001,***p < 0.001,in 17, *p = 0.022,**p = 0.009,***p < 0.001.In a-j. n = 3 independent experiments. In c,e,g,j, data were shown as mean ± SD, two-sided t test.