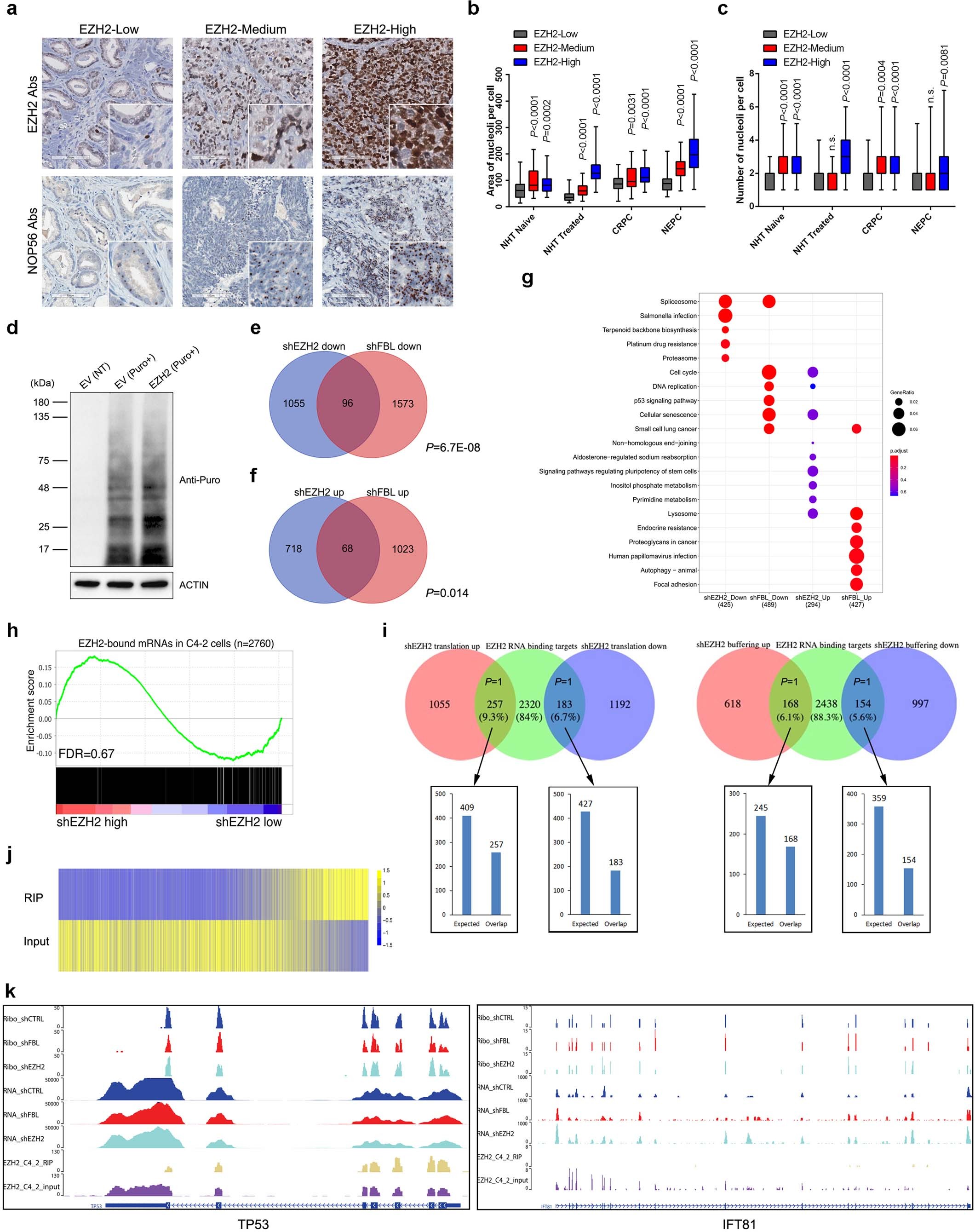
Extended Data Fig. 5: EZH2 regulates the translation process independently of its mRNA-binding capacities.

a, Representative Immunohistochemistry staining images of PCa TMA slides using the indicated antibodies (Abs). Scale bar, 100 μm. b,c, Graph showing the relative nucleolar area (b) and nucleolar number (c) per cell by counting 60 cells from three TMA cores representing each group. The ends of box are the upper and lower quartiles and box spans the interquartile range. Median is marked by a vertical line inside the box and whiskers represent for the highest and lowest observations. NHT, neoadjuvant hormonal therapy; CRPC, castration-resistant PCa; NEPC, neuroendocrine PCa. d, Global protein synthesis in control and EZH2-overexpressing C4-2 cells were detected by Puromycylation assay followed by western blot. Expression of β-actin was used as reference. e,f, Venn diagram to show overlap between genes from “buffering” mode upon EZH2 or FBL deficiency. P values were calculated by one-tailed Fisher’s exact test. g, KEGG pathway analysis of genes from “buffering” mode upon EZH2 or FBL deficiency. h, GSEA analysis of genes bound by EZH2 to test their enrichment with TE changes after EZH2 knockdown. i, Venn diagram to show overlap between genes from two TE-altered groups after EZH2 knockdown and EZH2 RNA binding targets in C4-2 cells. P values were calculated by one-tailed Fisher’s exact test. j, Heatmap to show EZH2 RIP-seq and Input signals for TE-altered genes in EZH2-deficient C4-2 cells. k, Representative genome browser tracks to show Ribo-seq, RNA-seq and public EZH2 RIP-seq data at the loci of TP53 (a known mRNA binding target of EZH2) and IFT81 (an identified TE-altered gene after EZH2 inhibition). For all relevant panels, unless otherwise stated, statistical significance was determined by two-tailed Student’s t-test. The assays in a and d have been performed three times with similar results. Statistical source data and unprocessed blots are provided in Source data Extended data Fig. 5.