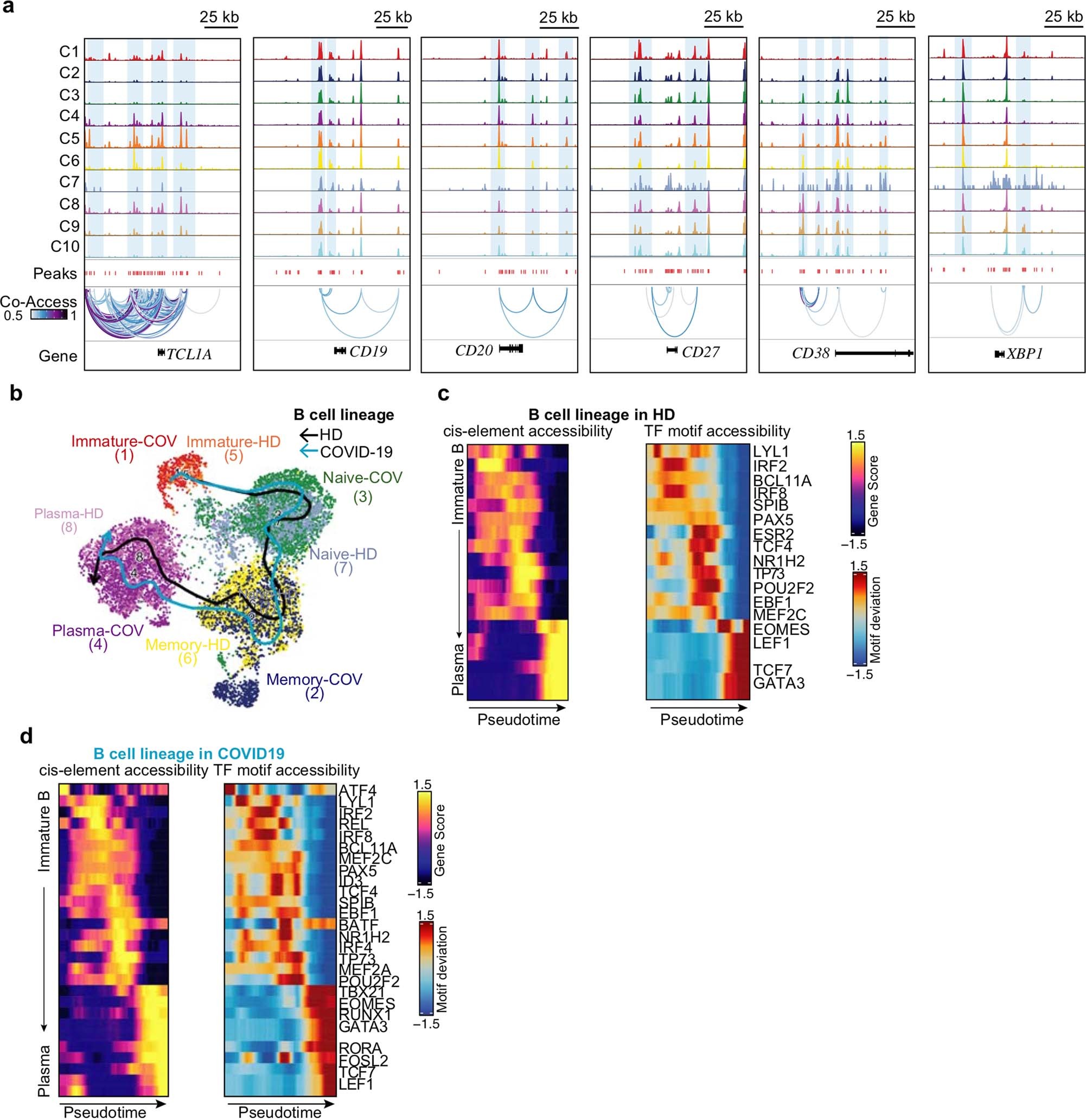
Extended Data Fig. 4: Lineage trajectory of B cells of healthy donors and individuals convalescing from COVID-19.

a, Aggregated single-cell genome tracks for clusters as indicated in Fig. 4a at the TCL1A, CD19, CD20 (MS4A1), CD27, CD38 and XBP1 gene loci with peak co-accessibility (Co-Access). b, Lineage trajectory of B-cell states in healthy donors and COVID-19 convalescent individuals as indicated in Fig. 4a, respectively. c, Heatmaps showing the positive TF regulators by the ordered TF gene scores (right) with ordered TF motif accessibility (left) across pseudotime for B-cell differentiation in healthy donors. Positive TF regulators are TF motifs that show high bias-corrected chromVAR TF motif deviations that also exhibit similarly dynamic gene scores across differentiation state. d, Heatmaps showing the positive TF regulators by the ordered TF gene scores (right) with ordered TF motif accessibility (left) across pseudotime for B-cell differentiation in COVID-19 convalescent individuals.