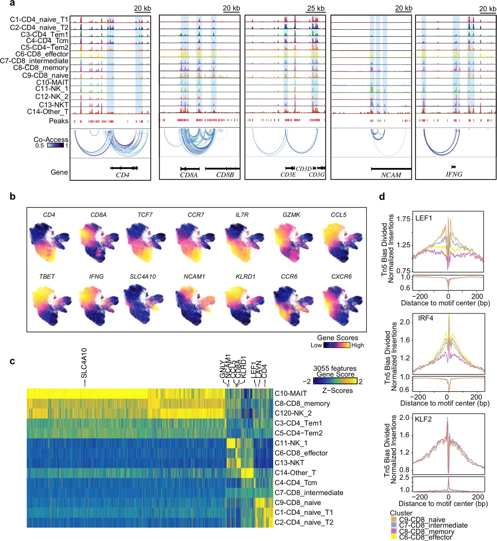
Extended Data Fig. 6: Differentially accessible genes in various T- and NK-cell clusters.

a, Aggregated single-cell genome tracks for clusters as indicated in Fig. 5a at the CD4, CD8A, CD8B, CD3E, CD3D, CD3G, NCAM and IFNG gene loci with peak co-accessibility (Co-Access). b, Canonical surface markers overlaid on UMAP embedding as indicated in Fig. 5a coloured by log-normalized gene scores for indicated genes. c, Heatmap showing the 3,055 differentially accessible genes (FDR = < 0.05 and fold change > =2) in various clusters as indicated in Fig. 5a. d, TF footprint of the LEF1, IRF4, and KLF4 motifs in the CD8+ T cell clusters as indicated in Fig. 5a. The Tn5 insertion bias track is shown below.