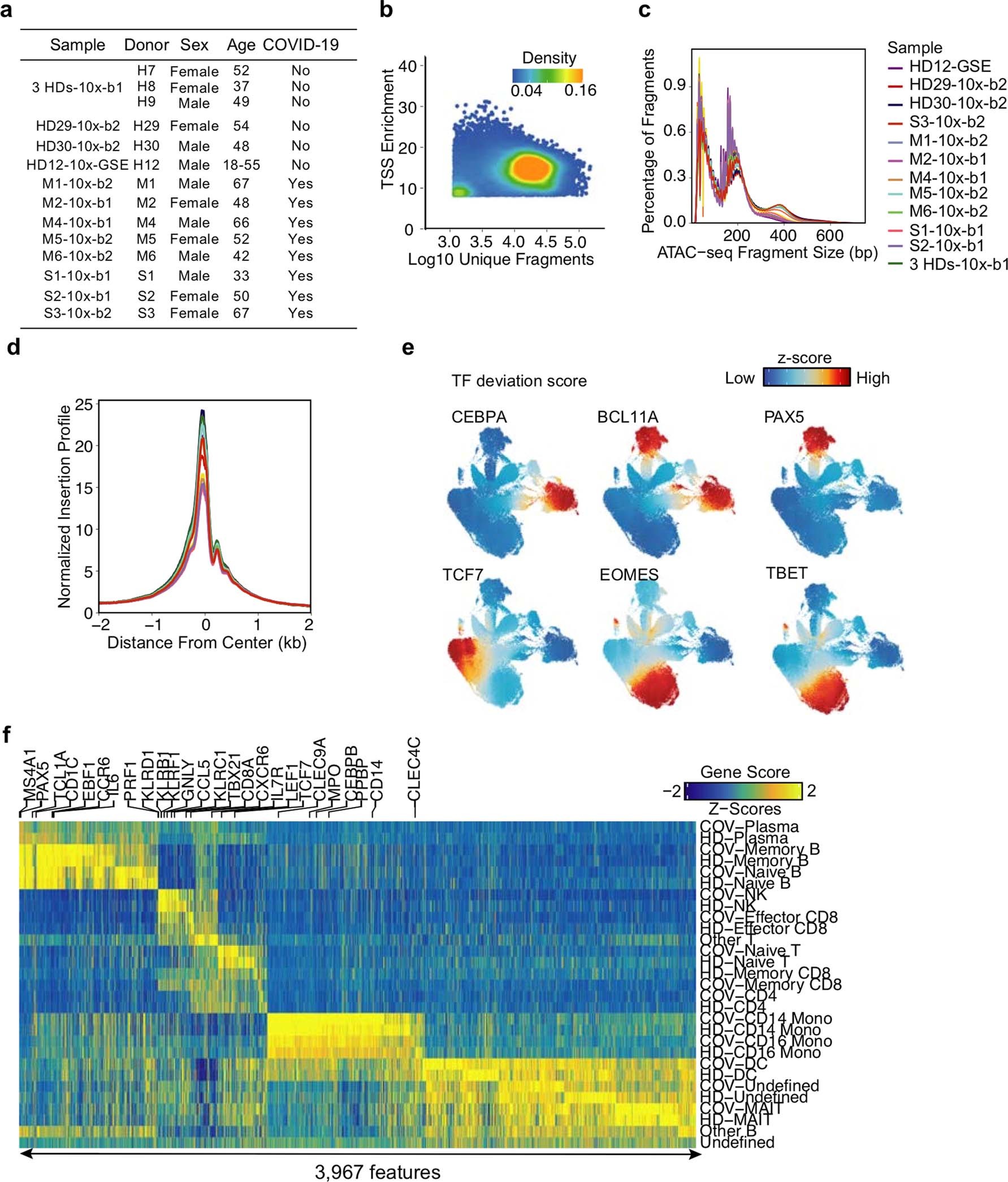
Extended Data Fig. 1: Quality control for the 10x-based scATAC-seq datasets.

a, Table showing the information of 10x scATAC-seq based samples. b, the transcriptional start site (TSS) enrichment score compared with the number of unique ATAC-seq nuclear fragments in each single cell that passed. c, Nucleosomal periodicity fragment lengths of aggregate single-cell profiles of 10x scATAC-seq based samples. d, the enrichments of normalized Tn5 insertions around the TSSs of 10x scATAC-seq based samples. e, ChromVAR TF motif bias-corrected deviations overlaid on UMAP projection of 10x-scATAC-seq-based single PBMCs as showed in Fig. 1c. f, Heatmap showing the 3,967 differentially accessible genes (FDR = < 0.05 and fold change > =2) in various clusters of different sample origin (HD or COV) as indicated in Fig. 1c.