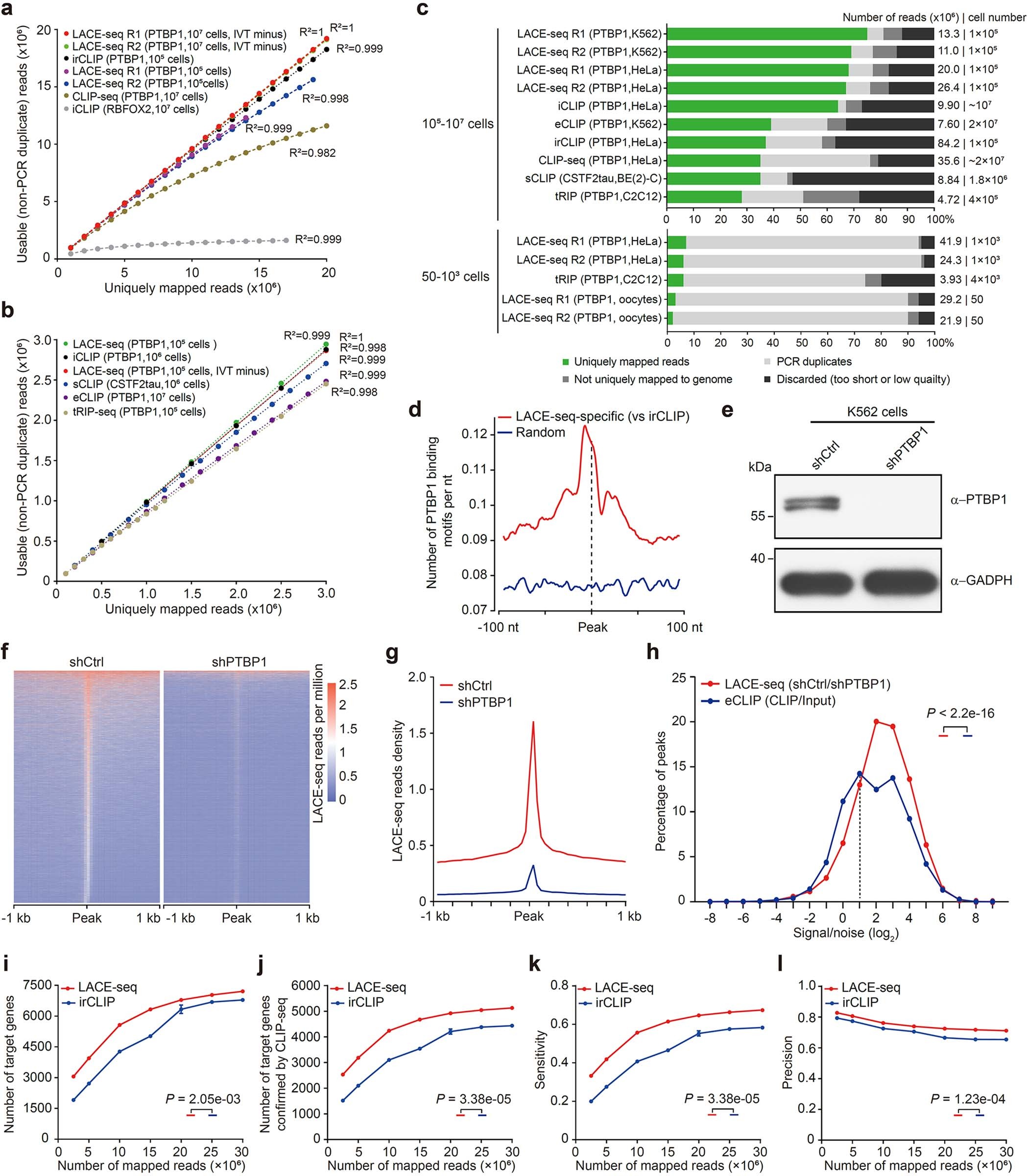
Extended Data Fig. 2: Comparison between LACE-seq and CLIP-based methods.
From: Global profiling of RNA-binding protein target sites by LACE-seq

a,b, LACE-seq tends to produce fewer PCR duplicates than other methods at high or low sequencing depths. c, Mapping rate comparison for LACE-seq, iCLIP, eCLIP, irCLIP, CLIP-seq, sCLIP, and tRIP-seq methods. All CLIP variant-generated datasets were mapped to the genome using the same pipeline. d, PTBP1 LACE-seq-specific peaks (red line) also showed accumulated CU-rich motifs compared with random controls (blue line). We picked 30 M of PTBP1 LACE-seq and irCLIP reads and generated an equal number of randomized peaks for such comparisons. e, Western blot showing the knockdown (KD) efficiency of PTBP1 in K562 cells. The experiment was independently repeated twice with similar results. f, Heatmap showing the LACE-seq signal around the peaks before and after PTBP1 knockdown in K562 cells. The scale stands for the number of LACE-seq reads per million. g, Metaprofile of the PTBP1 LACE-seq signal around the identified peaks. h, LACE-seq achieved a higher signal-to-noise ratio than eCLIP in K562 cells. The dashed line represents the cutoff of the two-fold signal-to-noise ratio. The P-value was calculated by two-tailed unpaired Student’s t-test. i, LACE-seq captured more bulk CLIP-seq-revealed target genes than irCLIP-seq with the same number of reads. j, The number of target genes identified by LACE-seq and irCLIP that could be confirmed by bulk CLIP-seq data. k, The sensitivity of LACE-seq is higher than that of irCLIP. The sensitivity was calculated by counting how many target genes revealed by bulk CLIP-seq could be captured by LACE-seq and irCLIP, along with different sequencing read inputs. l, The precision of LACE-seq is better than irCLIP. The precision was calculated by comparing the identified targets of LACE-seq and irCLIP to bulk CLIP-seq. Identical numbers of reads were randomly downsampled 10 times in i, j, k, and l (n = 10). Data are mean ± s.e.m., P-values in i, j, k, and l were calculated by two-tailed paired Student’s t-test. LACE-seq data in d and f-l represent results from two independent experiments.