Extended Data Fig. 4: Analysis of PTBP1, Ago2, and Mili binding features in mouse oocytes.
From: Global profiling of RNA-binding protein target sites by LACE-seq

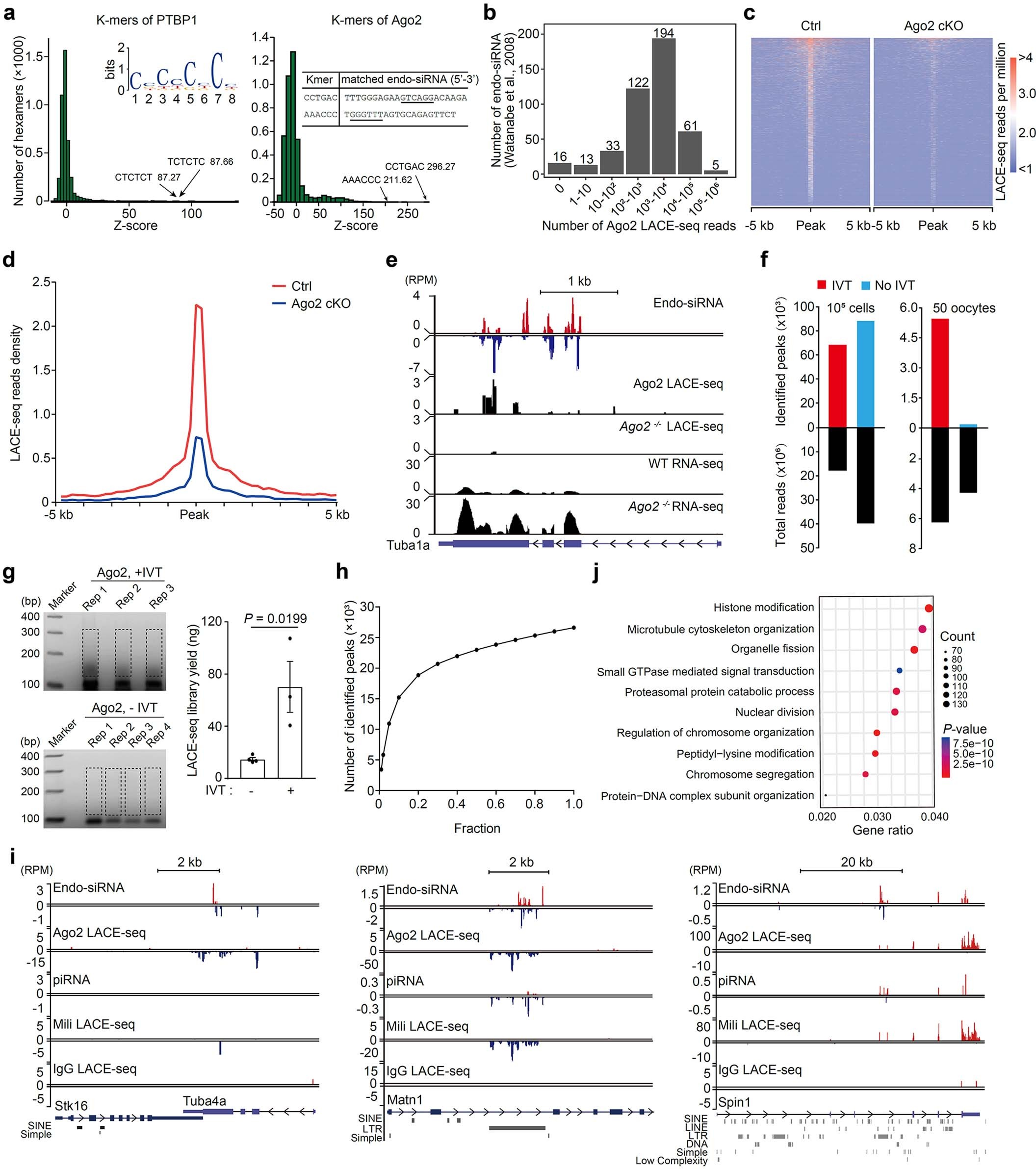
a, PTBP1- and Ago2-binding motifs identified by LACE-seq in mouse oocytes. b, Ago2 LACE-seq reads mapping to known endo-siRNA loci. c, Heatmap showing the LACE-seq signal around the identified peaks before and after Ago2 knockout in oocytes. The scale stands for the number of LACE-seq reads per million. d, Metaprofile of Ago2 LACE-seq signals from control (ctrl) or Ago2−/− mouse oocytes around the identified peaks. e, An example of abolished Ago2 binding at the transcript Tuba1a in Ago2-null oocytes. f, The number of reads and the identified peaks by the LACE-seq protocol with or without IVT steps from different cell inputs. LACE-seq data in c-f represent results from two independent experiments. g, Gel images and bar graphs showing that the yield of the LACE-seq library is strictly dependent on the IVT step if starting with 50 mouse oocytes. Data are mean ± s.e.m.; n = 3 or 4 biological replicates, two-tailed unpaired Student’s t-test. h, Saturation analysis of the identified Ago2 peaks in mouse oocytes. ‘Fraction’ indicates the percentage of randomly selected and inputted reads. i, Snapshot of Ago2 and Mili LACE-seq signals on mRNA specifically bound by Ago2 or by both Ago2 and Mili. Repeat elements are shown as black boxes at the bottom. j, GO analysis of Ago2-specific targets. LACE-seq data in a, b, and h–j represent results from three independent experiments.