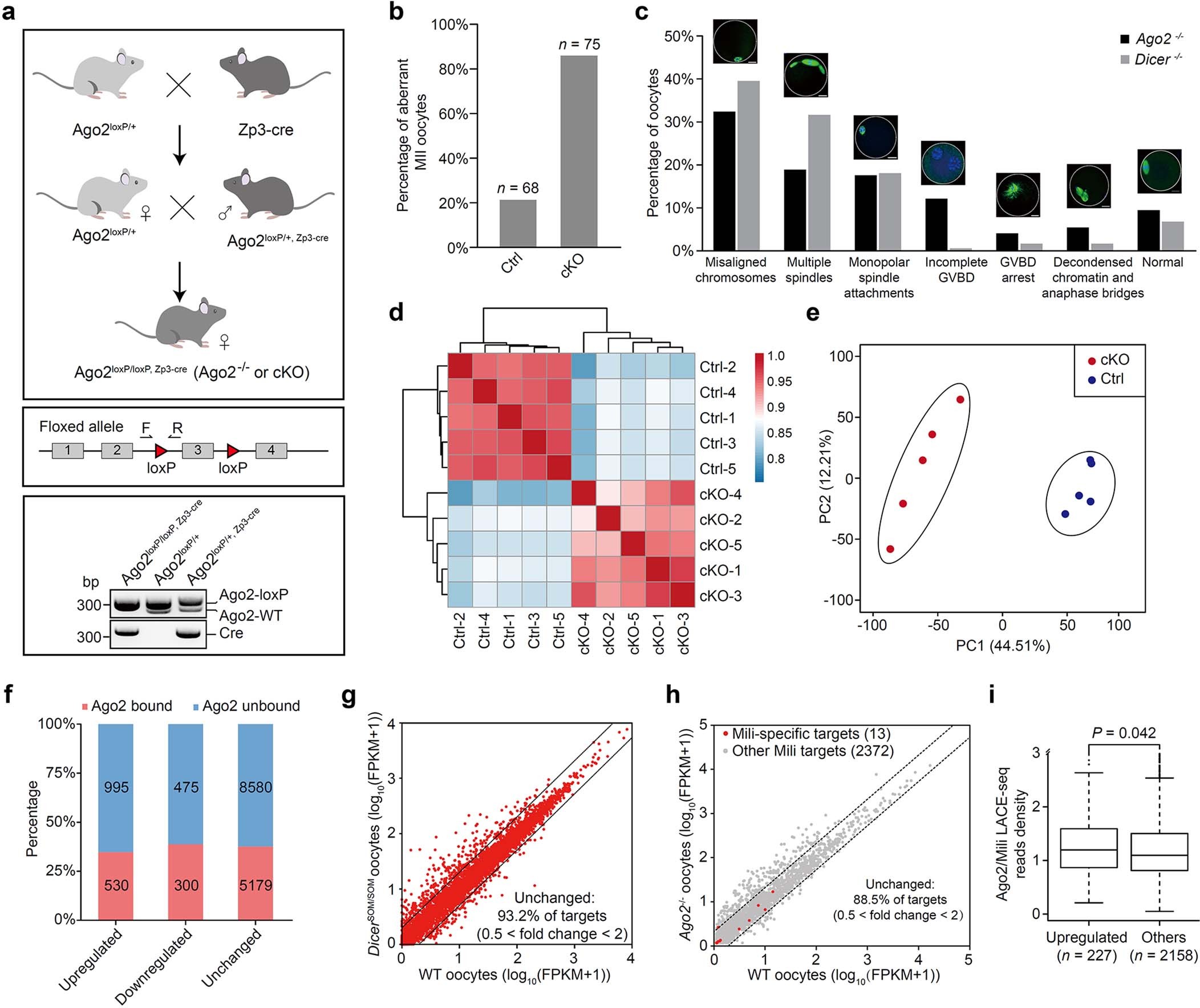
Extended Data Fig. 5: The meiotic defects of oocytes in Ago2 conditional knockout mice.
From: Global profiling of RNA-binding protein target sites by LACE-seq

a, Schematic of the Ago2 conditional knockout (denoted as cKO or Ago2−/−, Ago2loxP/loxP; Zp3−cre) strategy in mouse oocytes. Two loxP sites inserted at the adjacent intronic regions of exon 3 are shown as red triangles. The agarose gel shown in the bottom panel is the genotyping result with two primers (F+R) flanking both sides of one loxP site. The experiment was independently repeated three times with similar results. b, Over 80% of the Ago2 cKO oocytes showed spindle defects compared with oocytes from control littermates (Ago2loxP/+). Ctrl, control, n = 68; cKO, n = 75. c, The classification and percentage of abnormal phenotypes in Ago2−/− and Dicer−/− oocytes. The representative phenotypes are shown above the column. α-tubulin, green; DAPI, blue. d, Clustering analysis of single-cell RNA-seq data generated from control (Ctrl) and Ago2 conditional knockout (cKO) oocytes. e, Ago2 cKO samples are clustered together rather than to control oocytes by PCA. f, Percentage of Ago2 bound (red) and unbound (blue) transcripts revealed by LACE-seq. The upregulated, downregulated, and unchanged transcripts revealed by RNA-seq were further classified into Ago2-bound or Ago2-unbound groups. g, Scatter plot showing the abundance of Ago2 targets in wild-type (WT) and DicerO knockout (DicerSOM/SOM) oocytes. The percentage of unchanged targets is listed. h, Scatter plot showing that most Mili targets are not changed in Ago2−/−oocytes. Mili-specific targets are marked in red. i, Boxplot showing that the upregulated Mili targets have a higher ratio of Ago2 occupancy to Mili than other targets. The P-value was calculated by one-tailed unpaired Student’s t-test. The centre line represents the median, the box borders represent the first (Q1) and third (Q3) quartiles, and the whiskers are the most extreme data points within 1.5× the interquartile range (from Q1 to Q3). Data in d-f, h, and i represent results from five independent scRNA-seq experiments.