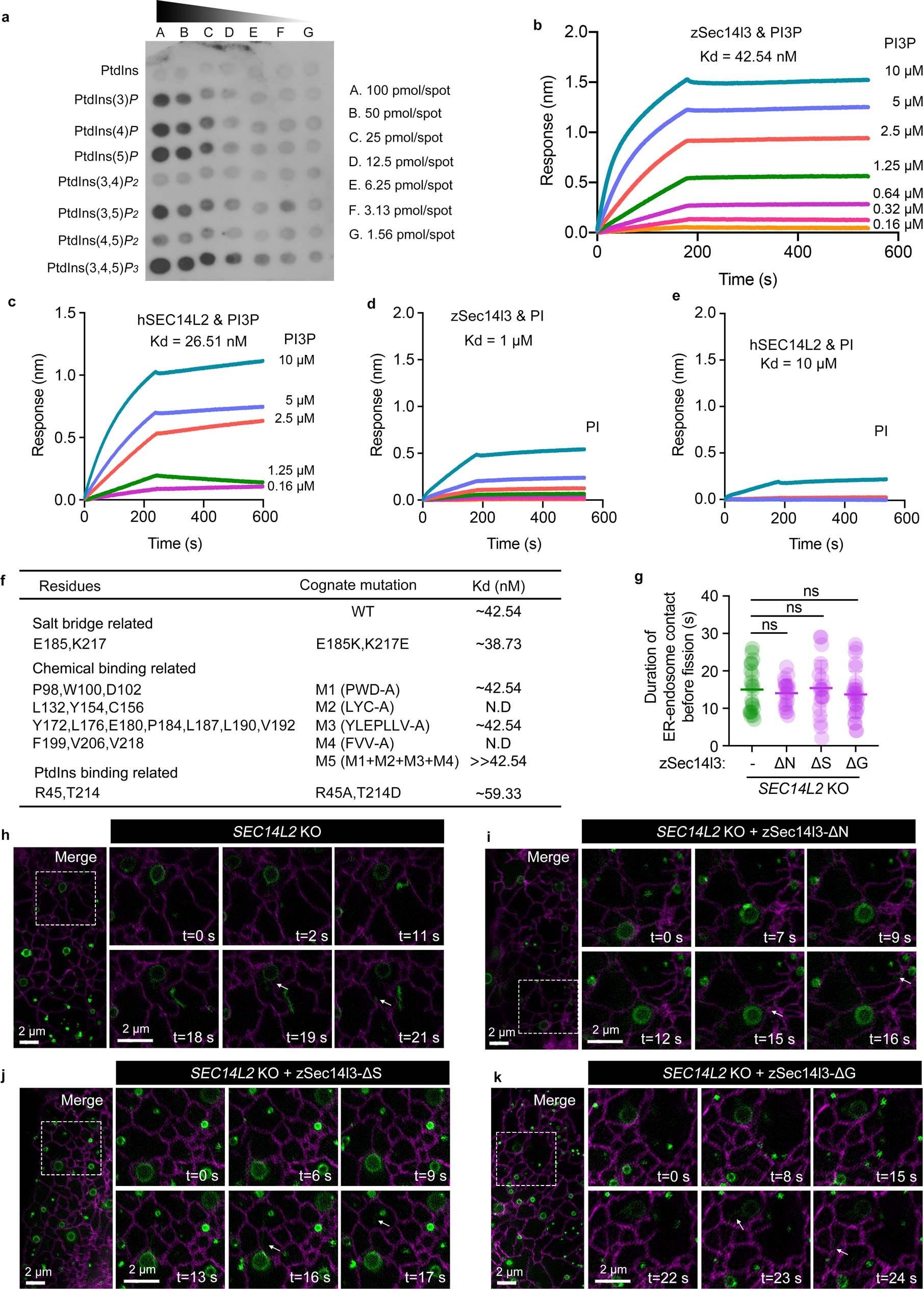
Extended Data Fig. 7: Lipid binding activity of zSec14l3 or hSEC14L2.
From: A Golgi-derived vesicle potentiates PtdIns4P to PtdIns3P conversion for endosome fission

a, Lipid strip binding assay for purified zSec14l3. Purified zSec14l3-His protein (1 μg) was incubated with lipid strips for 30 min at room temperature. The strips were then treated with a His antibody. b-c, BLI to test zSec14l3 (b) or hSEC14L2 protein (c) binding with PI3P at different concentrations. d-e, BLI to test zSec14l3 (d) or hSEC14L2 protein (e) binding with PtdIns at different concentrations. f, Summary of PI3P binding affinity of zSec14l3 protein and its variant mutant forms. Dissociation constant (Kd) of zSec14l3 variants are listed individually. N.D indicates not determined. g, Statistical data for ER-endosome contact duration before endosome fission in (h-k). SEC14L2 KO COS-7 cells were transfected with different zSec14l3 domain-depleted forms to examine endosome fission. n = 21 fission events from 13 SEC14L2 KO COS-7 cells, n = 21 fission events from 8 SEC14L2 KO COS-7 cells with zSec14l3-ΔN transfection, n = 21 fission events from 7 SEC14L2 KO COS-7 cells with zSec14l3-ΔS transfection, and n = 28 fission events from 10 SEC14L2 KO COS-7 cells with zSec14l3-ΔG transfection. Data are presented as the mean ± SD. Two-tailed t test was used. h-k, GI-SIM imaging of SEC14L2 KO COS-7 cells overexpressing mEmerald-RAB5 (green and gray) and mCherry-KDEL (magenta) at 1-s intervals in the presence of different zSec14l3 domain-depleted forms. The main panel shows a partial cell periphery with endosome fission. The insets illustrate a single fission event. White arrows mark approximate sites of fission. Time 0 corresponds to the frame in which tubules first emerge.