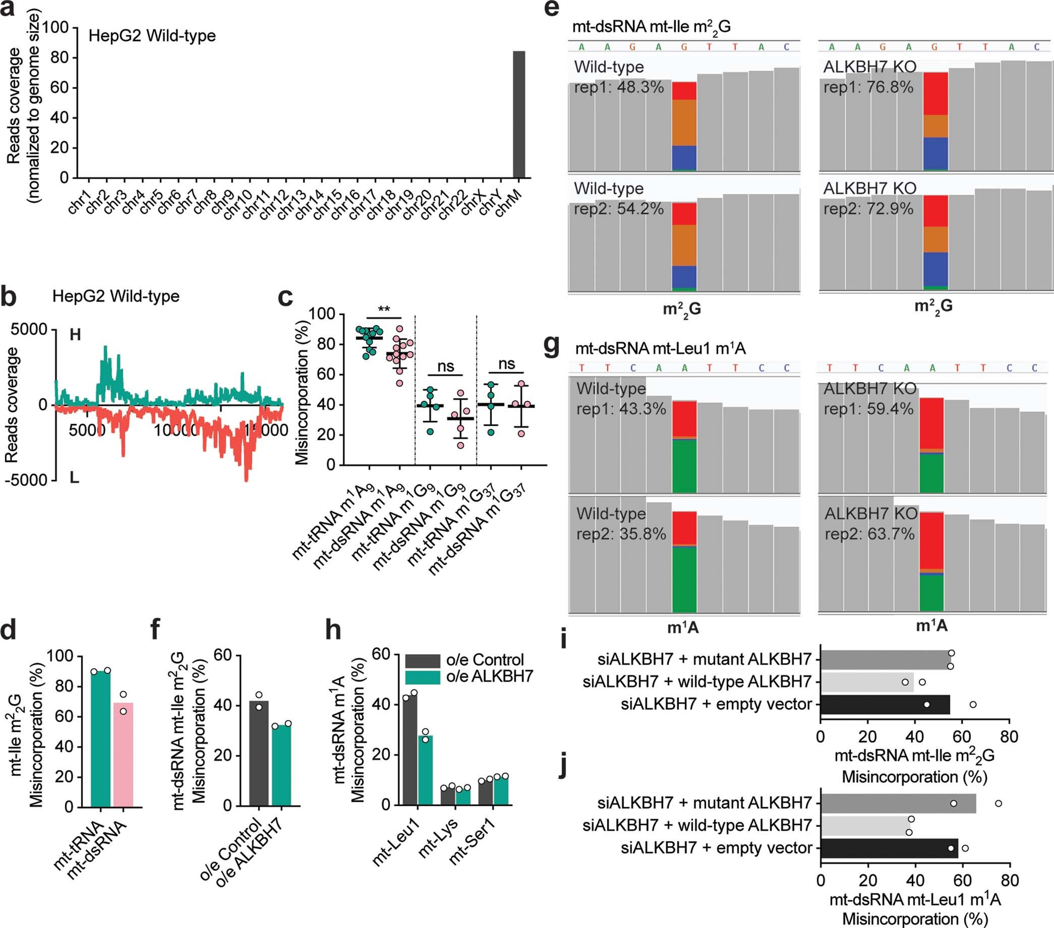
Extended Data Fig. 3: ALKBH7 regulates demethylation of m22G (mt-Ile region) and m1A (mt-Leu1 region) in mitochondrial dsRNA in vivo.
From: ALKBH7-mediated demethylation regulates mitochondrial polycistronic RNA processing

a, DAMM-seq reads from IP-enriched dsRNA (HepG2 wild-type) were predominantly aligned to the mitochondrial genome (normalized to genome length). b, DAMM-seq reads coverage of IP-enriched dsRNA across the mitochondrial genome spanning entire protein coding region (~3.5-16 kb). H-strand are shown as green color and L-strand as red color (both normalized to 18S rRNA). c, A9, G9 and G37 in HeLa mature mt-tRNA compared with those in enriched mt-dsRNA. A9: **P = 0.0074; paired, two-tailed t-test; n = 12 independent m1A sites. G9: P = 0.071; paired, two-tailed t-test; n = 5 independent m1G sites. G37: P = 0.5571; paired, two-tailed t-test; n = 4, independent m1G sites. Each data point represents one methylation site, with the average misincorporation from 2 biologically independent samples. Data are presented as mean values ± SD. d, mt-Ile m22G in mature mt-tRNA compared with that in enriched mt-dsRNA in HeLa cells (shControl), where lentivirus infection elevates m22G methylation level in dsRNA stage. e, IGV visualization of mutation ratio at mitochondrial dsRNA m22G (mt-Ile region) in ALKBH7 knockout HepG2 cells vs. wild-type. Mutation ratio values (majorly G→T + G→C) shown in the parenthesis. f, m22G in mt-dsRNA (mt-Ile region) in ALKBH7-overexpressed HeLa cells vs. control. g, IGV visualization of mutation ratio at mitochondrial dsRNA m1A (mt-Leu1 region) in ALKBH7 knockout HepG2 cells vs. wild-type. Mutation ratio values (majorly A→T) shown in the parenthesis. h, m1A in mt-dsRNA (mt-Leu1 region) in ALKBH7-overexpressed HeLa cells vs. control. i, m22G misincorporation in mt-dsRNA (mt-Ile region) in ALKBH7-depleted HepG2 cells (siALKBH7) can be rescued with the wild-type ALKBH7 protein but not by an ALKBH7 mutant without mitochondrial targeting sequence (MTS). j, m1A misincorporation in mt-dsRNA (mt-Leu1 region) in ALKBH7-depleted HepG2 cells (siALKBH7) can be rescued with the wild-type ALKBH7 protein but not by an ALKBH7 mutant without mitochondrial targeting sequence (MTS). For d, f, and h-j, n = 2 biologically independent samples.