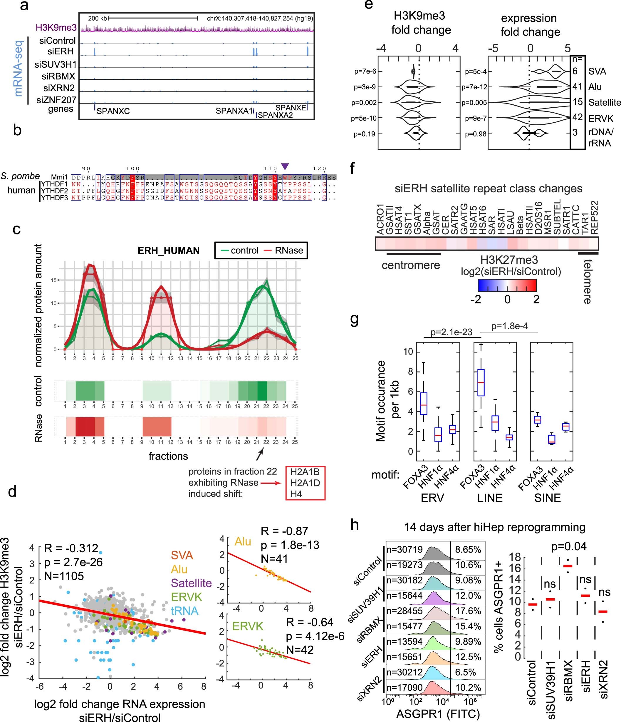
Extended Data Fig. 4: ERH regulates gametogenic genes and a subset of repeat elements.

a, RNA-seq tracks showing SPANX cluster expression in siERH and several additional srHC protein knockdowns; same scale used for all mRNA-seq tracks. b, Protein sequence alignment of the ERH interacting domain of Mmi1 (95–122) and corresponding regions, determined by full length protein alignment, of the closest human orthologs. Purple arrow indicates tryptophan residue previously observed in a separate study2 to be important for ERH interaction. c, R-Deep database showing control and RNase treated fractionation and mass spectrometry detection of ERH. Other proteins observed to fractionate with ERH in fraction 22 which also exhibit a RNase induced shift listed in red box. d, Correlation of RepEnrich analysis of H3K9me3 and expression changes of repeat element classes in siERH relative to siControl. Alu and ERVK elements showed the greatest negative correlation between H3K9me3 and expression and are plotted separately. R correlation coefficient and p-value calculated using corrcoef in MATLAB; p-value calculated as the corresponding two-sided p-value for the t-distribution with n-2 degrees of freedom. N numbers stated in panel and represent the number of distinct repeat elements of indicated class. e, Violin plots of H3K9me3 and expression fold change (log2(siERH/siControl)) as determined by RepEnrich for the repeat element classes exhibiting significant H3K9me3 and expression changes (two tailed Student’s t-test). N numbers stated in panel and represent the number of distinct repeat elements of indicated class. f, H3K27me3 changes at satellite repeats in siERH relative to siControl. g, Motif occurrence for FOXA3, HNF1α and HNF4α in ERV (n=1641 element sequences), LINE (n=471 element sequences) and SINE (n=147 element sequences) elements (two tailed Student’s t-test). Boxplot center, bounds and whiskers represent the median, 25–75% range and minimum to maximum values. h, Quantification of flow cytometry assay of siRNA+hiHep cells stained for the hepatic marker ASGPR1 (two tailed Student’s t-test to siControl). N numbers stated in panel and representthe number of cells quantified to calculate percent positive per condition. P values in d,e,g,h are denoted in the panels.