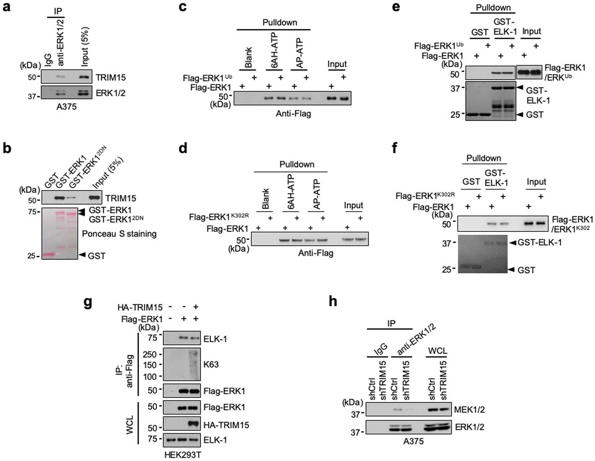
Extended Data Fig. 5: TRIM15 interacts with ERK1/2 and promotes their association with MEK.
From: TRIM15 and CYLD regulate ERK activation via lysine-63-linked polyubiquitination

a, Interaction of endogenous TRIM15 and ERK1/2 in A375 cells was analyzed by co-immunoprecipitation (co-IP) assay with control IgG and anti-ERK1/2 antibody. b, Direct TRIM15-ERK1 interaction in vitro and its dependence on the ERK1 CD domain. Purified Flag-TRIM15 protein was incubated with purified GST, GST-ERK1, or GST-ERK12DN immobilized on beads. Pulldown samples and 5% of input TRIM15 were analyzed by Western blot (top) and Ponceau S staining (bottom). c, d, Ubiquitination of ERK1 does not affect its binding to ATP. Flag-ERK1 (c, d), Flag-ERK1Ub (c), and Flag-ERK1K302R (d) were analyzed for interaction with the ATP derivatives 6AH-ATP and AP-ATP conjugated to agarose beads in a pulldown assay. e, f, Ubiquitination of ERK1 does not affect its binding to ELK-1. Flag-ERK1 (e, f), Flag-ERK1Ub (e), and Flag-ERK1K302R (f) were analyzed for interaction with GST and GST-ELK-1 bound to glutathione resins. g, TRIM15 does not affect ERK1-ELK-1 binding in cells. Flag-ERK1 was expressed alone or together with HA-TRIM15 in HEK293T cells. The interaction of Flag-ERK1 with endogenous EKL-1 was analyzed by co-IP. h, Knockdown of TRIM15 decreases ERK1/2-MEK1/2 association. Interaction of endogenous ERK1/2 with MEK1/2 in A375 cells stably expressing control or TRIM15 shRNA were analyzed by co-IP.