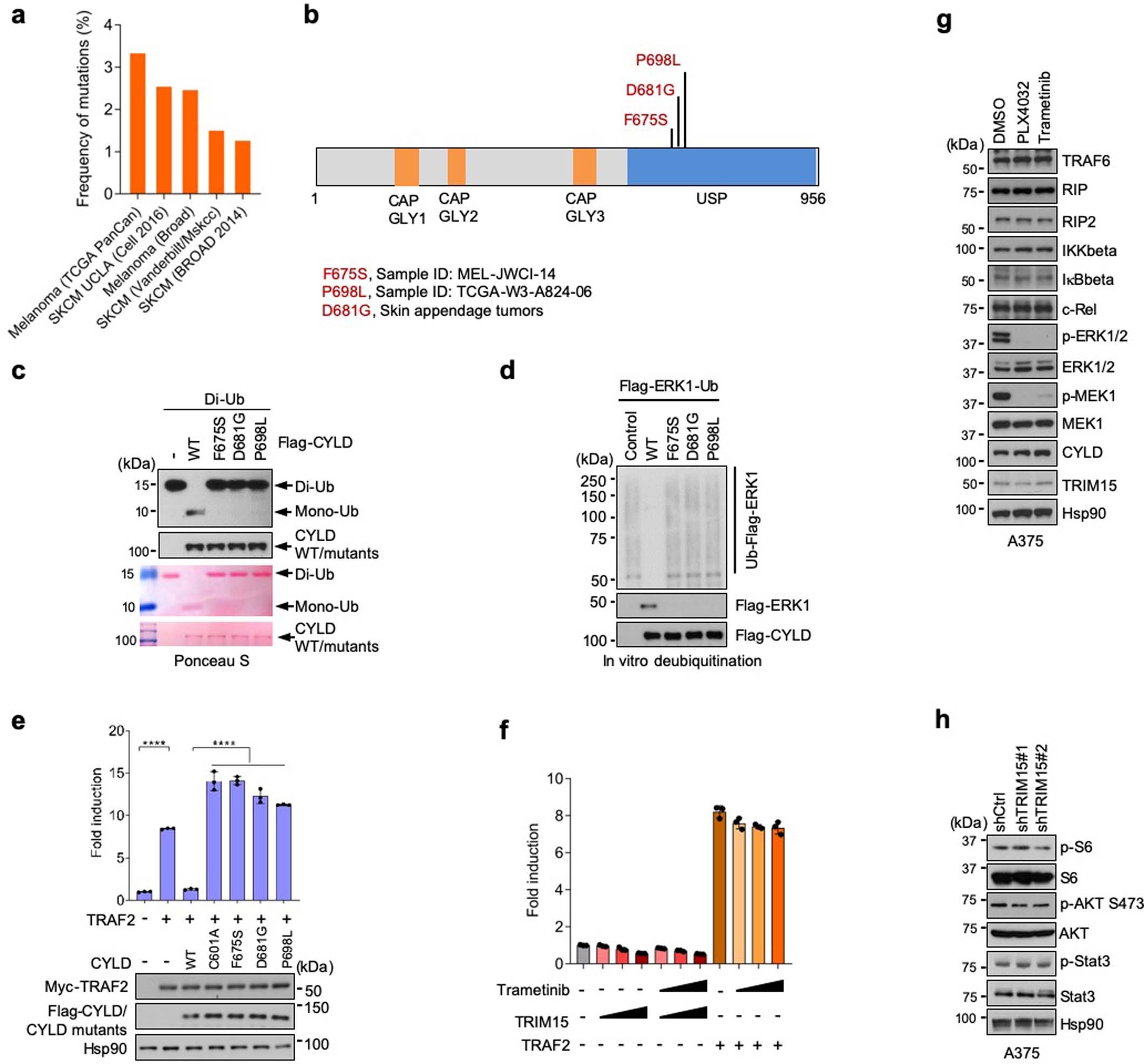
Extended Data Fig. 7: Distinct signaling specificities of CYLD and TRIM15.
From: TRIM15 and CYLD regulate ERK activation via lysine-63-linked polyubiquitination

a, Frequency of CYLD mutations in melanoma (cBioPortal). b, Schematic paragraph showing melanoma-derived point mutants. CAP-GLY, cytoskeleton-associated protein (CAP)-glycine-rich (GLY) domain; USP, ubiquitin-specific protease. c, In vitro deubiquitination of Di-Ub by CYLD or CYLD mutants. Di-Ub was incubated with purified CYLD or CYLD mutants, and reaction mixtures were analyzed by Western blot (top) and Ponceau S staining (bottom). d, In vitro deubiquitination of Flag-ERK1-Ub by CYLD or CYLD mutants. Ubiquitinated Flag-ERK1 protein (Flag-ERK1-Ub) was treated with CYLD or the indicated CYLD mutants. De-ubiquitination was analyzed by Western blot with anti-ERK antibody. e, NF-κB reporter assays show the effect of wild-type (WT) and mutant CYLD proteins on TRAF2-induced NF-κB signaling in HEK293T cells. Data are Mean ± SD (n = 3 biologically independent samples). **** P < 0.0001, One-way ANOVA followed by Tukey’s multiple comparisons test. f, NF-κB reporter assay show no effect of TRIM15 on NF-κB signaling in HEK293T cells. Data are Mean ± SD (n = 3 biologically independent samples). g, Immunoblot of whole cell lysates from A375 cells treated with PLX4032 (2 μM) or trametinib (1 μM) for 24 h. h, Immunoblot of total cell lysates from A375 cells expressing control or TRIM15 shRNA.