Extended Data Fig. 8: TRIM15 is critical for the survival of melanoma cells.
From: TRIM15 and CYLD regulate ERK activation via lysine-63-linked polyubiquitination

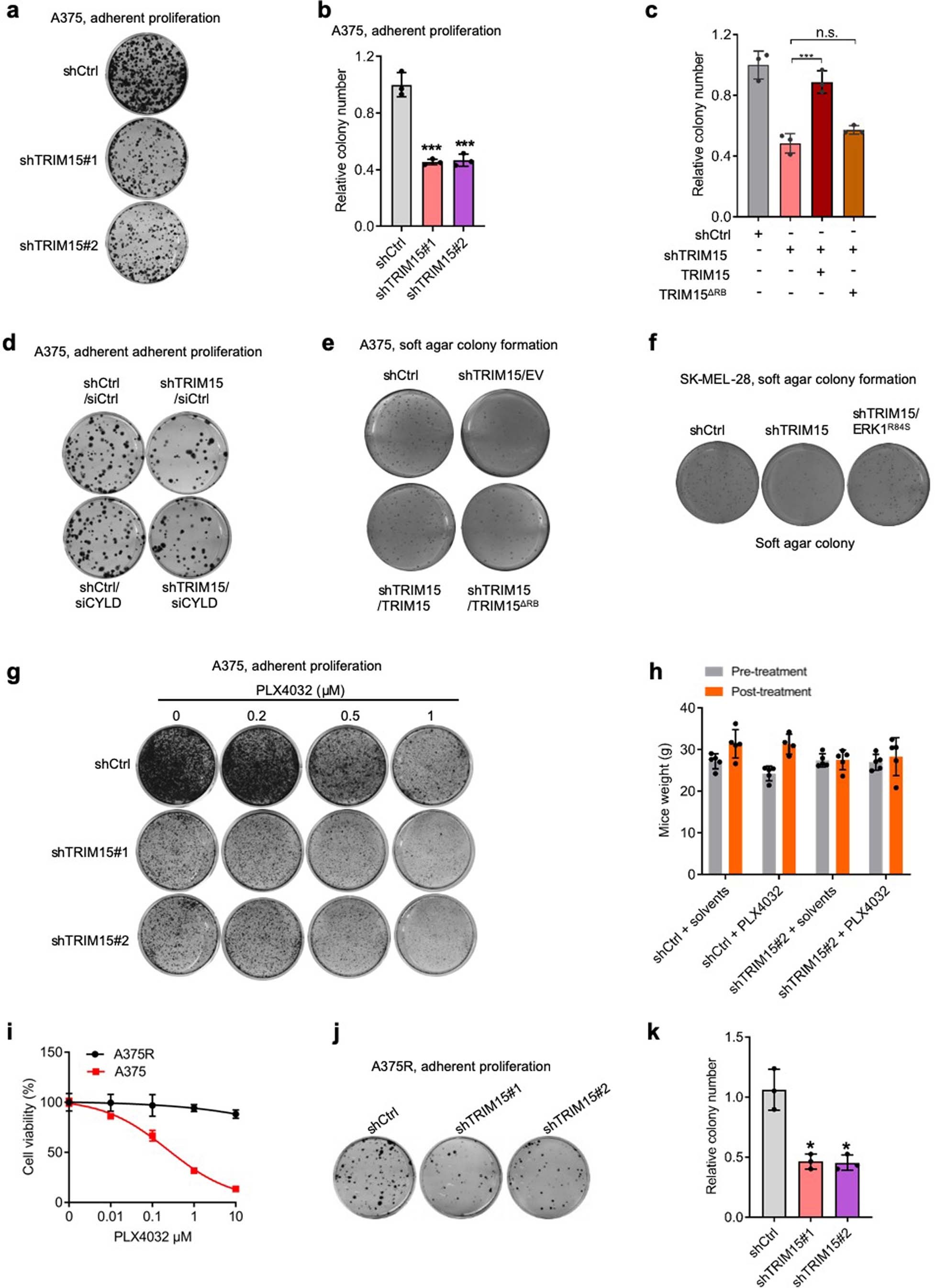
a, b, A375 cells expressing control or TRIM15 shRNA were grown on adherent plates. Shown are representative images (a) and relative number (b) of colonies. Data are Mean ± SD (n = 3 biologically independent samples). *** P < 0.001, two-tailed Student’s t-test. c, A375 cells expressing control shRNA, or expressing TRIM15 shRNA and transfected with EV, TRIM15, or TRIM15ΔRB, were grown on adherent plates. Relative numbers of colonies are shown as Mean ± SD (n = 3 biologically independent samples). *** P < 0.001, n.s., no significance, one-way ANOVA test followed by Tukey’s post hoc test. d, Adherent colony formation by control or TRIM15-knockdown A375 cells that were transfected with siCtrl or siCYLD. e, Soft agar colony formation by A375 cells stably expressing shCtrl or shTRIM15 and transfected with or without TRIM15 or TRIM15ΔRB. f, Soft agar colony formation of SK-MEL-28 cells stably expressing control or TRIM15 shRNA, or expressing TRIM15 shRNA and transfected with Flag-ERK1R84S. g, Control or TRIM15-knockdown A375 cells grew on adherent plates for 6 days in the presence of indicated concentration of PLX4032, and stained with Crystal violet. h, Weights of mice that underwent the indicated treatment for two weeks. Data were shown as Mean ± SD (n = 5 biologically independent animals). i, Relative survival of A375 and A375R cells treated with increasing concentrations of PLX4032. Data were shown as Mean ± SD (n = 4 biologically independent samples). j, k, A375R cells expressing control or TRIM15 shRNA were grown on adherent plates and stained with crystal violet. Shown are representative images (j) and relative colony number (k). Data are Mean ± SD (n = 3 biologically independent samples). * P < 0.05, two-tailed Student’s t-test.