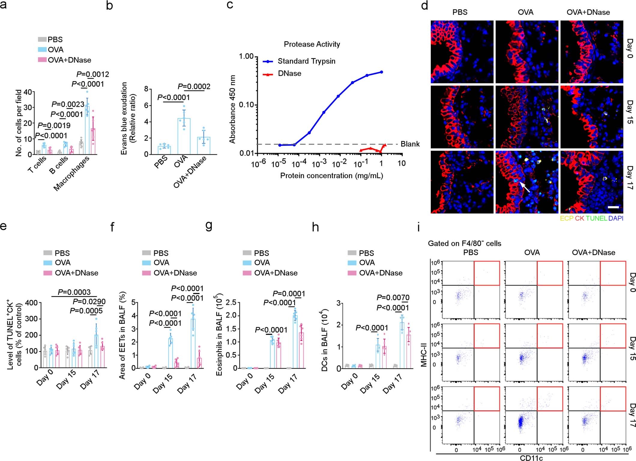
Extended Data Fig. 3: DNase treatment ameliorates asthma in mice.
From: Eosinophil extracellular traps drive asthma progression through neuro-immune signals

a, Quantification of Fig. 3f. b, Quantification of Fig. 3h. c, Protease activity of DNase I at indicated concentrations was examined by the protease assay. Trypsin was used as a positive control (n = 3). d-i, Wild-type mice were sensitized and challenged with PBS or OVA. OVA-sensitized mice were treated intratracheally with DNase before OVA challenge. d, Representative immunofluorescence images of cytokeratin (CK), TUNEL and DAPI staining in sections of lungs harvested at baseline (day 0) and 15 (day 15) and 17 (day 17) days after the first OVA sensitization. The arrow indicates CK+ TUNEL+ cells. Scale bar, 20 μm. e, Quantification of d. f, The area (%) of ECP+ SYTOX Green+ EETs in BALF smears was quantified at baseline (day 0) and 15 (day 15) and 17 (day 17) days after the first OVA sensitization. g, Eosinophils in the BALF at baseline (day 0) and 15 (day 15) and 17 (day 17) days after the first OVA sensitization were evaluated by flow cytometric analysis. Quantification are shown. h, i, F4/80−MHC-II+CD11c+ dendritic cells (DCs) in the BALF at baseline (day 0) and 15 (day 15) and 17 (day 17) days after the first OVA sensitization were evaluated by flow cytometric analysis. Quantification (h) and representative plots (i) are shown. a, b, e-h, Mean ± s.d.; n = 6 mice per group, representative of two independent experiments; compared by one-way ANOVA with Tukey’s multiple comparisons test (a, b, f-h) and two-way ANOVA with Sidak’s multiple comparisons test (e).