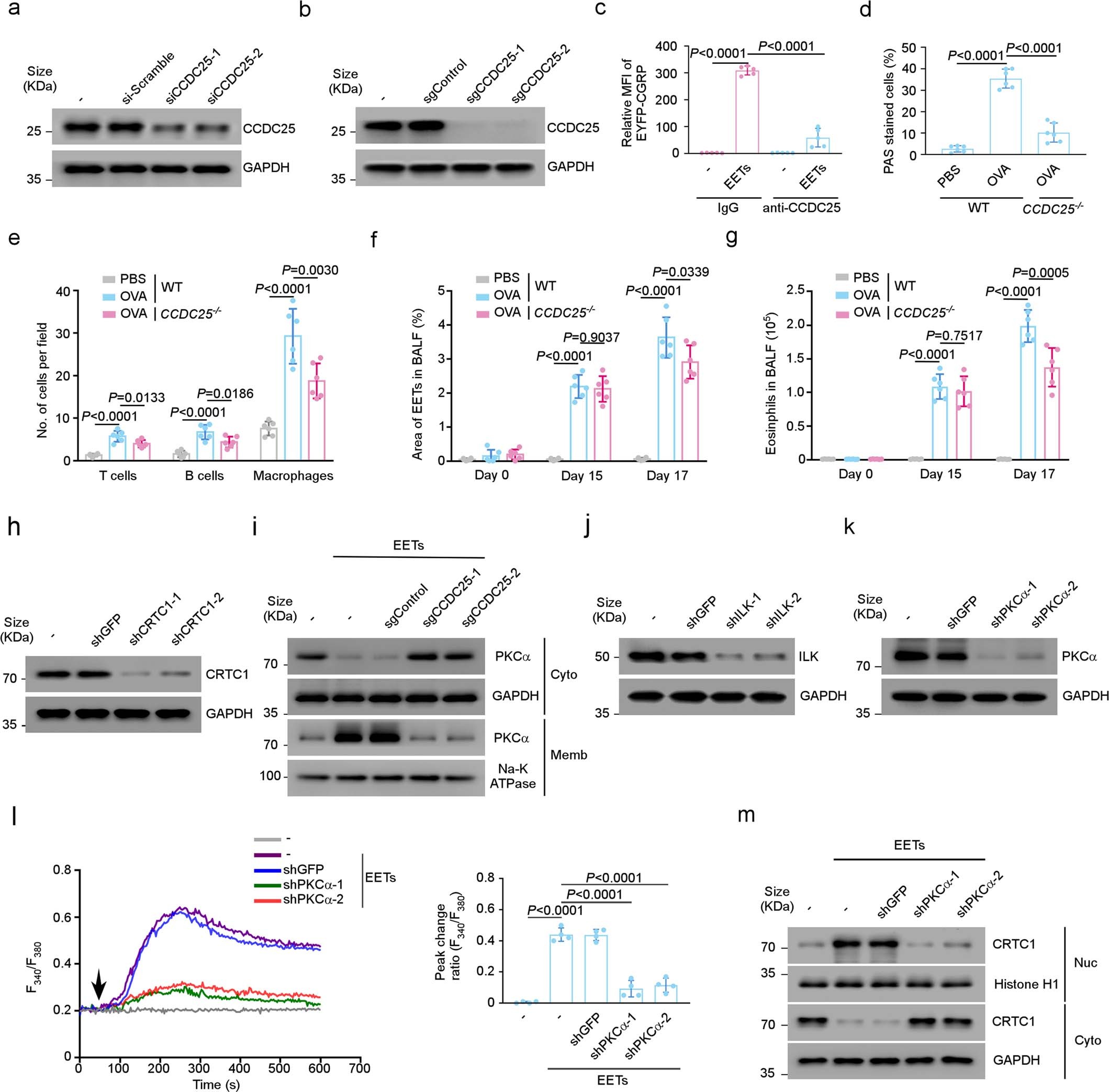
Extended Data Fig. 6: EETs activate PNECs via CCDC25.
From: Eosinophil extracellular traps drive asthma progression through neuro-immune signals

a, Representative immunoblots for CCDC25 in H146 cells with indicated treatment (n = 3). b, Representative immunoblots of CCDC25 in H146 cells that were transduced with sgControl or sgRNAs against CCDC25 (n = 3). c, Quantification of Fig. 6c. d-g, Wild-type and CCDC25−/− mice were immunized with OVA. d, Quantification of Fig. 6e. e, Quantification of indicated cells in immunofluorescence images of lung sections. f, The area (%) of EETs in BALF smear at baseline (day 0) and 15 (day 15) and 17 (day 17) days after the first OVA sensitization was quantified by immunofluorescence staining. g, The number of eosinophils in the BALF at indicated time point was quantified by flow cytometry. h, CRTC1 was silenced by shRNA in H146 cells. The efficiency was evaluated by western blotting (n = 3). i, Representative immunoblots of PKCα levels in membrane (Memb) and cytoplasmic (Cyto) fractions of H146 cells with indicated treatments (n = 3). j, k, ILK (j) and PKCα (k) were silenced by shRNAs in H146 cells. The efficiency was evaluated by western blotting (n = 3). l, m, H146 cells transduced with shRNAs against PKCα were treated with EETs. l, Cytosolic Ca2+ mobilization in H146 cells was examined using Fura-2/AM ratiometric fluorescence measurements. Fluorescence curves (left) and peak responses (right) are shown. Arrow indicates the time of stimulation. m, Representative immunoblots of CRTC1 in nuclear (Nuc) and cytoplasmic (Cyto) fractions of H146 cells (n = 3). c-g, l, Mean ± s.d.; n = 6 mice per group, representative of two independent experiments (d-g); n = 5 (c) or 4 (l) independent experiments; compared by one-way ANOVA with Tukey’s multiple comparisons test (d-g, l) and two-way ANOVA with Sidak’s multiple comparisons test (c).