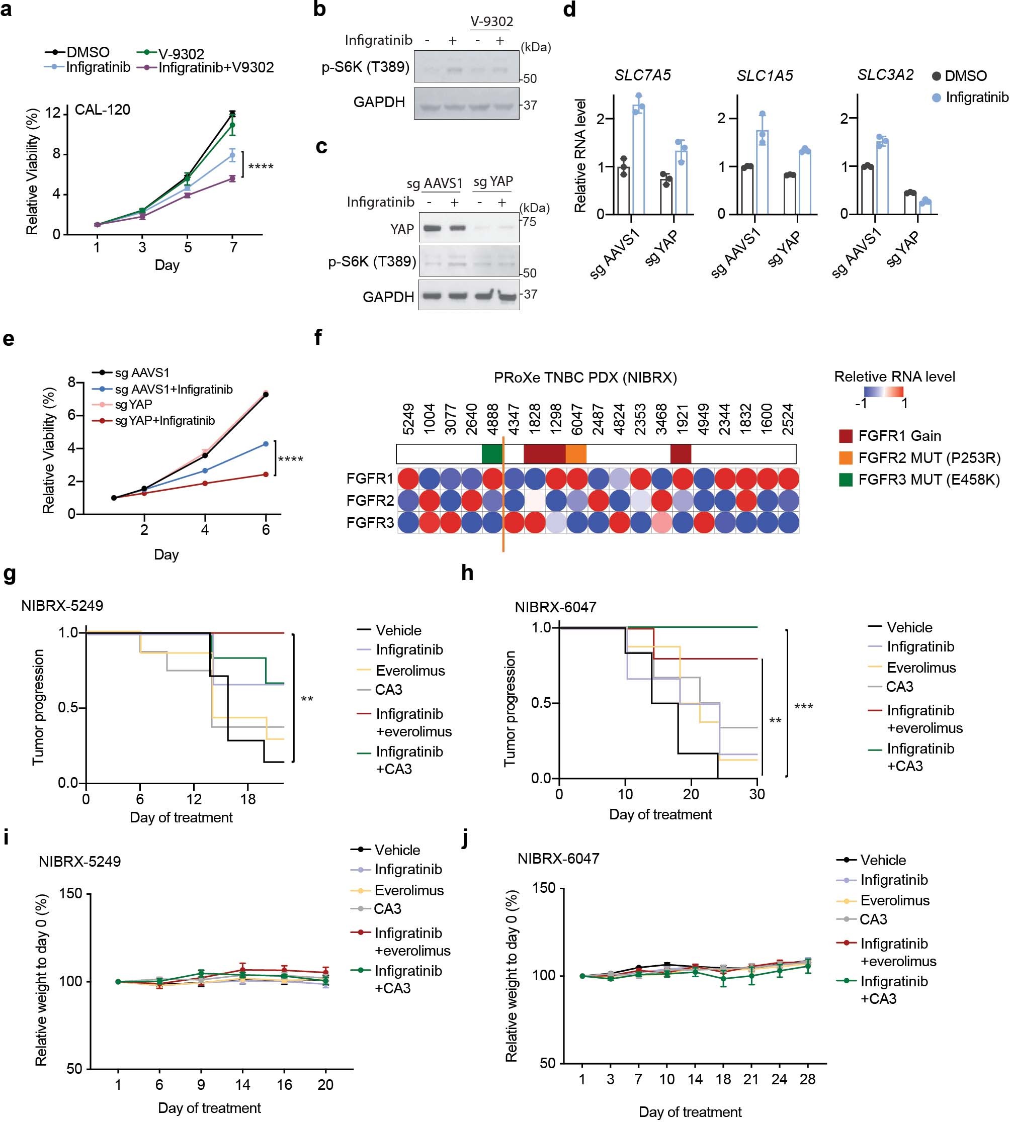
Extended Data Fig. 6: Combinatorial strategies for treating FGFR-aberrant patient-derived mouse xenografts.

a, Growth curve of CAL-120 cells treated with DMSO, 1000 nM infigratinib, 10 μM V-9302 or in combinations at the indicated time points. n = 3 biological independent samples. Data are presented as mean ± s.d. Statistics: two-way analysis of variance (ANOVA). ****P < 0.0001 for infigratinib versus infigratinib +V9302. b, Immunoblot of S6K phosphorylation levels in CAL-120 cells treated with DMSO or infigratinib for 6 days, including the combination of V-9302. c, Immunoblot of S6K phosphorylation, YAP and GAPDH protein levels in CAL-120 cells depleted with CRISPR guide RNAs targeting AAVS1 (control) or YAP, and treated with DMSO or infigratinib for 6 days as indicated. d, RT-qPCR analysis of RNA expression levels of indicated amino acid transporters in CAL-120 cells depleted with AAVS1 (control) or YAP in the presence of DMSO or infigratinib for 6 days. n = 3 biological independent samples. Data are presented as mean ± s.d. e, Growth curve of CAL-120 cells depleted with YAP or AAVS1 (control) in the presence or absence of 1000 nM infigratinib at the indicated time points. n = 3 biological independent samples. n = 3 biological independent samples. Data are presented as mean ± s.d. statistics: two-way analysis of variance (ANOVA), ****P < 0.0001 for YAP depletion versus control in presence of infigratinib f, Genetic alteration and relative mRNA expression of FGFR1-3 in FGFR-aberrant PDX models from Fig. 6a. The orange line indicates the cut off between sensitive and resistant tumors. g, Kaplan–Meier curves of NIBRX5249 tumors progression (doubling) time. Tumors were treated with vehicle control, 12.5 mg/kg infigratinib, 0.5 mg/kg everolimus, 1 mg/kg CA3 or in combination as indicated. Statistics: Log-rank test. **P = 0.0029 for vehicle versus infigratinib +everolimus. h, Kaplan–Meier curves of NIBRX6047 tumors progression (doubling) time. Tumors were treated with vehicle control, 12.5 mg/kg infigratinib, 0.5 mg/kg everolimus, 1 mg/kg CA3 or in combination as indicated. Statistics: Log-rank test. **P = 0.0014 for vehicle versus infigratinib +everolimus. ***P = 0.0006 for vehicle versus infigratinib +CA3. i and j, Relative body weights of NIBRX-5249 (i) and NIBRX-6047 (j) implanted mice from Fig. 6b and d, respectively. Data are presented as mean ± s.d.