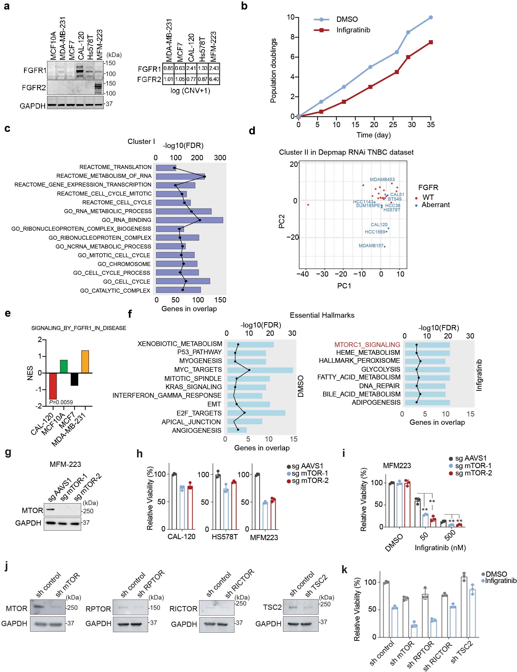
Extended Data Fig. 1: A genome-wide CRISPR knock out screen identifies genetic dependencies in FGFR-aberrant TNBC.

a, Left, immunoblot of FGFR1 and FGFR2 protein levels in indicated cell lines. Right, copy number variation (CNV) of indicated cell lines from Cancer Cell Line Encyclopedia (CCLE) dataset. b, Population doublings of CAL-120 cells treated with DMSO or 300 nM infigratinib for 35 days during genome-wide CRISPR screen. c, Gene ontology analysis for cluster 1 essential genes from Fig. 1c. The bar plots represent number of overlapped gene; the dots indicate FDR value. d, Principal-component analysis of essentiality scores in cluster 2 genes from Fig. 1c applied across 29 TNBC cell lines in the DepMap RNAi genetic dependency dataset. FGFR-aberrant TNBC cell lines are depicted in blue. e, GSEA normalized enrichment score (NES) of FGF signature for essential genes in the indicated cell line. f, Plot of significantly enriched hallmark gene sets based on essential genes in CAL-120 cells treated with infigratinib versus DMSO. g, Immunoblot of mTOR protein levels in MFM-223 cells after introduction of CRISPR guide RNAs targeting AAVS1 (control) or mTOR. h, The relative cell viability of CAL-120, Hs578T and MFM-223 cells harbouring CRISPR knock out of AAVS1 (control) or mTOR in presence of DMSO. Data were normalized to AAVS1 depleted condition (100%). n = 3 biological independent samples. Data are presented as mean ± s.d. i, The relative cell viability of MFM-223 cells in the presence of 50 nM, or 500 nM infigratinib for 6 days versus DMSO. MFM-223 cells were depleted of mTOR or AAVS1 (control) as indicated. Data were normalized to DMSO treated condition (100%). n = 3 biological independent samples. Data are presented as mean ± s.d. Statistics: unpaired, two-tailed t-test. **P = 0.0015, **P = 0.0013, **P = 0.0053 and **P = 0.007. j, Immunoblot of mTOR, RPTOR, RICTOR, TSC2 and GAPDH protein levels in CAL-120 cells expressing indicated shRNA. k, The relative viability of CAL-120 cells expressing shRNA targeting mTOR, RPTOR, RICTOR, TSC2 versus control in presence of DMSO or 1000 nM infigratinib for 6 days. Data were normalized to AAVS1 depleted condition (100%). n = 3 biological independent samples. Data are presented as mean ± s.d.