Fig. 5: Validation of the dCas9–SSAP editor using protein functional assays.
From: dCas9-based gene editing for cleavage-free genomic knock-in of long sequences

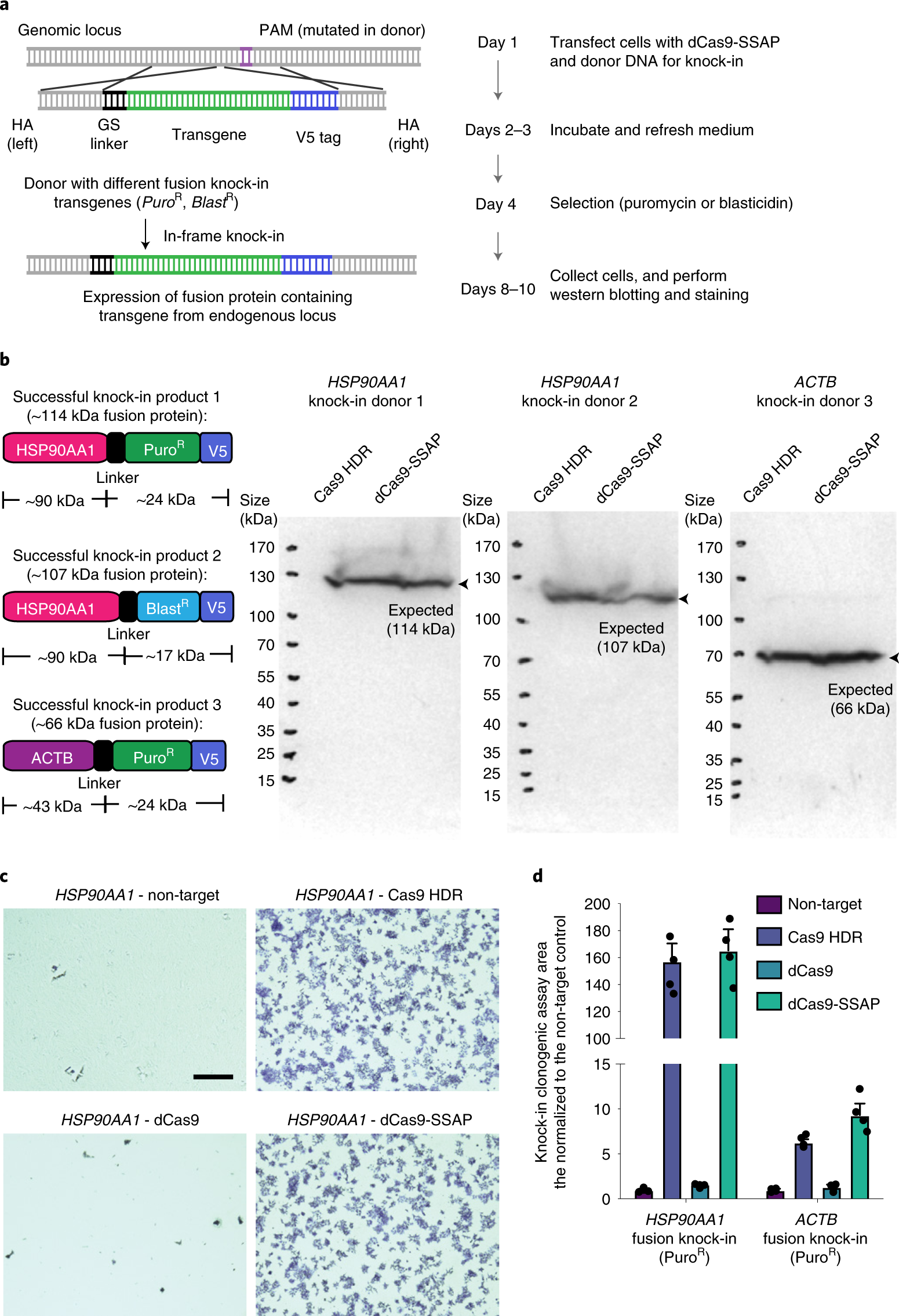
a, Design of the genomic puromycin- and blasticidin-resistance-cassette knock-in assay to validate functional on-target editing by dCas9–SSAP. b, Immunoblotting confirmation of the presence and sizes of on-target dCas9–SSAP knock-in products at the HSP90AA1 and ACTB loci, performed with antibody to V5, which recognizes in-frame fusion with endogenous protein. Data are representative of n = 3 biologically independent experiments. Schematics (not to scale) of the knock-in proteins are shown (left). c,d, Validation and quantification of on-target knock-in using dCas9–SSAP via colony formation assays. Cells were selected by the knock-in resistance cassettes, stained with crystal violet (c) and quantified (d). Scale bar, 500 µm. The error bars represent the s.e.m. of n = 4 biologically independent experiments.