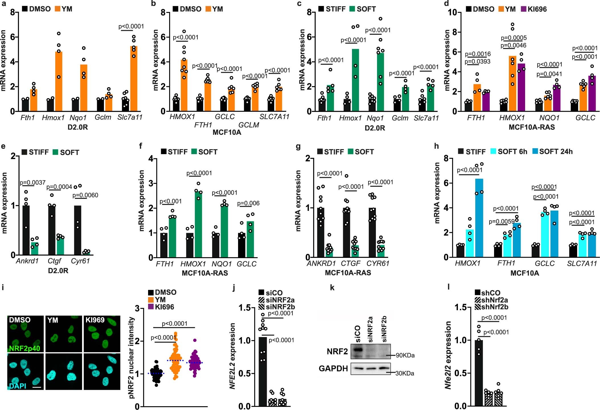
Extended Data Fig. 3: ECM stiffness regulates NRF2 activity.

a,b, qPCR for established NRF2 target genes in D2.0R and MCF10A cells treated with YM for 6 h (in a FTH1 n = 2 (DMSO) n = 4 (YM); HMOX1 n = 2 (DMSO) n = 4 (YM); NQO1 n = 2 (DMSO) n = 4 (YM); GCLC n = 2 (DMSO) n = 4 (YM); SLC7A11 n = 7 (DMSO) n = 5 (YM) independent samples pooled across two independent experiments; in b HMOX1 n = 8; FTH1 n = 8 (DMSO) n = 7 (YM); GCLC n = 8 (DMSO) n = 6 (YM); GCLM n = 8 (DMSO) n = 6 (YM); SLC7A11 n = 8 (DMSO) n = 6 (YM) independent samples pooled across two independent experiments; unpaired two-tailed Student’s t-tests. c qPCR for established NRF2 target genes in D2.0R cells cultured on Matrigel substrata of different stiffness. (Fth1 n = 7(STIFF) n = 5 (SOFT); Hmox1 n = 4; Nqo1 n = 7; Gclm n = 4; SLC7A11 n = 6 (STIFF) n = 5 (SOFT) independent samples pooled across two independent experiments; unpaired two-tailed Student’s t-tests. d qPCR for established NRF2 target genes in MCF10A-RAS (FTH1 n = 4; HMOX1 n = 6 (DMSO and YM) n = 4 (Ki696); NQO1 n = 6 (DMSO and YM) n = 4 (ki696); GCLC n = 6 (DMSO and YM) n = 4 (ki696) independent samples pooled across two independent experiments; unpaired two-tailed Student’s t-tests. e-g, qPCR for established YAP/TAZ targets in D2.0R (e) and NRF2 and YAP/TAZ target genes in MCF10A-RAS (f,g). YAP/TAZ targets serve as internal positive controls.(in e n = 4, in f n = 4, in g n = 10 samples pooled across two independent experiments for each bars; unpaired two-tailed Student’s t-tests). h, qPCR for established NRF2 target genes in MCF10A cells cultured on soft (E ≈ 0.2kPa) or stiff (E ≈ 50kPa) CollagenI-coated hydrogels of different stiffness (n = 4 samples pooled across two independent experiments for each bars; unpaired two-tailed Student’s t-tests). i, Quantification of active nuclear S40-phosphorylated NRF2 (pNRF2) intensity from immunofluorescence stainings of MCF10A-RAS and D2.0R cells cultured on stiff or soft Matrigel substrata. KI696 is a KEAP1 inhibitor used as a positive control. Mean levels in the controls were set to 1, and other samples are relative to these (n = 59 (DMSO) n = 60 (YM and ki696) cells were imaged for each condition, pooled across two independent experiments; unpaired two-tailed Student’s t-tests). j, qPCR to control for efficient knockdown of NEF2L2 (encoding for NRF2) in MCF10A-RAS (n = 10 (siCO) n = 8 (siNRF2a and siNRF2b) samples pooled across two independent experiments for each bars; unpaired two-tailed Student’s t-tests). k, Immunoblotting for endogenous NRF2 from extracts of MCF10A-RAS cells transfected with the indicated siRNAs. Equal total proteins were loaded in each lane, and GAPDH was used as loading control. Images are representative of two independent experiments with similar results. Unprocessed blots in Source Data Extended Data Fig. 3. j, qPCR to control for efficient knockdown of Nfe2L2 in D2.0R cells (n = 5 (shCO) n = 6 (shNrf2a and shNrf2b) samples pooled across two independent experiments for each bars; unpaired two-tailed Student’s t-tests). Data are mean and single points. mRNA expression data are relative to GAPDH levels; mean level in the control was set to 1, and other samples are relative to this. See Source Data Extended Data Fig. 3.