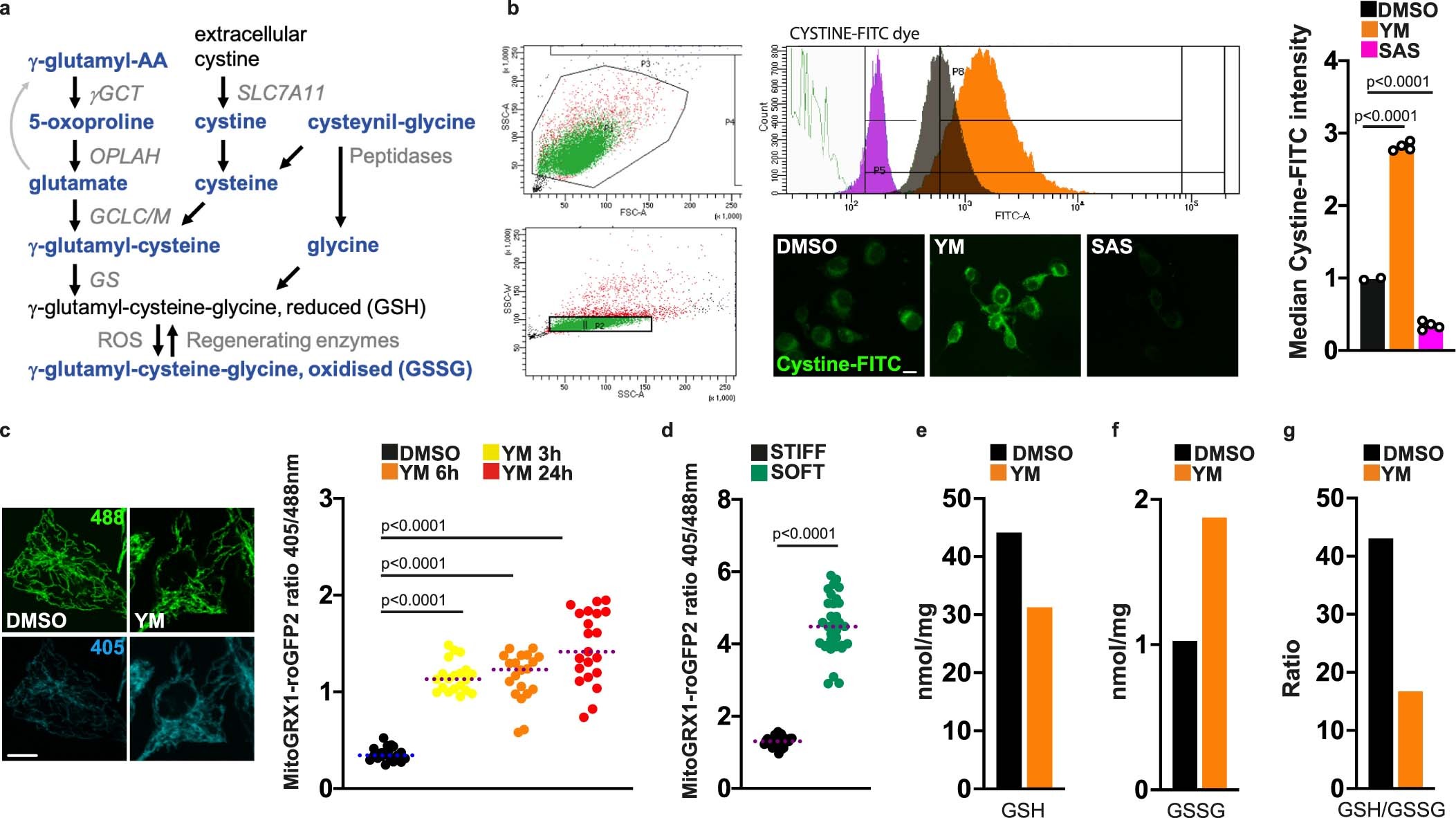
Extended Data Fig. 1: ECM stiffness regulates cystine metabolism and glutathione oxidation.

a, A simplified scheme depicting the major metabolic intermediates of the glutathione synthesis pathway, together with the enzymes mediating each reaction. In blue, the intermediates increased in MCF10A-RAS cells cultured in conditions of decreased actomyosin contractility. b, Representative gating scheme for quantification of FITC-labelled cystine uptake by flow cytometry. Cells without stain were used as negative control (outlined white area). Cells treated with Y27632 and ML7 (YM - orange) display increased uptake compared to DMSO (grey), while treatment with the sulfasalazine (SAS - magenta) inhibitor of the cystine transporter inhibits uptake. Scale bar, 50 μm. On the right: quantification of FITC-labelled cystine uptake. Data are mean and single points relative to DMSO (black bar). P-values by Dunnet’s test from a sample size of n = 4 biologically independent samples pooled across two independent experiments for each bar. c,d, Glutathione redox analysis using the mitochondrial mito-Grx1-roGFP2 sensor in MCF10A-RAS cells treated with YM (c), or cultured on stiff or soft Matrigel substrata (d). Data are mean and single cells. P-values by Dunnet’s test or Student’s t-test from a sample size of n = 21 in c and n = 31 in d cells pooled across two independent experiments for each bar. e-g, Direct quantification of reduced (GSH, e) and oxidized (GSSH, f) glutathione in extracts from MCF10A-RAS cells treated with YM for 24 h. The ratio of reduced to oxidized glutathione was calculated in g. Data are mean and single points. n = 2 independent experiments. Images in b,c are representative of two independent experiments with similar results. See Source Data Extended Data Fig. 1.