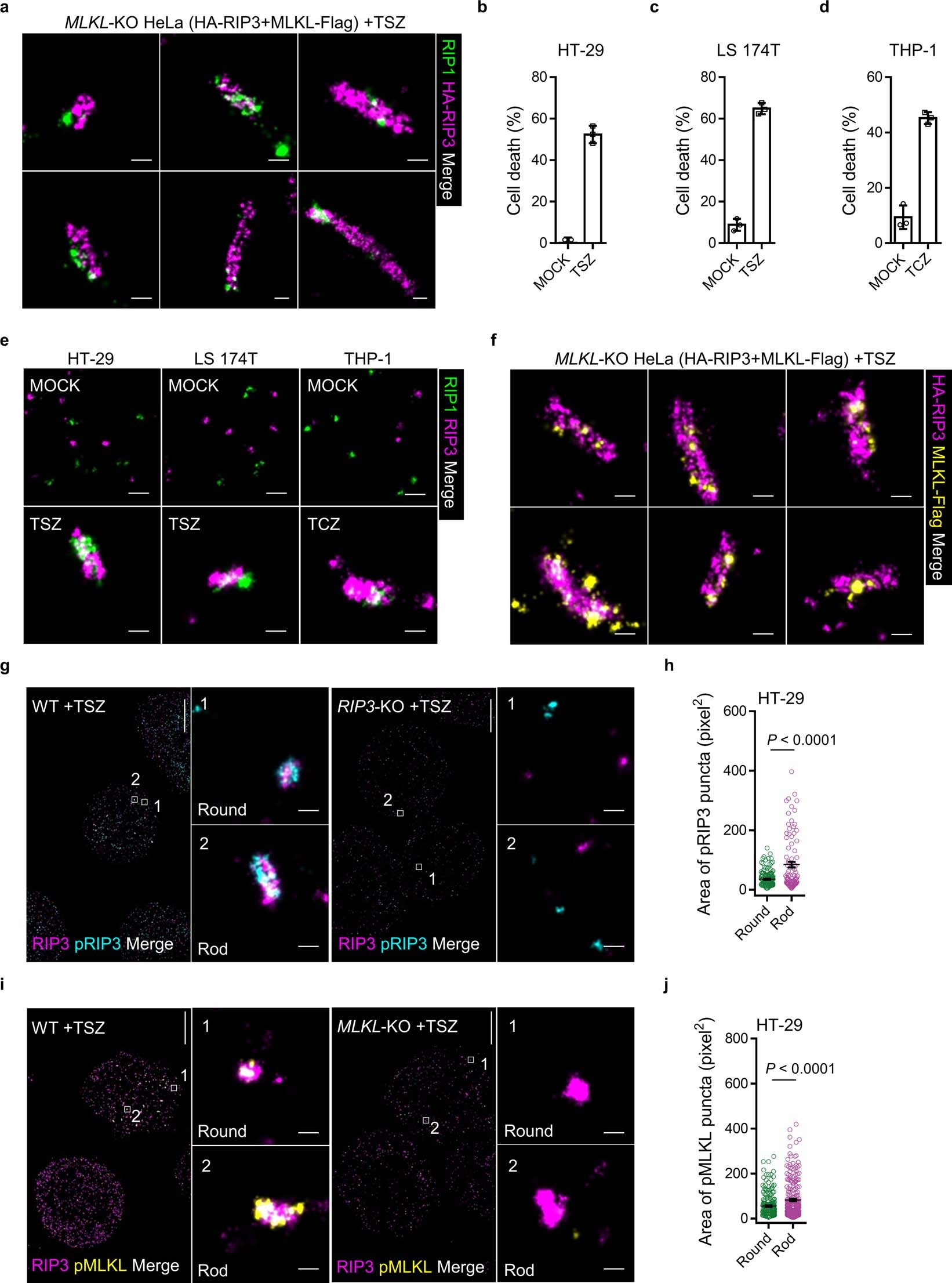
Extended Data Fig. 5: Two-color STORM imaging of rod-shaped necrosomes.
From: Mosaic composition of RIP1–RIP3 signalling hub and its role in regulating cell death

a, Two-color STORM of necrosomes showing the spatial localization of RIP1-RIP3 in HA-RIP3 and MLKL-Flag-expressing MLKL-KO HeLa cells treated with TSZ. b-d, Viability of HT-29 (b), LS 174 T (c) or THP-1 (d) cells treated as indicated. THP-1 cells were primed by 100 nM PMA. Data are represented as mean ± SD of biological triplicates. e, Two-color STORM images of RIP1 and RIP3 clusters in cells from (b-d). f, Two-color STORM of necrosomes showing the spatial localization of RIP3-MLKL in HA-RIP3 and MLKL-Flag-expressing MLKL-KO HeLa cells treated with TSZ. g-j, Two-color STORM images showing the localizations of pRIP3 (g) or pMLKL (i) and RIP3 in WT and RIP3-deficient (g) or MLKL-deficient (i) HT-29 cells in the presence of TSZ. Area of pRIP3 (n = 163, 90 structures analyzed across three independent experiments for Round or Rod, respectively, h) or pMLKL (n = 237, 237 structures analyzed across three independent experiments for Round or Rod, respectively, j) puncta in round-/rod-shaped necrosome were calculated. STORM images are representative of three independent experiments. Data in h and j are mean ± SEM. All P values are determined by two-tailed, unpaired t-test. Scale bars, 5 μm (original images in g and i) and 100 nm (a, e, f and magnified images in g and i). Statistical source data are provided in Source Data Extended Data Fig. 5.