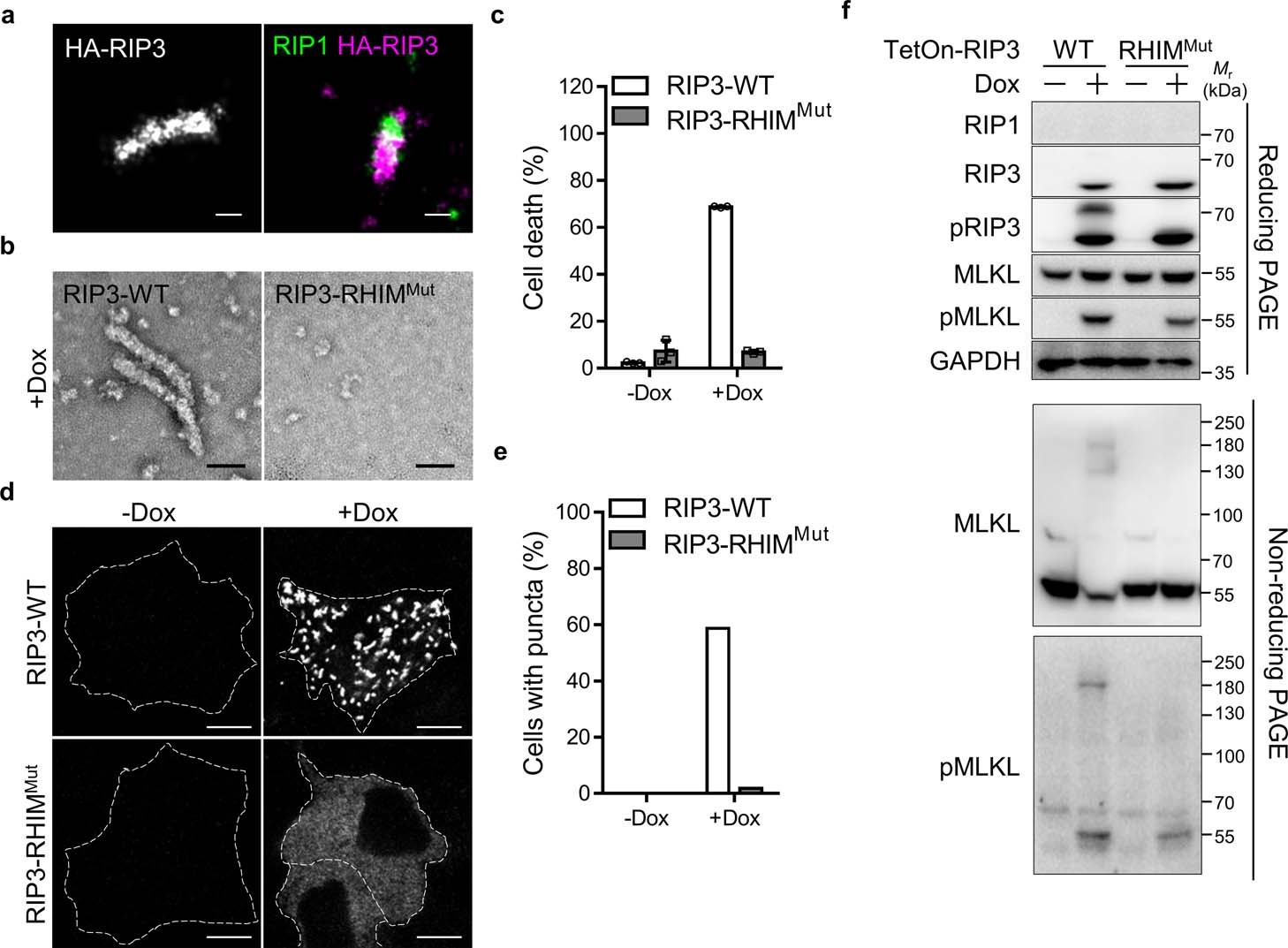
Extended Data Fig. 6: RIP1 is dispensable for RIP3 rods formation by overexpressed RIP3 and RIP3 overexpression-induced necroptosis.
From: Mosaic composition of RIP1–RIP3 signalling hub and its role in regulating cell death

a, Single-color STORM image of RIP3 complex by Dox-induced RIP3 in RIP1-deficient HeLa cells (left) and two-color STORM image of TSZ-induced RIP1-RIP3 rod in HA-RIP3 expressing HeLa cells (right). b-f, Flag-RIP3-WT or Flag-RIP3-RHIMMut expression was induced in RIP1-deficient HeLa cells by addition of Dox. The RIP3-containing complex was immunoprecipitated with an anti-Flag antibody and visualized by using negative stain EM (b). Cell viability was measured based on quantitation of the ATP present (c). Data are represented as mean ± SD of biological triplicates. Confocal images of RIP3 are shown (d) and the fraction of cells with RIP3 puncta were calculated (e). n = 75–324 cells pooled by two independent experiments. Cell lysates were collected and analyzed by immunoblotting for the indicated proteins under reducing or non-reducing conditions (f). Scale bars, 10 μm (d) and 100 nm (a and b). Unprocessed blots and statistical source data are provided in Source Data Extended Data Fig. 6.